电脑桌面
添加小米粒文库到电脑桌面
安装后可以在桌面快捷访问

【商业】外墙干挂石材工程施工合同

【商业】外墙干挂石材工程施工合同_第1页
1/15
【商业】外墙干挂石材工程施工合同_第2页
2/15
【商业】外墙干挂石材工程施工合同_第3页
3/15
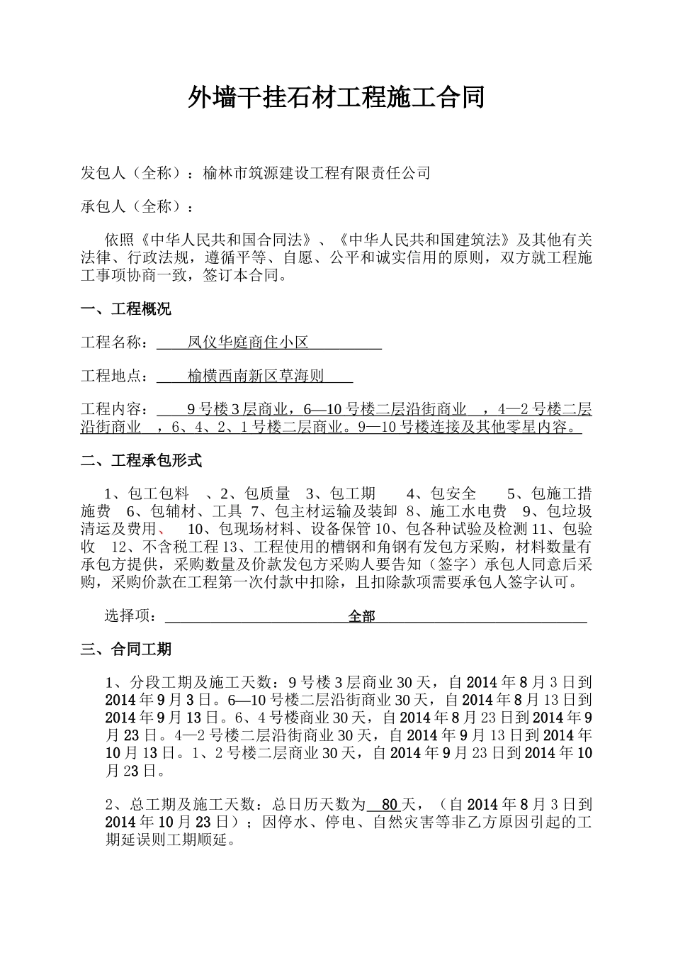
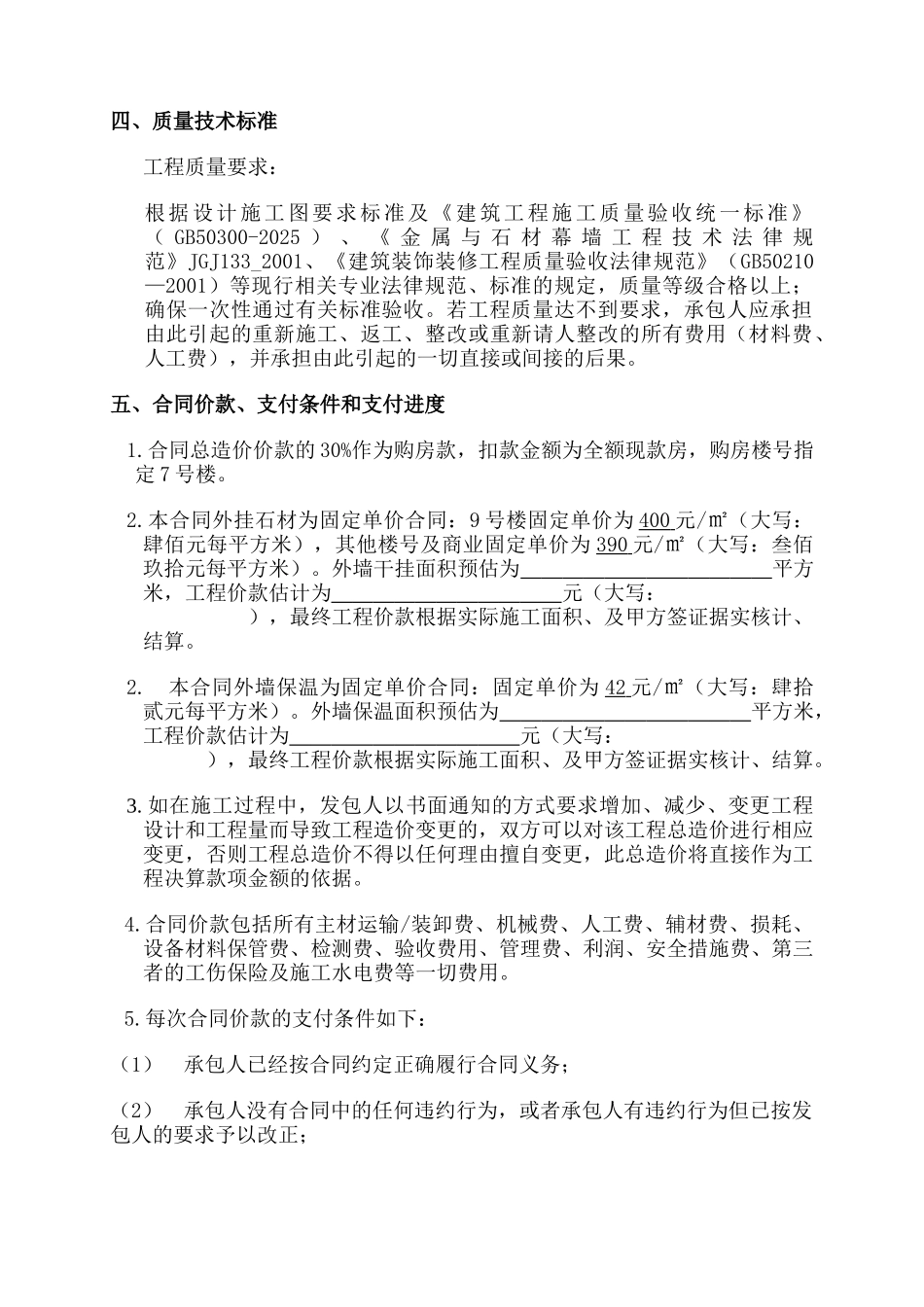
外墙干挂石材工程施工合同发包人(全称):榆林市筑源建设工程有限责任公司承包人(全称): 依照《中华人民共和国合同法》、《中华人民共和国建筑法》及其他有关法律、行政法规,遵循平等、自愿、公平和诚实信用的原则,双方就工程施工事项协商一致,签订本合同。一、工程概况工程名称: 凤仪华庭商住小区 工程地点: 榆横西南新区草海则 工程内容: 9 号楼 3 层商业, 6—10 号楼二层沿街商业 , 4—2 号楼二层 沿街商业 , 6 、 4 、 2 、 1 号楼二层商业。 9—10 号楼连接及其他零星内容。 二、工程承包形式1、包工包料 、2、包质量 3、包工期 4、包安全 5、包施工措施费 6、包辅材、工具 7、包主材运输及装卸 8、施工水电费 9、包垃圾清运及费用、 10、包现场材料、设备保管 10、包各种试验及检测 11、包验收 12、不含税工程 13、工程使用的槽钢和角钢有发包方采购,材料数量有承包方提供,采购数量及价款发包方采购人要告知(签字)承包人同意后采购,采购价款在工程第一次付款中扣除,且扣除款项需要承包人签字认可。选择项: 全部 三、合同工期1、分段工期及施工天数:9 号楼 3 层商业 30 天,自 2014 年 8 月 3 日到2014 年 9 月 3 日。6—10 号楼二层沿街商业 30 天,自 2014 年 8 月 13 日到2014 年 9 月 13 日。6、4 号楼商业 30 天,自 2014 年 8 月 23 日到 2014 年 9月 23 日。4—2 号楼二层沿街商业 30 天,自 2014 年 9 月 13 日到 2014 年10 月 13 日。1、2 号楼二层商业 30 天,自 2014 年 9 月 23 日到 2014 年 10月 23 日。2、总工期及施工天数:总日历天数为 80 天,(自 2014 年 8 月 3 日到2014 年 10 月 23 日);因停水、停电、自然灾害等非乙方原因引起的工期延误则工期顺延。四、质量技术标准工程质量要求:根据设计施工图要求标准及《建筑工程施工质量验收统一标准》( GB50300-2025 ) 、 《 金 属 与 石 材 幕 墙 工 程 技 术 法 律 规范》JGJ133_2001、《建筑装饰装修工程质量验收法律规范》(GB50210—2001)等现行相关专业法律规范、标准的规定,质量等级合格以上;确保一次性通过有关标准验收。若工程质量达不到要求,承包人应承担由此引起的重新施工、返工、整改或重新请人整改的所有费用(材料费、人工费),并承担由此引起的一切直接或间接的后果。五...

1、当您付费下载文档后,您只拥有了使用权限,并不意味着购买了版权,文档只能用于自身使用,不得用于其他商业用途(如 [转卖]进行直接盈利或[编辑后售卖]进行间接盈利)。
2、本站所有内容均由合作方或网友上传,本站不对文档的完整性、权威性及其观点立场正确性做任何保证或承诺!文档内容仅供研究参考,付费前请自行鉴别。
3、如文档内容存在违规,或者侵犯商业秘密、侵犯著作权等,请点击“违规举报”。

碎片内容

【商业】外墙干挂石材工程施工合同

您可能关注的文档

确认删除?
VIP
微信客服
  • 扫码咨询
会员Q群
  • 会员专属群点击这里加入QQ群
客服邮箱
回到顶部