电脑桌面
添加小米粒文库到电脑桌面
安装后可以在桌面快捷访问

地面耐磨陶瓷地砖施工技术交底记录

地面耐磨陶瓷地砖施工技术交底记录_第1页
1/4
地面耐磨陶瓷地砖施工技术交底记录_第2页
2/4
地面耐磨陶瓷地砖施工技术交底记录_第3页
3/4
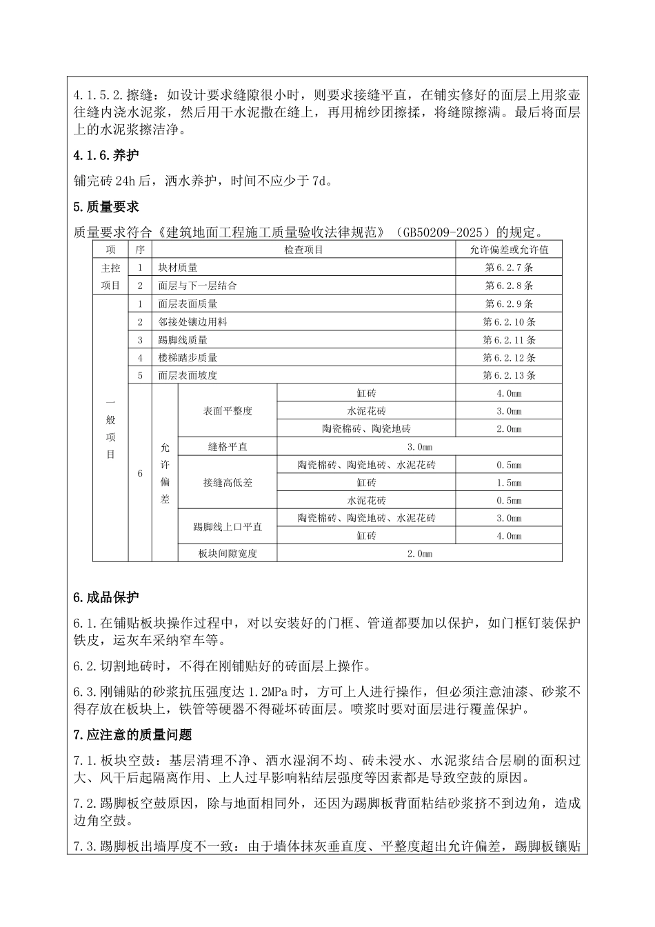
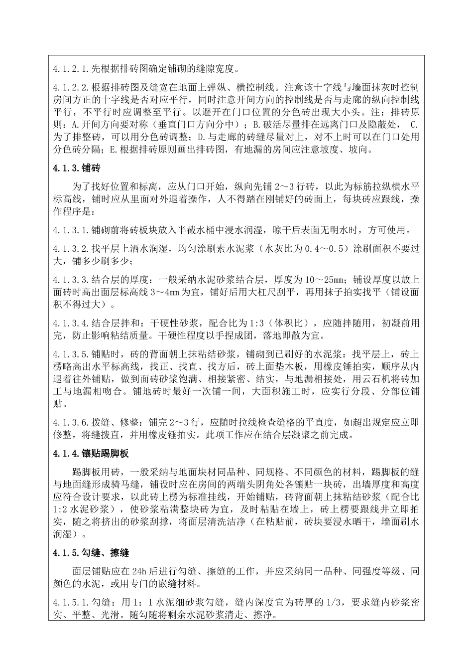
技 术 交 底 记 录施表 7.2 共 4 页 工程名称万嘉·永升华庭施工单位福建省佳特市政建筑有限公司地面磁砖交底内容:1.地面磁砖工程概况:本工程 1#、2#楼楼梯间前室、电梯前室楼地面采纳耐磨陶瓷地砖。2.施工准备:2.1 作业条件2.1.1.墙上四周弹好+0.5m 水平控制线。2.1.2.室内墙面润湿作业已经做完。2.1.3.穿楼地面的管洞已经堵严塞实。2.1.4.板块应预先用水浸湿,并码放好,铺时达到表面无明水。2.1.5.楼梯间及踏步地面施工前,应绘制施工大样图,并做出样板间,经检查合格后,方可大面积施工。2.2.材料要求2.2.1.水泥:32.5 级普通硅酸盐水泥。2.2.2.砂:中砂,含泥量不大于 3%。2.2.3.面砖:进场验收合格后,在施工前应进行选择,将有质量缺陷的先剔除,然后将面砖按大中小三类选择后分别码放在垫木上。色号不同的严禁混用,选砖用木条钉方框模子,拆包后块块进行套选,长、宽、厚偏差不得超过±lmm,平整度用直尺检查。3.施工机具小水桶、半截桶、笤帚、方尺、平锹、铁抹子、大杠、筛子、窄手推车、钢丝刷、喷壶、橡皮锤、小线、云石机、水平尺等。4.工艺流程基层处理→找标高、弹线→铺找平层→弹铺砖控制线→铺砖→踢脚板安装→勾缝、擦缝→养护4.1.操作工艺4.1.1 基层处理、定标高4.1.1.1.将基层表面的浮土或砂浆铲掉,清扫洁净,有油污时,应用 10%火碱水刷净,并用清水冲洗洁净。4.1.1.2.根据+0.5m 水平控制线和设计图纸找出板面标高。4.1.2.弹控制线4.1.2.1.先根据排砖图确定铺砌的缝隙宽度。4.1.2.2.根据排砖图及缝宽在地面上弹纵、横控制线。注意该十字线与墙面抹灰时控制房间方正的十字线是否对应平行,同时注意开间方向的控制线是否与走廊的纵向控制线平行,不平行时应调整至平行。以避开在门口位置的分色砖出现大小头。注:排砖原则:A.开间方向要对称(垂直门口方向分中);B.破活尽量排在远离门口及隐蔽处, C.为了排整砖,可以用分色砖调整;D.与走廊的砖缝尽量对上,对不上时可以在门口处用分色砖分隔;E.根据排砖原则画出排砖图,有地漏的房间应注意坡度、坡向。4.1.3.铺砖为了找好位置和标离,应从门口开始,纵向先铺 2~3 行砖,以此为标筋拉纵横水平标高线,铺时应从里面对外退着操作,人不得踏在刚铺好的砖面上,每块砖应跟线,操作程序是:4.1.3.1.铺砌前将砖板块放入半截水桶中浸水润湿,晾干后表面无明水时,方可使用。4.1.3.2.找平层上洒水润湿,均匀涂刷素水泥浆(水灰比为 0.4~0.5)涂刷面...

1、当您付费下载文档后,您只拥有了使用权限,并不意味着购买了版权,文档只能用于自身使用,不得用于其他商业用途(如 [转卖]进行直接盈利或[编辑后售卖]进行间接盈利)。
2、本站所有内容均由合作方或网友上传,本站不对文档的完整性、权威性及其观点立场正确性做任何保证或承诺!文档内容仅供研究参考,付费前请自行鉴别。
3、如文档内容存在违规,或者侵犯商业秘密、侵犯著作权等,请点击“违规举报”。

碎片内容

地面耐磨陶瓷地砖施工技术交底记录

您可能关注的文档

确认删除?
VIP
微信客服
  • 扫码咨询
会员Q群
  • 会员专属群点击这里加入QQ群
客服邮箱
回到顶部