电脑桌面
添加小米粒文库到电脑桌面
安装后可以在桌面快捷访问

招聘管理作业指引ZGYC-WI-RS003

招聘管理作业指引ZGYC-WI-RS003_第1页
1/5
招聘管理作业指引ZGYC-WI-RS003_第2页
2/5
招聘管理作业指引ZGYC-WI-RS003_第3页
3/5
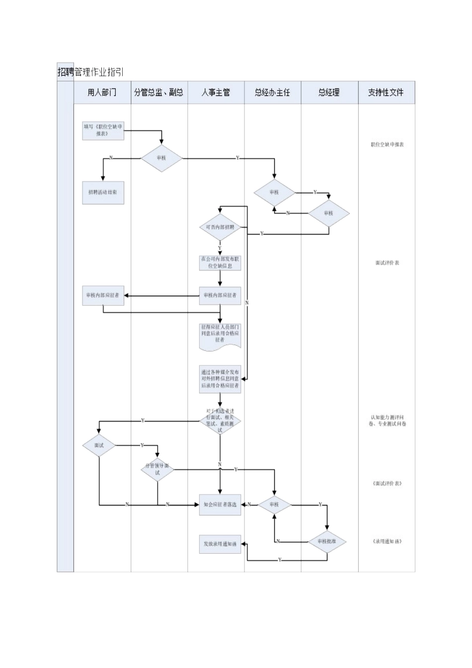
招聘管理作业指引编制日期审核日期批准日期修订记录日 期修订状态修改内容修改人审核人批准人1. 目的法律规范招聘工作流程、提高招聘成效。2. 适用范围本指引适用于社会招聘过程,不包括集团统一安排的校园招聘。3.术语和定义无。4.职责4.1.总经办4.1.1. 制定公司年度人力资源规划;4.1.2. 审核用人部门的职位空缺申请; 4.1.3. 招聘全过程的组织实施;4.1.4. 负责办理招聘和录用手续。4.2.用人部门4.2.1. 人员招聘申请;4.2.2. 人员面试并评价面试结果,提出专业意见。4.3.用人部门分管领导4.3.1. 审核人员招聘申请;4.3.2. 人员面试并评价面试结果。4.4.总经理4.4.1. 审核人员编制内招聘申请;4.4.2. 审核已经通过用人部门分管领导面试通过的应聘者。4.5.集团人力资源部4.5.1. 报批编制外新增招聘申请;4.5.2. 部门经理级(含)以上人员录用审核。 5.工作程序5.1.人员招聘申请与审批5.1.1. 申请用人部门负责人根据年初部门人力资源规划填写(含邮件,下同)《职位空缺申报表》并报分管领导审核;5.1.2. 申请用人部门负责人将经分管领导审核后的《职位空缺申报表》报总经办。5.1.3. 总经办汇总各部门的职位需求,审核《职位空缺申报表》,并提示说明。5.1.4. 总经理批准《职位空缺申报表》。5.2.发布招聘信息5.2.1. 总经办招聘专员根据具体情况确定是否需要进行内部招聘。如需要在公司内部招聘,则通过内部网、邮件、中庚周刊、内部招聘公告等渠道发布招聘信息;假如公司内部出现应征人员,则在与应聘者部门负责人沟通后,具体操作办法自 5.5 项起实施。5.2.2. 当不考虑内部招聘或内部招聘信息发出一周内招聘不到合适人员,总经办负责招聘人员将开展对外招聘,形式包括:网上/报纸媒体上刊登招聘广告、参加现场招聘会、聘请猎头公司、鼓舞内部职员推举、主动联络外部合适人选开展招聘、集团内各公司间的人员调配等。5.3.求职资料的筛选5.3.1 总经办招聘专员根据岗位要求对求职资料进行分检和初筛,并将入选资料转给用人部门负责人或其分管领导。5.3.2 用人部门负责人或其分管领导根据岗位要求、任职资格等进行资料筛选,确定面试名单。5.4.面试5.4.1 总经办负责招聘的人员确定、并通知应聘者参加面试的时间和地点。5.4.2 面试接待应做到热情周到,对等候的面试人员给予公司内部刊物或报纸阅读;通知面试时间应保证准时,以表示对应聘者的尊重。5.4.3 总经办负责招聘的人员和用人部门负责人或其分管领导共同面试应聘...

1、当您付费下载文档后,您只拥有了使用权限,并不意味着购买了版权,文档只能用于自身使用,不得用于其他商业用途(如 [转卖]进行直接盈利或[编辑后售卖]进行间接盈利)。
2、本站所有内容均由合作方或网友上传,本站不对文档的完整性、权威性及其观点立场正确性做任何保证或承诺!文档内容仅供研究参考,付费前请自行鉴别。
3、如文档内容存在违规,或者侵犯商业秘密、侵犯著作权等,请点击“违规举报”。

碎片内容

招聘管理作业指引ZGYC-WI-RS003

不二商店+ 关注
实名认证
内容提供者

我是你的不二选择

确认删除?
VIP
微信客服
  • 扫码咨询
会员Q群
  • 会员专属群点击这里加入QQ群
客服邮箱
回到顶部