电脑桌面
添加小米粒文库到电脑桌面
安装后可以在桌面快捷访问

高中数学 第2章 算法初步章末小结与测评教学案 北师大版必修3-北师大版高一必修3数学教学案

高中数学 第2章 算法初步章末小结与测评教学案 北师大版必修3-北师大版高一必修3数学教学案_第1页
1/12
高中数学 第2章 算法初步章末小结与测评教学案 北师大版必修3-北师大版高一必修3数学教学案_第2页
2/12
高中数学 第2章 算法初步章末小结与测评教学案 北师大版必修3-北师大版高一必修3数学教学案_第3页
3/12
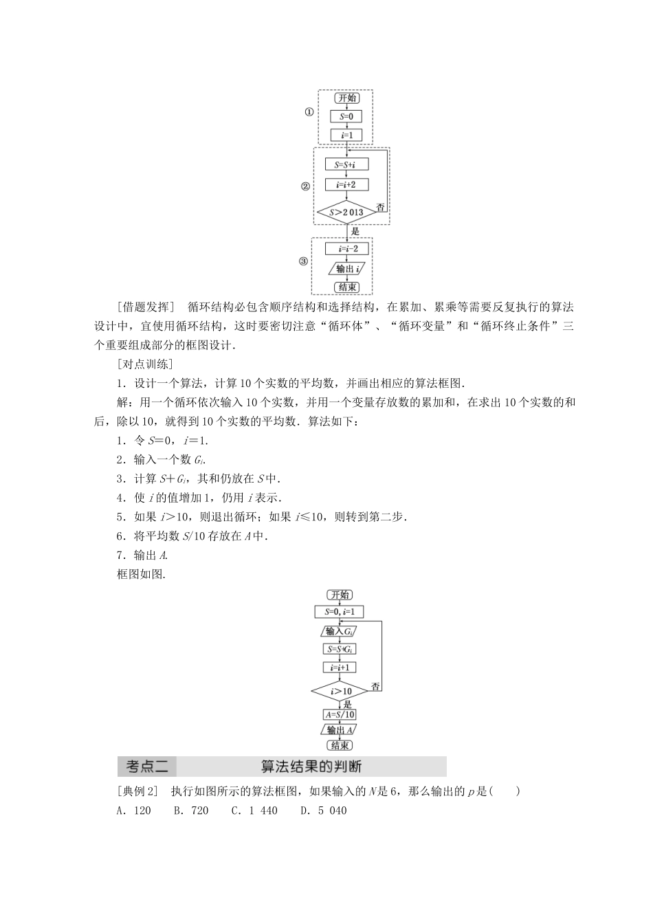
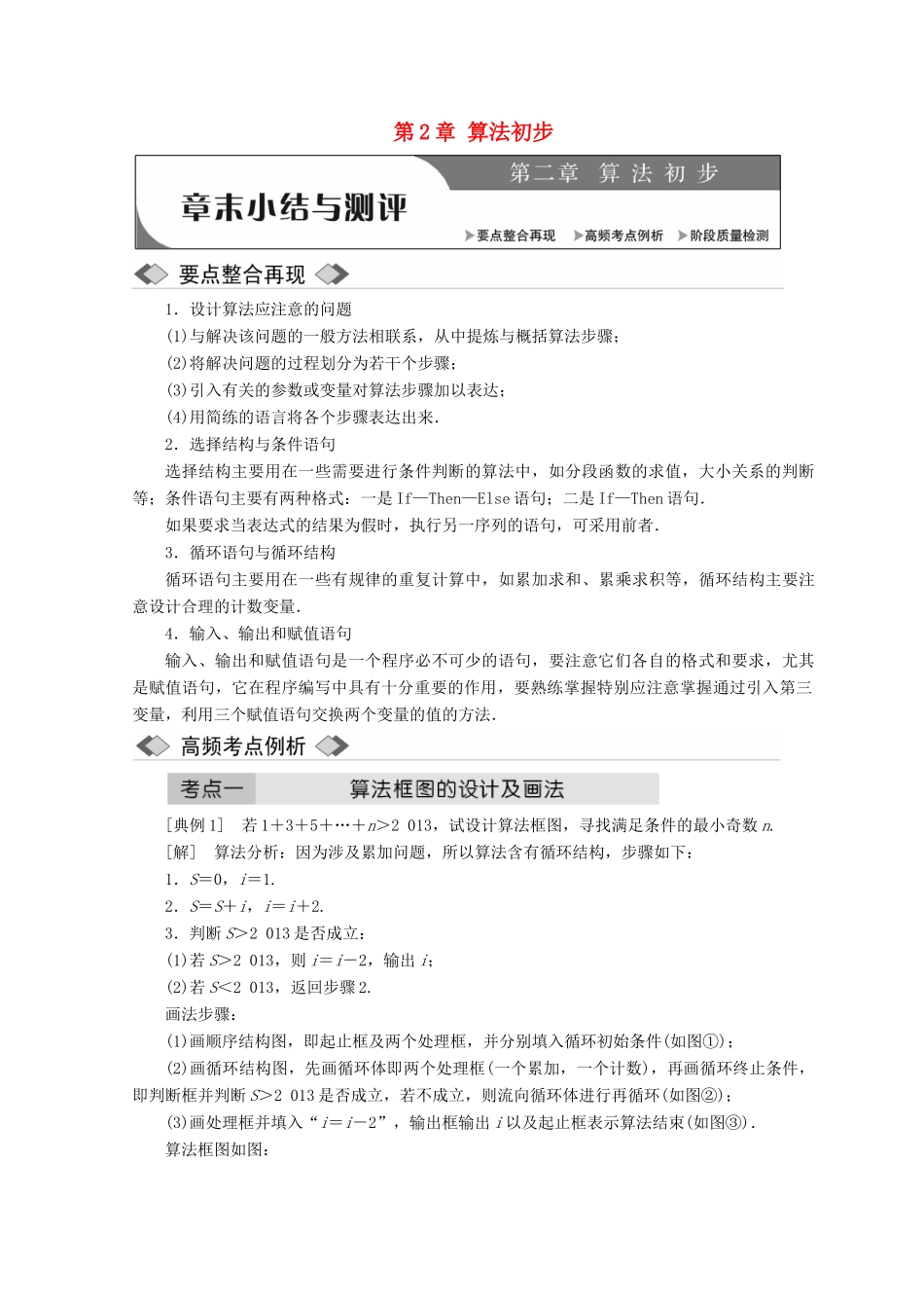
第 2 章 算法初步1.设计算法应注意的问题(1)与解决该问题的一般方法相联系,从中提炼与概括算法步骤;(2)将解决问题的过程划分为若干个步骤;(3)引入有关的参数或变量对算法步骤加以表达;(4)用简练的语言将各个步骤表达出来.2.选择结构与条件语句选择结构主要用在一些需要进行条件判断的算法中,如分段函数的求值,大小关系的判断等;条件语句主要有两种格式:一是 If—Then—Else 语句;二是 If—Then 语句.如果要求当表达式的结果为假时,执行另一序列的语句,可采用前者.3.循环语句与循环结构循环语句主要用在一些有规律的重复计算中,如累加求和、累乘求积等,循环结构主要注意设计合理的计数变量.4.输入、输出和赋值语句输入、输出和赋值语句是一个程序必不可少的语句,要注意它们各自的格式和要求,尤其是赋值语句,它在程序编写中具有十分重要的作用,要熟练掌握特别应注意掌握通过引入第三变量,利用三个赋值语句交换两个变量的值的方法.[典例 1] 若 1+3+5+…+n>2 013,试设计算法框图,寻找满足条件的最小奇数 n.[解] 算法分析:因为涉及累加问题,所以算法含有循环结构,步骤如下:1.S=0,i=1.2.S=S+i,i=i+2.3.判断 S>2 013 是否成立:(1)若 S>2 013,则 i=i-2,输出 i;(2)若 S<2 013,返回步骤 2.画法步骤:(1)画顺序结构图,即起止框及两个处理框,并分别填入循环初始条件(如图①);(2)画循环结构图,先画循环体即两个处理框(一个累加,一个计数),再画循环终止条件,即判断框并判断 S>2 013 是否成立,若不成立,则流向循环体进行再循环(如图②);(3)画处理框并填入“i=i-2”,输出框输出 i 以及起止框表示算法结束(如图③).算法框图如图:[借题发挥] 循环结构必包含顺序结构和选择结构,在累加、累乘等需要反复执行的算法设计中,宜使用循环结构,这时要密切注意“循环体”、“循环变量”和“循环终止条件”三个重要组成部分的框图设计.[对点训练]1.设计一个算法,计算 10 个实数的平均数,并画出相应的算法框图.解:用一个循环依次输入 10 个实数,并用一个变量存放数的累加和,在求出 10 个实数的和后,除以 10,就得到 10 个实数的平均数.算法如下:1.令 S=0,i=1.2.输入一个数 Gi.3.计算 S+Gi,其和仍放在 S 中.4.使 i 的值增加 1,仍用 i 表示.5.如果 i>10,则退出循环;如果 i≤10,则转到第二步.6.将平均数 S/10 ...

1、当您付费下载文档后,您只拥有了使用权限,并不意味着购买了版权,文档只能用于自身使用,不得用于其他商业用途(如 [转卖]进行直接盈利或[编辑后售卖]进行间接盈利)。
2、本站所有内容均由合作方或网友上传,本站不对文档的完整性、权威性及其观点立场正确性做任何保证或承诺!文档内容仅供研究参考,付费前请自行鉴别。
3、如文档内容存在违规,或者侵犯商业秘密、侵犯著作权等,请点击“违规举报”。

碎片内容

高中数学 第2章 算法初步章末小结与测评教学案 北师大版必修3-北师大版高一必修3数学教学案

您可能关注的文档

文章天下+ 关注
实名认证
内容提供者

各种文档应有尽有

确认删除?
VIP
微信客服
  • 扫码咨询
会员Q群
  • 会员专属群点击这里加入QQ群
客服邮箱
回到顶部