电脑桌面
添加小米粒文库到电脑桌面
安装后可以在桌面快捷访问

高中数学 第三章 不等式 3.4.2 简单线性规划学案(含解析)北师大版必修5-北师大版高二必修5数学学案

高中数学 第三章 不等式 3.4.2 简单线性规划学案(含解析)北师大版必修5-北师大版高二必修5数学学案_第1页
1/10
高中数学 第三章 不等式 3.4.2 简单线性规划学案(含解析)北师大版必修5-北师大版高二必修5数学学案_第2页
2/10
高中数学 第三章 不等式 3.4.2 简单线性规划学案(含解析)北师大版必修5-北师大版高二必修5数学学案_第3页
3/10
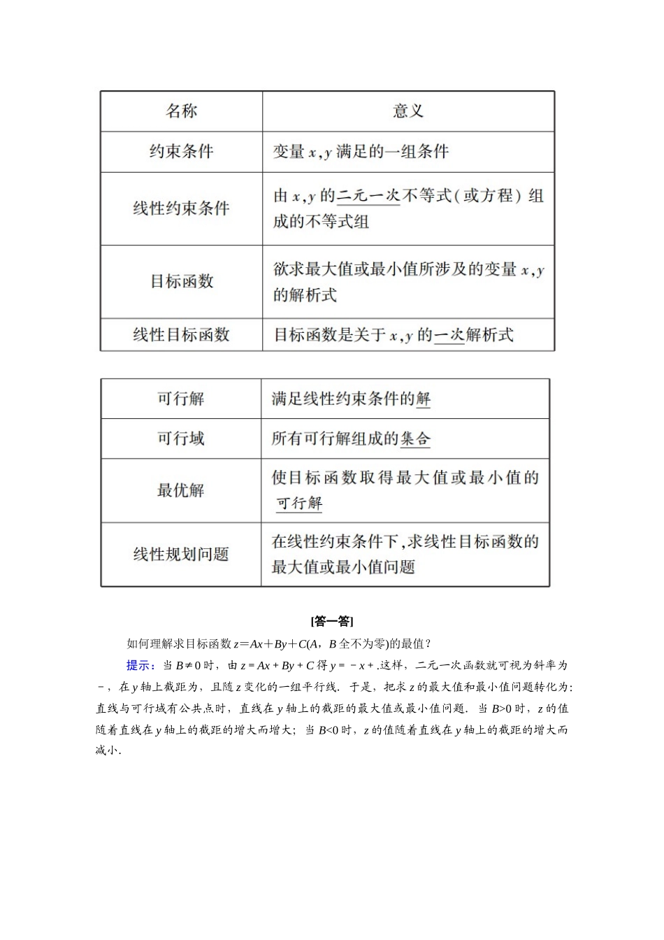
4.2 简单线性规划知识点 线性规划中的基本概念 [填一填][答一答]如何理解求目标函数 z=Ax+By+C(A,B 全不为零)的最值?提示:当 B≠0 时,由 z=Ax+By+C 得 y=-x+.这样,二元一次函数就可视为斜率为-,在 y 轴上截距为,且随 z 变化的一组平行线.于是,把求 z 的最大值和最小值问题转化为:直线与可行域有公共点时,直线在 y 轴上的截距的最大值或最小值问题.当 B>0 时,z 的值随着直线在 y 轴上的截距的增大而增大;当 B<0 时,z 的值随着直线在 y 轴上的截距的增大而减小.1.判断二元一次不等式组表示的平面区域(1)不等式组表示的平面区域是各个不等式表示的平面区域的公共部分.(2)画三个或三个以上不等式构成的不等式组的平面区域时,可先画出两个不等式的公共区域,再与第三个不等式找公共区域,依次类推下去.2.线性目标函数在约束条件下的最优解步骤(1)作图——画出约束条件(不等式组)所确定的平面区域和目标函数所表示的平行直线系中的任意一条直线 l.(2)平移——将直线 l 平行移动,以确定最优解所对应的点的位置.(3)求值——解有关的方程组求出最优点的坐标,再代入目标函数,求出目标函数的最值.类型一 求线性目标函数的最值 【例 1】 已知变量 x,y 满足试求:(1)z=4x-y 的最大值;(2)z=x-y 的最小值.【思路探究】 这两小题均可转化为直线方程的斜截式获取 z 的几何意义,从而确定平移方向,获取最优解.【解】 作出满足条件的可行域,如下图中阴影部分所示.由直线的方程可以求出点 A(1,1),B(2,4),C(3,5),D(5,5),E(5,3).(1)作出直线 4x-y=0.因为将 z=4x-y 变形为 y=4x-z,z 的几何意义是 y=4x-z 在 y轴上截距的相反数,为获取 z 的最大值,只需在 y 轴上截距最小,所以向下平移直线 4x-y=0,当直线过点 E 时,在 y 轴上的截距最小,即最优解为(5,3),zmax=4×5-3=17.(2)作出直线 x-y=0.因为将 z=x-y 变形为 y=x-z,z 的几何意义是直线 y=x-z 在 y轴上截距的相反数,为获取 z 的最小值,只需在 y 轴上截距最大,所以向上平移直线 x-y=0,当与直线 BC 所在直线重合时截距最大,即最优解为线段 BC 上任意一点,zmin=2-4=-2.规律方法 求线性目标函数最值的两种方法1.平移直线法(1)依约束条件画出可行域;(2)依目标函数 z=ax+by 作直线 l0:ax+by=0;(3)平移直线 l0,确定最优解的位置;(...

1、当您付费下载文档后,您只拥有了使用权限,并不意味着购买了版权,文档只能用于自身使用,不得用于其他商业用途(如 [转卖]进行直接盈利或[编辑后售卖]进行间接盈利)。
2、本站所有内容均由合作方或网友上传,本站不对文档的完整性、权威性及其观点立场正确性做任何保证或承诺!文档内容仅供研究参考,付费前请自行鉴别。
3、如文档内容存在违规,或者侵犯商业秘密、侵犯著作权等,请点击“违规举报”。

碎片内容

高中数学 第三章 不等式 3.4.2 简单线性规划学案(含解析)北师大版必修5-北师大版高二必修5数学学案

您可能关注的文档

确认删除?
VIP
微信客服
  • 扫码咨询
会员Q群
  • 会员专属群点击这里加入QQ群
客服邮箱
回到顶部