电脑桌面
添加小米粒文库到电脑桌面
安装后可以在桌面快捷访问

电力工程电缆设计规范

电力工程电缆设计规范_第1页
1/34
电力工程电缆设计规范_第2页
2/34
电力工程电缆设计规范_第3页
3/34
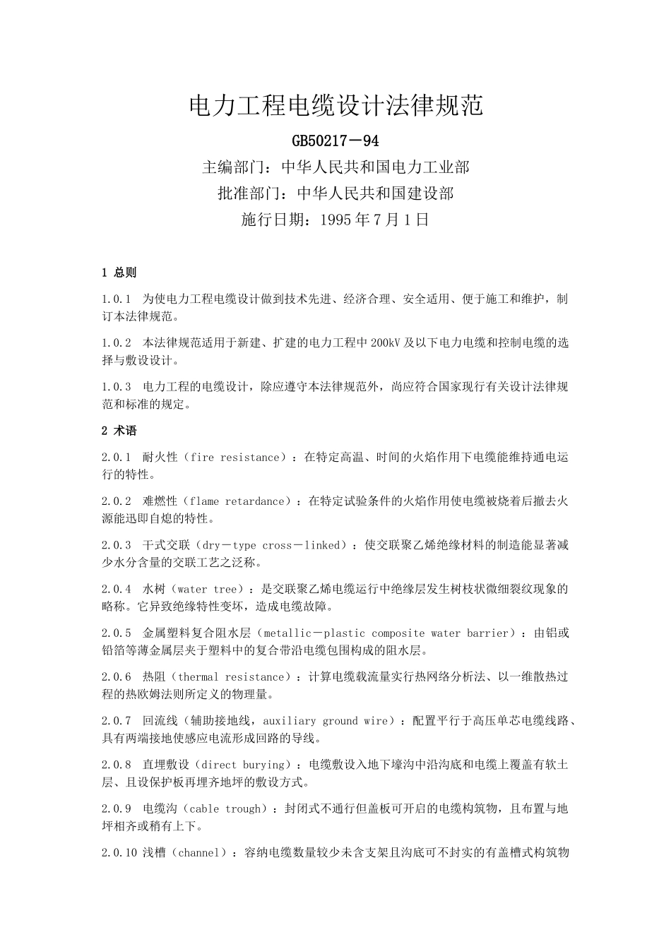
电力工程电缆设计法律规范 GB50217-94主编部门:中华人民共和国电力工业部批准部门:中华人民共和国建设部施行日期:1995 年 7 月 1 日1 总则1.0.1为使电力工程电缆设计做到技术先进、经济合理、安全适用、便于施工和维护,制订本法律规范。1.0.2本法律规范适用于新建、扩建的电力工程中 200kV 及以下电力电缆和控制电缆的选择与敷设设计。1.0.3电力工程的电缆设计,除应遵守本法律规范外,尚应符合国家现行有关设计法律规范和标准的规定。2 术语2.0.1耐火性(fire resistance):在特定高温、时间的火焰作用下电缆能维持通电运行的特性。2.0.2难燃性(flame retardance):在特定试验条件的火焰作用使电缆被烧着后撤去火源能迅即自熄的特性。2.0.3干式交联(dry-type cross-linked):使交联聚乙烯绝缘材料的制造能显著减少水分含量的交联工艺之泛称。2.0.4水树(water tree):是交联聚乙烯电缆运行中绝缘层发生树枝状微细裂纹现象的略称。它异致绝缘特性变坏,造成电缆故障。2.0.5金属塑料复合阻水层(metallic-plastic composite water barrier):由铝或铅箔等薄金属层夹于塑料中的复合带沿电缆包围构成的阻水层。2.0.6热阻(thermal resistance):计算电缆载流量实行热网络分析法、以一维散热过程的热欧姆法则所定义的物理量。2.0.7回流线(辅助接地线,auxiliary ground wire):配置平行于高压单芯电缆线路、具有两端接地使感应电流形成回路的导线。2.0.8直埋敷设(direct burying):电缆敷设入地下壕沟中沿沟底和电缆上覆盖有软土层、且设保护板再埋齐地坪的敷设方式。2.0.9电缆沟(cable trough):封闭式不通行但盖板可开启的电缆构筑物,且布置与地坪相齐或稍有上下。2.0.10 浅槽(channel):容纳电缆数量较少未含支架且沟底可不封实的有盖槽式构筑物可布置齐地坪或地坪上。2.0.11 隧道(tunnel):容纳电缆数量较多有供安装和巡视方便的通道,且是全封闭性的电缆构筑物。2.0.12 夹层(电缆汇接室,switch cabin):控制室楼层下能容纳众多电缆汇接,便于安装活动的大厅式电缆构筑物。2.0.13 工作井(manhole):人可出入以安置电缆接头等附属部件或供牵拉电缆作业所需的小室式电缆构筑物。2.0.14 电缆构筑物(cable buildings):专供敷设电缆或安置附件的电缆沟、浅槽、隧道、夹层、竖井和工井等构筑物的泛称。2.0.15 挠性固定(slip fixing):使电缆随热胀冷缩可沿固定处轴向角度变化或稍有...

1、当您付费下载文档后,您只拥有了使用权限,并不意味着购买了版权,文档只能用于自身使用,不得用于其他商业用途(如 [转卖]进行直接盈利或[编辑后售卖]进行间接盈利)。
2、本站所有内容均由合作方或网友上传,本站不对文档的完整性、权威性及其观点立场正确性做任何保证或承诺!文档内容仅供研究参考,付费前请自行鉴别。
3、如文档内容存在违规,或者侵犯商业秘密、侵犯著作权等,请点击“违规举报”。

碎片内容

电力工程电缆设计规范

确认删除?
VIP
微信客服
  • 扫码咨询
会员Q群
  • 会员专属群点击这里加入QQ群
客服邮箱
回到顶部