电脑桌面
添加小米粒文库到电脑桌面
安装后可以在桌面快捷访问

知名房企资深客户营销方式解析

知名房企资深客户营销方式解析_第1页
1/9
知名房企资深客户营销方式解析_第2页
2/9
知名房企资深客户营销方式解析_第3页
3/9
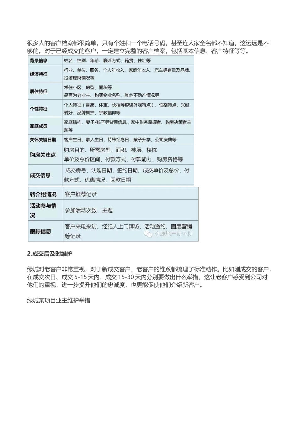
过年了,如何营销老客户?新年作为重大节日,是企业维护老客户关系、做老客户营销的绝佳节点。一方面,新年期间通过拜年、送礼品、举办活动可以维系老客户感情,也能进一步提高他们的品牌忠诚度;另一方面,可借此深度开发老客户资源,通过老带新促销活动带动项目销售,也是妥妥的。维护老客户,不但可以从现有顾客中猎取更多顾客份额,更能大大降低企业成本,都说开发 1 个新客户的成本等于留住 1 个老客户 5 倍的成本,而最重要的是可以通过口碑宣传,带来规模优势。万科认为,维系好老客户,主要基于 3 方面的目:通过活动,将项目信息渗透至老业主中,形成口碑传播,带动老带新;通过活动,维系意向客户,淡化客户对项目抗性,配合活动及促销,逼定犹豫不决的客户;项目每月客户来访基数大,转认购率较低;通过活动,吸引客户再次上访,为销售线输送更多客户。一、老客户分类及心理特点传统概念上对老客户的定义是已经成交的客户,但在房地产项目营销过程中,可以适当放松这个标准,比如万科主要对”老客户“这样进行分类:1.万科业主(含项目认购客户)---传教士心理特点:万科业主,万科物业体验者,品牌忠诚粉丝。针对这部分客户项目将项目信息渗透老业主中,通过口碑传播,让业主作为项目忠诚传教士。2.项目意向客户---重点保护对象心理特点:项目意向客户,认可项目价值点,但各种外界诱因下,导致客户犹豫难以下定,针对此类客户,项目制定“锐利”道具,达到客户逼定效果。3.来访未成交客户---目标客户种子心理特点:来访未成交客户,对项目存在一定抗性。针对此部分客户,通过各类活动,吸引客户再次上访,培育客户项目归属感,建立对项目情感依赖。二、老客户维系 4 大策略老客户很重要,很多企业都知道,但只在过年的时候才想起维护客户,临时抱佛脚是行不通的。要在节假日做好老客户营销,功夫在诗外,更多体现在日常的维护中,最好可以与客户成为朋友,让他们记住你。总体看来,可以从 3 方面入手:(一)感情维系1.建立完整的客户档案很多人的客户档案都很简单,只有个姓和一个电话号码,甚至连人家全名都不知道,这远远是不够的。对于已经成交的客户,一定建立完整的客户档案,包括基本信息、客户特征等等。2.成交后及时维护绿城对老客户非常重视,对于新成交客户、老客户的维系都梳理了标准动作。比如刚成交的客户,在成交次日、成交 5-15 天内、成交 15-30 天内分别要做出什么举措,这让老客户感受到公司对他们...

1、当您付费下载文档后,您只拥有了使用权限,并不意味着购买了版权,文档只能用于自身使用,不得用于其他商业用途(如 [转卖]进行直接盈利或[编辑后售卖]进行间接盈利)。
2、本站所有内容均由合作方或网友上传,本站不对文档的完整性、权威性及其观点立场正确性做任何保证或承诺!文档内容仅供研究参考,付费前请自行鉴别。
3、如文档内容存在违规,或者侵犯商业秘密、侵犯著作权等,请点击“违规举报”。

碎片内容

知名房企资深客户营销方式解析

您可能关注的文档

范哲铺+ 关注
实名认证
内容提供者

想你所想,急你所急,你需要的都在店铺里可以找到。

确认删除?
VIP
微信客服
  • 扫码咨询
会员Q群
  • 会员专属群点击这里加入QQ群
客服邮箱
回到顶部