电脑桌面
添加小米粒文库到电脑桌面
安装后可以在桌面快捷访问

门窗制作安装工程合同

门窗制作安装工程合同_第1页
1/5
门窗制作安装工程合同_第2页
2/5
门窗制作安装工程合同_第3页
3/5
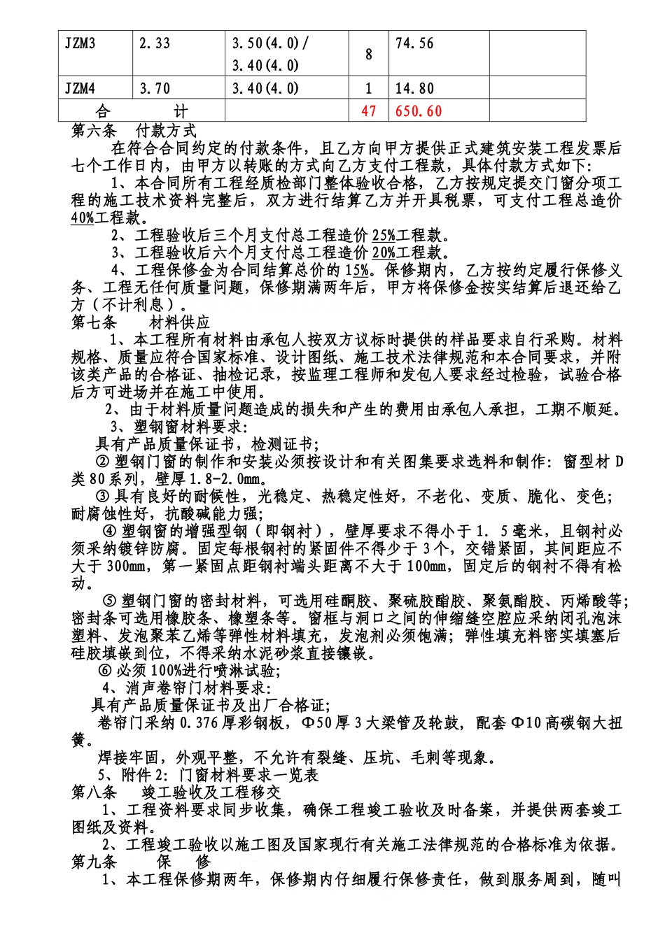
A1、A2 栋门、窗工程施工合同发包人:安徽 XXX 科技园进展有限公司 (以下简称发包人)承包人: (以下简称承包人) 发包人决定委托承包人承建安徽 XXX 科技园二期 A1、A2 栋消声卷帘门、塑钢窗工程,为明确双方责任,根据《中华人民共和国合同法》等相关法律规定,双方达成如下协议。第一条承包工程概况1、工程名称:安徽 XXX 科技园二期 A1、A2 栋门、窗工程 2、工程地点:XXX 综合经济开发区迎宾大道东3、包干价内容及范围:XXX 科技园二期 A1、A2 栋消声卷帘门、塑钢窗制作安装工程第二条 承包方式1、本工程包人工、包材料、包工期、包措施、包安全文明施工、包质量、包税费、包利润、包保险、包验收合格等总综合包干。2、承包人自行协调与土建施工单位之间在工序上的衔接与配合,自行承担施工水电费用。 第三条 工 期单栋工期 60 天, 合同签订后承包人立即安排制作,并保持与土建承包单位装修分部工程工期同步施工。第四条 工程质量及相关要求1、本工程质量标准为合格。承包人必须严格依照发包人提供的施工图纸及现行法律规范的全部内容进行施工,工程质量必须确保一次性验收合格,因工程质量不合格所造成的所有损失均由承包人负责赔偿。2、为确保工程质量达合格标准,有效指导承包人按要求施工,发包人依据国家现行施工验收法律规范、质量检验评定标准和设计图纸的要求,编制门窗工程施工工艺和验收标准。具体内容见附件:附件 1:XXX 科技园二期门、窗工程施工工艺和验收标准第五条 工程价款本合同暂定总价(含税)为人民币:大写 叁拾柒万贰仟肆佰陆拾伍元陆角陆分 ( ¥ 372465.66 元 ) ;工程结算总价以现场实际完成工程量计算为准。1、本工程综合包干单价(含税)为:塑钢窗 153 元/㎡;消声卷帘门 75 元/㎡。结算价款为合同单价乘实际施工的工程量。结算时发包人不再考虑其他任何费用。2、本工程采纳固定单价合同,在合同履行过程中,发生以下情况均不调整工程价款:国家(或本地区)定额水平变化、市场物价行情的波动、报价中缺漏错项目、非不可抗力对本工程造成的损害。3、门、窗工程量(依据图纸计算):塑钢窗:1783.72㎡;卷帘门 1327.42㎡。具体如下表:科技园 A1 单栋厂房塑钢窗尺寸表编号宽度(m)高度(m)数量面积(m2)形 式正 立面背 立面南 北面总 樘数C13.701.80639.96组合推拉窗C23.831.8087599.778组合推拉窗C30.901.8046.48推拉窗C43.631.80426.136推拉窗C52.331.8028117.432推...

1、当您付费下载文档后,您只拥有了使用权限,并不意味着购买了版权,文档只能用于自身使用,不得用于其他商业用途(如 [转卖]进行直接盈利或[编辑后售卖]进行间接盈利)。
2、本站所有内容均由合作方或网友上传,本站不对文档的完整性、权威性及其观点立场正确性做任何保证或承诺!文档内容仅供研究参考,付费前请自行鉴别。
3、如文档内容存在违规,或者侵犯商业秘密、侵犯著作权等,请点击“违规举报”。

碎片内容

门窗制作安装工程合同

您可能关注的文档

确认删除?
VIP
微信客服
  • 扫码咨询
会员Q群
  • 会员专属群点击这里加入QQ群
客服邮箱
回到顶部