电脑桌面
添加小米粒文库到电脑桌面
安装后可以在桌面快捷访问

高层办公楼造价指标分析三

高层办公楼造价指标分析三_第1页
1/14
高层办公楼造价指标分析三_第2页
2/14
高层办公楼造价指标分析三_第3页
3/14
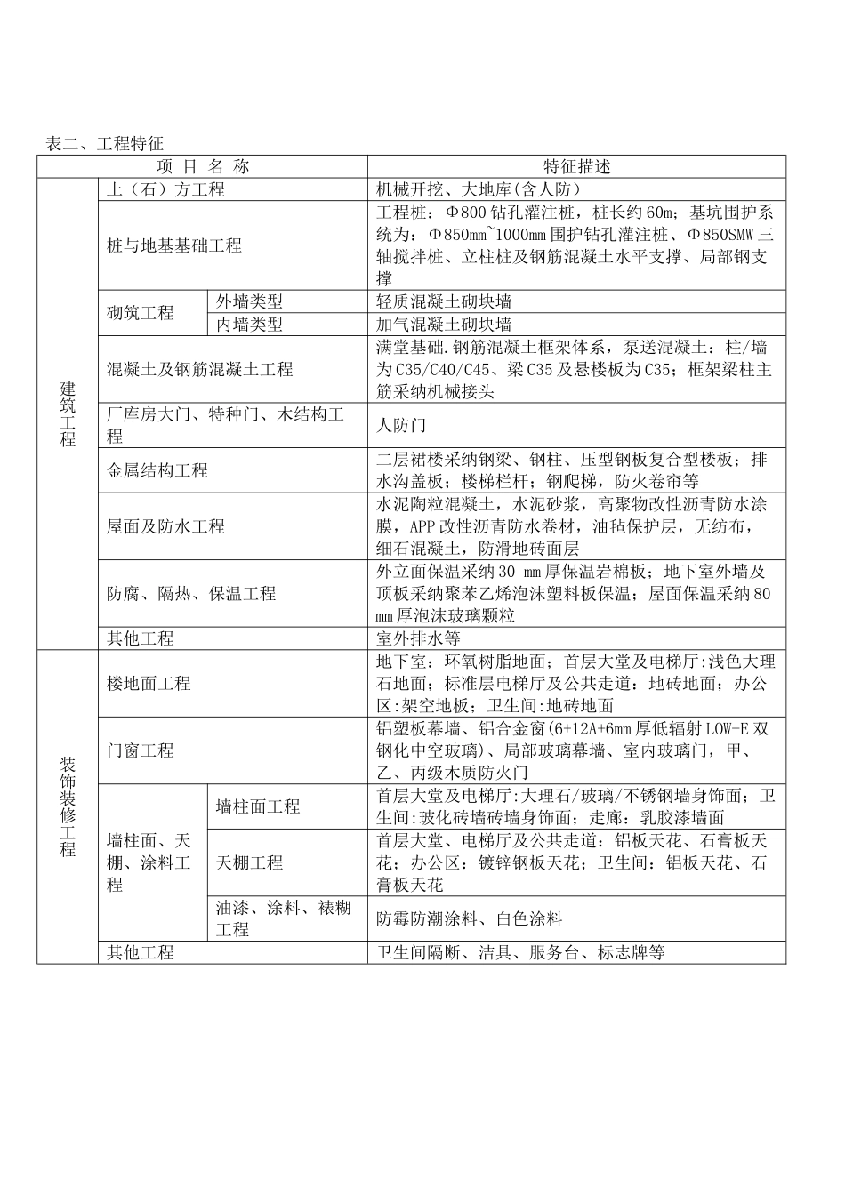
高层办公楼造价指标分析(1)表一、工程概况项 目 名 称内 容工程名称××办公楼工程分类 建筑工程-民用建筑-公共建筑-办公建筑-办公楼-高层办公楼工程地点内环线内-浦东新区建筑物功能及规模一幢地下 2 层地上 20 层的办公楼及一个 2 层商业裙楼开工日期2025 年 4 月竣工日期2025 年 5 月建筑面积(平方米)90,586m2 其中:地上 71,452 m2 地下_19,134_m2 建筑和安装工程造价(万元)43500平方米造价(元/平方米)4802结构类型主楼为钢混凝土框架+劲性柱+钢筋混凝土核心筒;裙楼为二层钢结构框架体系层数(层)地上 20 地下_2_ 建筑高度(檐口)(米) 98.8层高(米)其中:首层 5.5 标准层__4.8__ 建筑节能外立面保温采纳 30 厚岩棉板保温及铝合金窗(6+12A+6mm 厚低辐射LOW-E 双钢化中空玻璃);地下室外墙及顶板保温采纳聚苯乙烯泡沫塑料板;屋面保温采纳 80 厚泡沫玻璃颗粒抗震设防烈度(度)7基础类型钻孔灌注桩,满堂基础埋置深度(米)9.7计价方式清单计价造价类别结算价编制依据建设工程工程量清单及相关文件价格取定期 总包:2025 年 1 月; 室内精装修:2025 年 1 月表二、工程特征项 目 名 称特征描述建筑工程土(石)方工程机械开挖、大地库(含人防)桩与地基基础工程工程桩:Φ800 钻孔灌注桩,桩长约 60m;基坑围护系统为:Φ850mm~1000mm 围护钻孔灌注桩、Φ850SMW 三轴搅拌桩、立柱桩及钢筋混凝土水平支撑、局部钢支撑砌筑工程外墙类型轻质混凝土砌块墙内墙类型加气混凝土砌块墙混凝土及钢筋混凝土工程满堂基础.钢筋混凝土框架体系,泵送混凝土:柱/墙为 C35/C40/C45、梁 C35 及悬楼板为 C35;框架梁柱主筋采纳机械接头厂库房大门、特种门、木结构工程人防门金属结构工程二层裙楼采纳钢梁、钢柱、压型钢板复合型楼板;排水沟盖板;楼梯栏杆;钢爬梯,防火卷帘等屋面及防水工程水泥陶粒混凝土,水泥砂浆,高聚物改性沥青防水涂膜,APP 改性沥青防水卷材,油毡保护层,无纺布,细石混凝土,防滑地砖面层防腐、隔热、保温工程外立面保温采纳 30 mm 厚保温岩棉板;地下室外墙及顶板采纳聚苯乙烯泡沫塑料板保温;屋面保温采纳 80 mm 厚泡沫玻璃颗粒其他工程室外排水等装饰装修工程楼地面工程地下室:环氧树脂地面;首层大堂及电梯厅:浅色大理石地面;标准层电梯厅及公共走道:地砖地面;办公区:架空地板;卫生间:地砖地面门窗工程铝塑板幕墙、铝合金窗(6+12A+6mm 厚低辐射 LOW-E 双钢化中...

1、当您付费下载文档后,您只拥有了使用权限,并不意味着购买了版权,文档只能用于自身使用,不得用于其他商业用途(如 [转卖]进行直接盈利或[编辑后售卖]进行间接盈利)。
2、本站所有内容均由合作方或网友上传,本站不对文档的完整性、权威性及其观点立场正确性做任何保证或承诺!文档内容仅供研究参考,付费前请自行鉴别。
3、如文档内容存在违规,或者侵犯商业秘密、侵犯著作权等,请点击“违规举报”。

碎片内容

高层办公楼造价指标分析三

确认删除?
VIP
微信客服
  • 扫码咨询
会员Q群
  • 会员专属群点击这里加入QQ群
客服邮箱
回到顶部