电脑桌面
添加小米粒文库到电脑桌面
安装后可以在桌面快捷访问

2025版COSO新企业风险管理框架20原则

2025版COSO新企业风险管理框架20原则_第1页
1/3
2025版COSO新企业风险管理框架20原则_第2页
2/3
2025版COSO新企业风险管理框架20原则_第3页
3/3
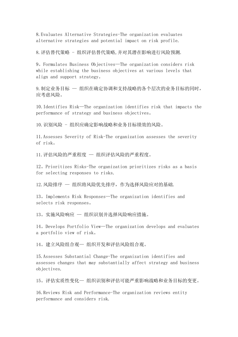
COSO 新企业风险管理(ERM)框架(2025 版)20 原则Components and Principles:要素和原则:1.Exercises Board Risk Oversight—The board of directors provides oversight of the strategy and carries out governance responsibilities to support management in achieving strategy and business objectives.1.董事会执行风险监督 — 董事会对战略进行监督,执行治理责任,支持管理实现战略和业务目标。2。Establishes Operating Structures—The organization establishes operating structures in the pursuit of strategy and business objectives.2.建立运营机构 — 组织在追求战略和业务目标方面建立运营机构。3.Defines Desired Culture—The organization defines the desired behaviors that characterize the entity's desired culture。3。定义崇尚的文化- 组织定义期望的行为来描述所崇尚的文化.4.Demonstrates Commitment to Core Values—The organization demonstrates a commitment to the entity's core values.4。展示对核心价值的承诺 - 组织表现出对核心价值观的承诺。5。Attracts, Develops, and Retains Capable Individuals—The organization is committed to building human capital in alignment with the strategy and business objectives.5.吸引,进展和保留有能力的个体 - 组织致力于建立符合战略和业务目标的人力资本.6.Analyzes Business Context—The organization considers potential effects of business context on risk profile.6。分析业务环境 - 组织考虑业务环境对风险状况的潜在影响。7。Defines Risk Appetite-The organization defines risk appetite in the context of creating, preserving, and realizing value.7。定义风险偏好 - 组织在制造,维护和实现价值的背景下定义风险偏好。8.Evaluates Alternative Strategies-The organization evaluates alternative strategies and potential impact on risk profile.8.评估替代策略 - 组织评估替代策略,并对其潜在影响进行风险预测.9。Formulates Business Objectives—The organization considers risk while establishing the business objectives at various levels that a...

1、当您付费下载文档后,您只拥有了使用权限,并不意味着购买了版权,文档只能用于自身使用,不得用于其他商业用途(如 [转卖]进行直接盈利或[编辑后售卖]进行间接盈利)。
2、本站所有内容均由合作方或网友上传,本站不对文档的完整性、权威性及其观点立场正确性做任何保证或承诺!文档内容仅供研究参考,付费前请自行鉴别。
3、如文档内容存在违规,或者侵犯商业秘密、侵犯著作权等,请点击“违规举报”。

碎片内容

2025版COSO新企业风险管理框架20原则

您可能关注的文档

范哲铺+ 关注
实名认证
内容提供者

想你所想,急你所急,你需要的都在店铺里可以找到。

确认删除?
VIP
微信客服
  • 扫码咨询
会员Q群
  • 会员专属群点击这里加入QQ群
客服邮箱
回到顶部