电脑桌面
添加小米粒文库到电脑桌面
安装后可以在桌面快捷访问

2025特种设备应急演练

2025特种设备应急演练_第1页
1/3
2025特种设备应急演练_第2页
2/3
2025特种设备应急演练_第3页
3/3
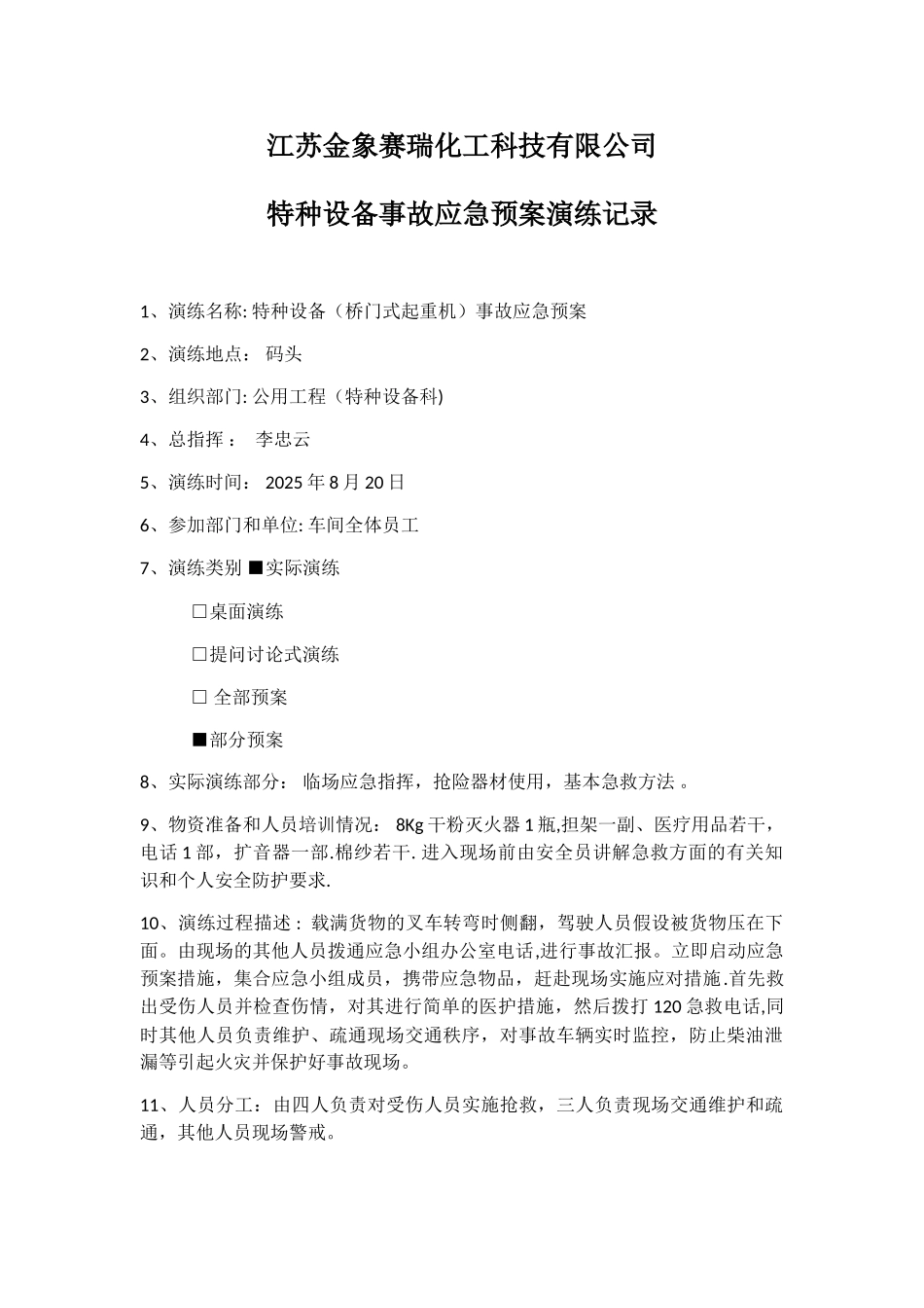
江苏金象赛瑞化工科技有限公司特种设备事故应急预案演练记录 1、演练名称: 特种设备(桥门式起重机)事故应急预案2、演练地点: 码头 3、组织部门: 公用工程(特种设备科) 4、总指挥 : 李忠云 5、演练时间: 2025 年 8 月 20 日 6、参加部门和单位: 车间全体员工7、演练类别 ■实际演练 □桌面演练 □提问讨论式演练 □ 全部预案 ■部分预案 8、实际演练部分: 临场应急指挥,抢险器材使用,基本急救方法 。 9、物资准备和人员培训情况: 8Kg 干粉灭火器 1 瓶,担架一副、医疗用品若干,电话 1 部,扩音器一部.棉纱若干. 进入现场前由安全员讲解急救方面的有关知识和个人安全防护要求. 10、演练过程描述 : 载满货物的叉车转弯时侧翻,驾驶人员假设被货物压在下面。由现场的其他人员拨通应急小组办公室电话,进行事故汇报。立即启动应急预案措施,集合应急小组成员,携带应急物品,赶赴现场实施应对措施.首先救出受伤人员并检查伤情,对其进行简单的医护措施,然后拨打 120 急救电话,同时其他人员负责维护、疏通现场交通秩序,对事故车辆实时监控,防止柴油泄漏等引起火灾并保护好事故现场。 11、人员分工:由四人负责对受伤人员实施抢救,三人负责现场交通维护和疏通,其他人员现场警戒。 12、预案适宜性充分性评审: 适宜性:■全部能够执行 □执行过程不够顺利 □明显不适宜 充分性:■完全满足应急要求 □基本满足需要完善 □不充分,必须修改 演练效果评审人员到位情况: □迅速准确 ■基本按时到位 □个别人员不到位 □重点部位人员不到位 □职责明确,操作熟练 ■职责明确,操作不够熟练 □职责不明,操作不熟练 物资到位情况 现场物资:■现场物资充分,全部有效 □现场准备不充分 □现场物资严重缺乏 个人防护:□全部人员防护到位 ■个别人员防护不到位 □大部分人员防护不到位 协调组织情况 整体组织:□准确、高效 ■协调基本顺利,能满足要求 □效率低,有待改进 抢险组分工:□合理、高效 ■基本合理,能完成任务 □效率低,没有完成任务 实战效果评价: ■达到预期目标 □基本达到目的,部分环节有待改进 □没有达到目标,须重新演练 外部支援部门和协作有效性: 报告上级:■报告及时 □联系不上 消防部门:■按要求协作 □行动迟缓 医疗救援部门:■按要求协作 □行动迟缓 周边撤离配合:■按要求配合 □不配合13、存在问题和改进措施:人员动作不熟...

1、当您付费下载文档后,您只拥有了使用权限,并不意味着购买了版权,文档只能用于自身使用,不得用于其他商业用途(如 [转卖]进行直接盈利或[编辑后售卖]进行间接盈利)。
2、本站所有内容均由合作方或网友上传,本站不对文档的完整性、权威性及其观点立场正确性做任何保证或承诺!文档内容仅供研究参考,付费前请自行鉴别。
3、如文档内容存在违规,或者侵犯商业秘密、侵犯著作权等,请点击“违规举报”。

碎片内容

2025特种设备应急演练

确认删除?
VIP
微信客服
  • 扫码咨询
会员Q群
  • 会员专属群点击这里加入QQ群
客服邮箱
回到顶部