电脑桌面
添加小米粒文库到电脑桌面
安装后可以在桌面快捷访问

60米塔吊基础施工方案

60米塔吊基础施工方案_第1页
1/8
60米塔吊基础施工方案_第2页
2/8
60米塔吊基础施工方案_第3页
3/8
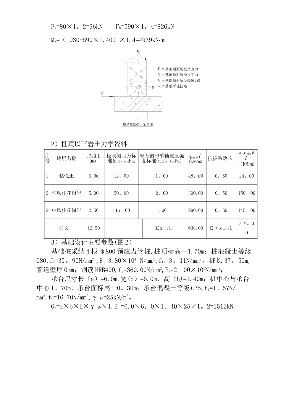
塔吊基础施工方案第一节 编制依据本方案主要依据施工图纸及以下法律规范及参考文献编制:《塔式起重机设计法律规范》(GB/T13752-1992);《地基基础设计法律规范》(GB50007-2025);《建筑结构荷载法律规范》(GB50009—2001);《建筑安全检查标准》(JGJ59—99);《混凝土结构设计法律规范》(GB50010-2025);《建筑桩基技术法律规范》(JGJ94-2025);《建筑机械使用安全技术规程》(JGJ33—2001);《中联6012型塔式起重机》(使用说明书);广东省地质物探工程勘察院(岩土勘察报告).第二节 工程概况项目名称:长江客户总部经济建设项目酒店式办公楼 60-63# 栋工程 ,地址:从化市温泉镇 105 国道北侧(原温泉中学) .本工程总建筑面积约 16339 平方米,地下1层,地上为11层。1. 建设单位:广州市新泉城实业投资有限公司 2. 施工单位:广州市从化第一建筑工程有限公司 3. 设计单位:广州大学建筑设计讨论院 4. 监理单位:广州市宏业金基建设监理咨询有限公司第三节 塔吊基本性能(参照使用说明书)四桩基础所用塔吊参数为:塔吊型号为:鹤山建机(6213) 塔吊自重(包括压重)F1为:685kN最大起重荷载F2=60.00kN 塔吊额定起重力矩为:800kN·m塔吊(最大)起升高度为:150m 塔身宽度为:1。8m臂长工作范围:2~60m第四节 塔吊基础定位及施工1。 塔吊基础定位详见平面图。2. 从本工程的土质情况、土方开挖后承台的支撑以及对边坡支护影响等因素考虑,塔吊采纳冲孔桩基础,承台下为钢筋混凝土灌注桩支承,以确保塔吊基础的稳定性,基础承载力满足使用要求。3.顶面用水泥砂浆找平,用水准仪校水平,基础表面平整度允许偏差1/1000;4。机脚螺栓位置、尺寸要绝对正确,应特别注意做好复核工作,尺寸误差不超过±0。5mm,螺纹位须抹上黄油,并注意保护。第五节 场地及机械设备人员等准备1。在塔基周围,清理出场地,场地要求平整,无障碍物。2.留出塔吊进出堆放场地及吊车、汽车进出通道,路基必须压实、平整。3.机械设备准备:汽车吊一台,电工、钳工工具,钢丝绳一套,U型环若干,水准仪、经纬仪各一台,万用表和钢管尺各一只。4.塔吊安拆必须由专业的持证上岗的安拆人员进行操作.第六节 施工工艺1.工艺流程:冲孔灌注桩→塔基土方开挖→垫层施工→弹线放样→钢筋绑扎→预埋螺栓→支模→隐蔽验收→浇捣砼及养护→拆模→土方回填。2.施工要点:本工程塔吊基础拟采纳四根φ800冲孔灌注桩基础,承台尺寸6000mm×6000mm×1400mm;承台...

1、当您付费下载文档后,您只拥有了使用权限,并不意味着购买了版权,文档只能用于自身使用,不得用于其他商业用途(如 [转卖]进行直接盈利或[编辑后售卖]进行间接盈利)。
2、本站所有内容均由合作方或网友上传,本站不对文档的完整性、权威性及其观点立场正确性做任何保证或承诺!文档内容仅供研究参考,付费前请自行鉴别。
3、如文档内容存在违规,或者侵犯商业秘密、侵犯著作权等,请点击“违规举报”。

碎片内容

60米塔吊基础施工方案

不二商店+ 关注
实名认证
内容提供者

我是你的不二选择

确认删除?
VIP
微信客服
  • 扫码咨询
会员Q群
  • 会员专属群点击这里加入QQ群
客服邮箱
回到顶部