电脑桌面
添加小米粒文库到电脑桌面
安装后可以在桌面快捷访问

PC吊装施工技术交底

PC吊装施工技术交底_第1页
1/4
PC吊装施工技术交底_第2页
2/4
PC吊装施工技术交底_第3页
3/4
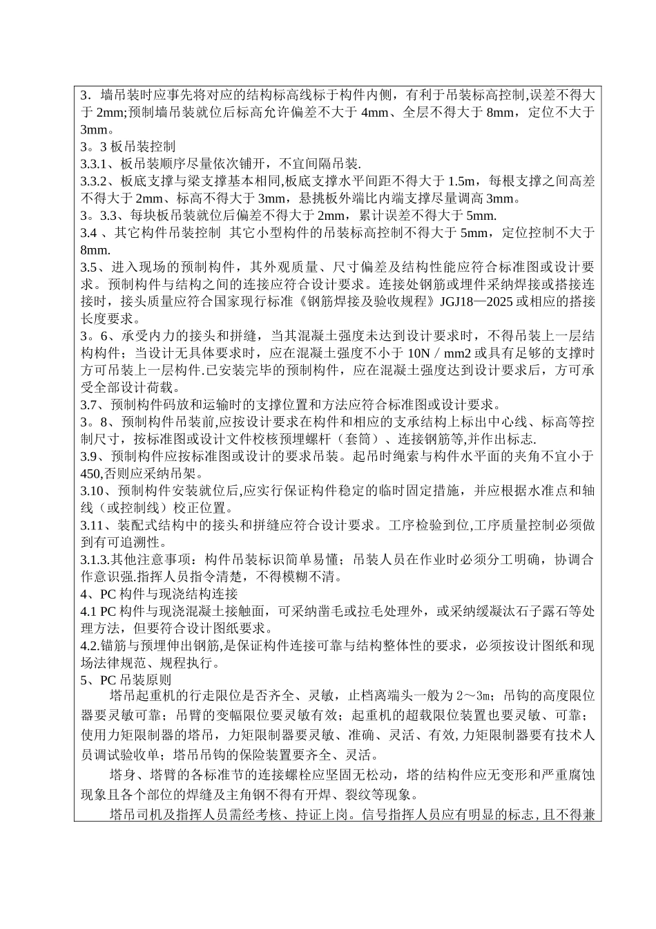
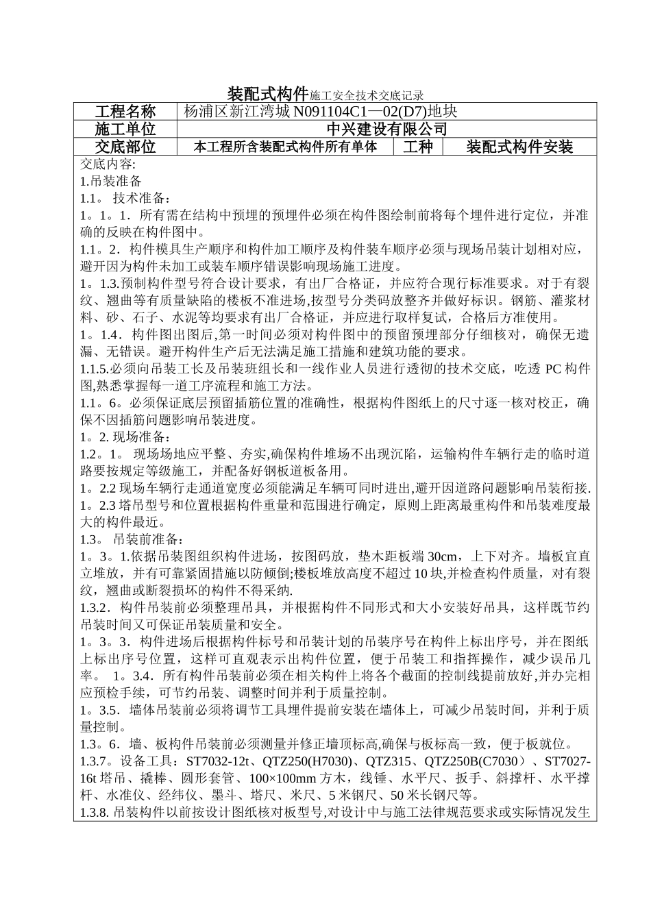
装配式构件施工安全技术交底记录工程名称杨浦区新江湾城 N091104C1—02(D7)地块施工单位中兴建设有限公司交底部位本工程所含装配式构件所有单体工种装配式构件安装交底内容: 1.吊装准备 1.1。 技术准备: 1。1。1.所有需在结构中预埋的预埋件必须在构件图绘制前将每个埋件进行定位,并准确的反映在构件图中。 1.1。2.构件模具生产顺序和构件加工顺序及构件装车顺序必须与现场吊装计划相对应,避开因为构件未加工或装车顺序错误影响现场施工进度。 1。1.3.预制构件型号符合设计要求,有出厂合格证,并应符合现行标准要求。对于有裂纹、翘曲等有质量缺陷的楼板不准进场,按型号分类码放整齐并做好标识。钢筋、灌浆材料、砂、石子、水泥等均要求有出厂合格证,并应进行取样复试,合格后方准使用。 1。1.4.构件图出图后,第一时间必须对构件图中的预留预埋部分仔细核对,确保无遗漏、无错误。避开构件生产后无法满足施工措施和建筑功能的要求。 1.1.5.必须向吊装工长及吊装班组长和一线作业人员进行透彻的技术交底,吃透 PC 构件图,熟悉掌握每一道工序流程和施工方法。 1.1。6。必须保证底层预留插筋位置的准确性,根据构件图纸上的尺寸逐一核对校正,确保不因插筋问题影响吊装进度。 1。2. 现场准备: 1.2。1。 现场场地应平整、夯实,确保构件堆场不出现沉陷,运输构件车辆行走的临时道路要按规定等级施工,并配备好钢板道板备用。 1。2.2 现场车辆行走通道宽度必须能满足车辆可同时进出,避开因道路问题影响吊装衔接. 1。2.3 塔吊型号和位置根据构件重量和范围进行确定,原则上距离最重构件和吊装难度最大的构件最近。 1.3。 吊装前准备: 1。3。1.依据吊装图组织构件进场,按图码放,垫木距板端 30cm,上下对齐。墙板宜直立堆放,并有可靠紧固措施以防倾倒;楼板堆放高度不超过 10 块,并检查构件质量,对有裂纹,翘曲或断裂损坏的构件不得采纳. 1.3.2.构件吊装前必须整理吊具,并根据构件不同形式和大小安装好吊具,这样既节约吊装时间又可保证吊装质量和安全。1。3。3.构件进场后根据构件标号和吊装计划的吊装序号在构件上标出序号,并在图纸上标出序号位置,这样可直观表示出构件位置,便于吊装工和指挥操作,减少误吊几率。 1。3.4.所有构件吊装前必须在相关构件上将各个截面的控制线提前放好,并办完相应预检手续,可节约吊装、调整时间并利于质量控制。 1。3.5.墙体吊装前必须将调节工具埋件提前安装在墙体上,...

1、当您付费下载文档后,您只拥有了使用权限,并不意味着购买了版权,文档只能用于自身使用,不得用于其他商业用途(如 [转卖]进行直接盈利或[编辑后售卖]进行间接盈利)。
2、本站所有内容均由合作方或网友上传,本站不对文档的完整性、权威性及其观点立场正确性做任何保证或承诺!文档内容仅供研究参考,付费前请自行鉴别。
3、如文档内容存在违规,或者侵犯商业秘密、侵犯著作权等,请点击“违规举报”。

碎片内容

PC吊装施工技术交底

您可能关注的文档

确认删除?
VIP
微信客服
  • 扫码咨询
会员Q群
  • 会员专属群点击这里加入QQ群
客服邮箱
回到顶部