电脑桌面
添加小米粒文库到电脑桌面
安装后可以在桌面快捷访问

SCD200-200物料提升机施工方案

SCD200-200物料提升机施工方案_第1页
1/18
SCD200-200物料提升机施工方案_第2页
2/18
SCD200-200物料提升机施工方案_第3页
3/18
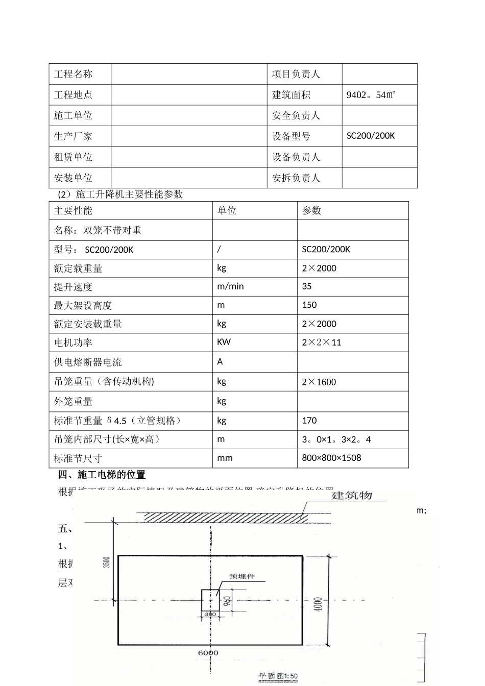
目录一、工程概况二、编制依据三、施工电梯的选择及基本参数四、施工电梯的位置五、施工电梯的基础六、施工电梯安装前的准备七、施工电梯的安装流程及方法1、升降机安装前的准备2、升降机基础制作3、底盘、围栏的安装4、外笼和吊笼的安装5、电缆的安装6、电气装置的检查7、吊杆的安装8、导轨架的安装9、附墙架的安装10、电缆导向装置的安装11、限位装置的安装八、施工电梯的安全试验1、电力驱动升降试车2、坠落试验九、施工电梯的验收及管理十、施工电梯的拆除十一、施工电梯的安全操作规程十二、安全预案十三、安全注意事项十四、施工电梯的维修与保养一、工程概况本工程系 18 层框架剪力墙结构,建筑总高度为 55.000m,总建筑面积 9402。54㎡。基础顶 2。35m,一层 3.60 m,二层 3。30 m,三层 3。10 m,四至十八层及屋面均为 3.0m,楼梯顶3.0m,此工程一二层为商业、三至十八层为住宅楼.根据本工程特点,拟采纳一台附着式双笼施工升降机(SCD200/200K),作为本工程垂直运输工具,主要用于二次结构、及内外装饰施工时的材料和施工人员的垂直运输。且施工电梯与建筑结构相连部位所无法一次性完成施工的剩余量较少,便于收尾。故本工程共设 1台施工电梯以满足施工需要,其中 18 层的住宅楼一栋(15#楼),屋顶高度 55。0 米,导轨架搭设高度米,需用节导轨架;由 15#座塔楼的施工升降机负责二次结构的垂直运输,不单独架设施工升降机。虹鑫.金誉广场项目由黄石市虹鑫房地产开发有限公司开发建设,由黄石市佳境建筑设计勘察分公司工程勘察,由湖北建科建设工程有限公司设计,大冶建工集团有限责任公司总承包,大冶市经纬建设工程监理有限公司监理,由大冶市建设工程质量安全监督总队监督。二、编制依据1、《建筑机械使用安全技术规程》JGJ33-20012、《建设工程安全生产管理条例》3、《建筑施工安全检查标准》(JGJ59—99);4、本工程施工组织设计、施工图纸;5、湖北江汉建筑工程机械有限公司 SC 型升降机使用手册;6、国家现行的施工及验收法律规范、规程、标准、强制性标准条文以及国家和地方的有关法律法规;三、施工电梯的选择及基本参数由于施工电梯的选择非常重要,决定着施工成本和进度快慢问题,本工程所使用的施工电梯均采纳湖北江汉建筑工程机械有限公司生产的 SC200/200K 施工升降机.SC200/200K升降机为齿轮齿条啮合,外置式三驱动调速 0-36 m/min 施工电梯,选用国内一流的“SSS”三驱动为动力体,其结构紧凑,动...

1、当您付费下载文档后,您只拥有了使用权限,并不意味着购买了版权,文档只能用于自身使用,不得用于其他商业用途(如 [转卖]进行直接盈利或[编辑后售卖]进行间接盈利)。
2、本站所有内容均由合作方或网友上传,本站不对文档的完整性、权威性及其观点立场正确性做任何保证或承诺!文档内容仅供研究参考,付费前请自行鉴别。
3、如文档内容存在违规,或者侵犯商业秘密、侵犯著作权等,请点击“违规举报”。

碎片内容

SCD200-200物料提升机施工方案

确认删除?
VIP
微信客服
  • 扫码咨询
会员Q群
  • 会员专属群点击这里加入QQ群
客服邮箱
回到顶部