电脑桌面
添加小米粒文库到电脑桌面
安装后可以在桌面快捷访问

《信息系统安全等级保护备案表》VIP专享

《信息系统安全等级保护备案表》_第1页
1/5
《信息系统安全等级保护备案表》_第2页
2/5
《信息系统安全等级保护备案表》_第3页
3/5
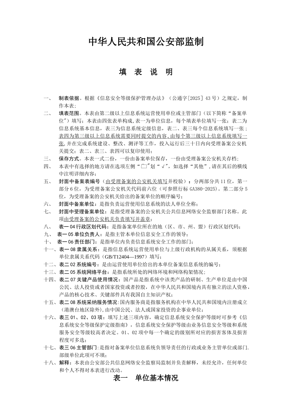
信息系统安全等级保护备案表备案单位: (盖章) 备案日期:受理备案单位: (盖章) 受理日期:备案表编号:中华人民共和国公安部监制填 表 说 明一、制表依据。根据《信息安全等级保护管理办法》(公通字[2025]43 号)之规定,制作本表;二、填表范围。本表由第二级以上信息系统运营使用单位或主管部门(以下简称“备案单位")填写;本表由四张表单构成,表一为单位信息,每个填表单位填写一张;表二为信息系统基本信息,表三为信息系统定级信息,表二、表三每个信息系统填写一张 ;表四为第三级以上信息系统需要同时提交的内容 , 由每个第三级以上信息系统填写一 张,并在完成系统建设、整改、测评等工作,投入运行后三十日内向受理备案公安机关提交;表二、表三、表四可以复印使用;三、保存方式。本表一式二份,一份由备案单位保存,一份由受理备案公安机关存档;四、本表中有选择的地方请在选项左侧“"划“√",如选择“其他”,请在其后的横线中注明详细内容;五、封面中备案表编号(由受理备案的公安机关填写并校验):分两部分共 11 位,第一部分 6 位,为受理备案公安机关代码前六位(可参照行标 GA380-2025)。第二部分 5位,为受理备案的公安机关给出的备案单位的顺序编号;六、封面中备案单位:是指负责运营使用信息系统的法人单位全称;七、封面中受理备案单位:是指受理备案的公安机关公共信息网络安全监察部门名称。此项由受理备案的公安机关负责填写并盖章;八、表一 04 行政区划代码:是指备案单位所在的地(区、市、州、盟)行政区划代码; 九、 表一 05 单位负责人:是指主管本单位信息安全工作的领导;十、 表一 06 责任部门:是指单位内负责信息系统安全工作的部门;十一、表一 08 隶属关系:是指信息系统运营使用单位与上级行政机构的从属关系,须根据单位隶属关系代码(GB/T12404―1997)填写; 十二、表二 02 系统编号:是由运营使用单位给出的本单位备案信息系统的编号;十三、表二 05 系统网络平台:是指系统所处的网络环境和网络构架情况;十四、表二 07 关键产品使用情况:国产品是指系统中该类产品的研制、生产单位是由中国公民、法人投资或者国家投资或者控股,在中华人民共和国境内具有独立的法人资格,产品的核心技术、关键部件具有我国自主知识产权;十五、表二 08 系统采纳服务情况:国内服务商是指服务机构在中华人民共和国境内注册成立(港澳台地区除外),由中国公民、法人或国...

1、当您付费下载文档后,您只拥有了使用权限,并不意味着购买了版权,文档只能用于自身使用,不得用于其他商业用途(如 [转卖]进行直接盈利或[编辑后售卖]进行间接盈利)。
2、本站所有内容均由合作方或网友上传,本站不对文档的完整性、权威性及其观点立场正确性做任何保证或承诺!文档内容仅供研究参考,付费前请自行鉴别。
3、如文档内容存在违规,或者侵犯商业秘密、侵犯著作权等,请点击“违规举报”。

碎片内容

《信息系统安全等级保护备案表》

确认删除?
VIP
微信客服
  • 扫码咨询
会员Q群
  • 会员专属群点击这里加入QQ群
客服邮箱
回到顶部