电脑桌面
添加小米粒文库到电脑桌面
安装后可以在桌面快捷访问

《绩效考核管理制度》VIP专享

《绩效考核管理制度》_第1页
1/8
《绩效考核管理制度》_第2页
2/8
《绩效考核管理制度》_第3页
3/8
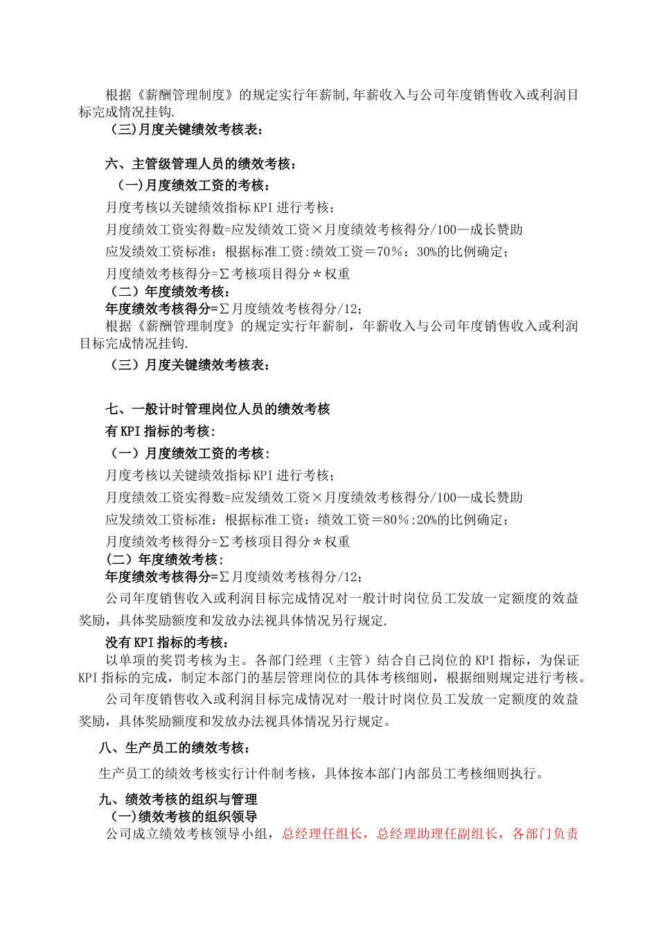
绩效考核管理制度为保障公司经营战略与目标的实现,依据本公司《薪酬管理制度》配套执行的需要,通过对员工绩效的考核,实现员工绩效的提升和部门管理的改善,实现对生产经营全过程的有效管控。本着“贡献为主、效率优先、兼顾公平"等原则,制订本绩效考核管理制度.一、适用范围本制度适用于 XXX 有限公司的所有员工。二、绩效考核的基本原则1、围绕公司经营战略与管理目标/计划实现,以部门职能和岗位职责为依据,以提高员工绩效为导向;2、贡献为主、效率优先、兼顾公平和奖优罚劣、奖惩分明原则;3、公开、透明、参加原则;4、结果反馈原则;5、按管理层级自上而下进行目标分解;6、主管以上管理岗位以关键业绩(KPI)指标考核为主;7、非生产操作类管理员工以单项的奖罚考核为主;8、生产操作类员工以计件考核为主,其他考核为辅(单项奖罚等)。三、绩效考核的目的1、凝聚各部门/各岗位资源,围绕企业的经营目标/计划各司其责、各尽其能,实现公司的健康可持续进展。2、激发和挖掘员工的潜能,为完成和超额完成部门/岗位工作目标而主动和制造性地展开卓有成效的工作。3、绩效考核是对企业经营目标实现过程的一种管控,其核心是通过对员工绩效的考核,实现员工绩效的提升和部门管理的改善。4、是公司经营战略与目标完成的保障手段。四、绩效考核结果的使用考核结果的使用主要体现在以下几个方面:1、部门职能与岗位职责履行的不断改进与提升;2、岗位薪酬工资等级的升降; 3、岗位人员的综合能力评价与岗位调整;4、当期绩效工资收入多少的确定;5、年终奖金的发放.五、高层管理人员的绩效考核(一)月度绩效工资的考核:月度考核以关键绩效指标 KPI 进行考核;月度绩效工资实得数=应发绩效工资×月度绩效考核得分/100-成长赞助;应发绩效工资标准:根据岗位标准工资:绩效工资=60%:40%的比例确定;月度绩效考核得分=∑考核项目得分*权重。(二)年度绩效考核:年度绩效考核得分=∑月度绩效考核得分/12;根据《薪酬管理制度》的规定实行年薪制,年薪收入与公司年度销售收入或利润目标完成情况挂钩.(三)月度关键绩效考核表:六、主管级管理人员的绩效考核: (一)月度绩效工资的考核:月度考核以关键绩效指标 KPI 进行考核;月度绩效工资实得数=应发绩效工资×月度绩效考核得分/100—成长赞助应发绩效工资标准:根据标准工资:绩效工资=70%:30%的比例确定;月度绩效考核得分=∑考核项目得分*权重(二)年度绩效考核:年度绩效考核得分=∑月度绩效...

1、当您付费下载文档后,您只拥有了使用权限,并不意味着购买了版权,文档只能用于自身使用,不得用于其他商业用途(如 [转卖]进行直接盈利或[编辑后售卖]进行间接盈利)。
2、本站所有内容均由合作方或网友上传,本站不对文档的完整性、权威性及其观点立场正确性做任何保证或承诺!文档内容仅供研究参考,付费前请自行鉴别。
3、如文档内容存在违规,或者侵犯商业秘密、侵犯著作权等,请点击“违规举报”。

碎片内容

《绩效考核管理制度》

确认删除?
VIP
微信客服
  • 扫码咨询
会员Q群
  • 会员专属群点击这里加入QQ群
客服邮箱
回到顶部