电脑桌面
添加小米粒文库到电脑桌面
安装后可以在桌面快捷访问

低压配电柜施工方案VIP专享

低压配电柜施工方案_第1页
1/8
低压配电柜施工方案_第2页
2/8
低压配电柜施工方案_第3页
3/8
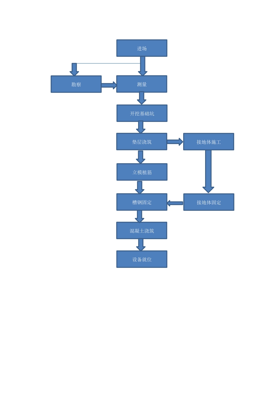
淮安市极光光伏太阳能科技有限公司800KWp 光伏发电站项目低压配电柜施工方案编制:审核:批准:上海晶科光伏科技有限公司项目部一、工程概况淮安市极光光伏太阳能科技有限公司 800KWp 光伏发电站项目为我公司承建项目,项目建设任务为于淮安市职教中心 6 幢教学楼屋面安装 800KWp 容量的安装电站,以 7 回路 400V 低压线路汇流至本项目新建配电房,升压至 10KV 并入国家电网。其中,各光伏区域汇流柜安装于各教学楼附近,为了安全、优质、按期完成此工程任务且不影响后期职教中心建设,特制定如下施工方案:根据职教中心总规划平面图,以不影响建筑及道路为前提,将各区域汇流柜安装位置定于各教学楼旁绿化带范围内.利用顶管施工入土点及出土点作为汇流柜基础坑,浇筑混凝土基础,敷设槽钢作为汇流柜的安装基础.基础坑内用水泥砂浆找平。二、施工组织部署2.1 施工工艺流程进场测量勘察开挖基础坑垫层浇筑混凝土浇筑槽钢固定立模植筋设备就位接地体施工接地体固定2.2 施工组织与管理根据工程的实际情况,我项目部成立配电柜基础施工指导小组,聘请经验丰富的施工队伍具体负责该工程项目的施工作业。工程项目管理组与岗位责任框图主要施工人员组织表岗位职责人数项目副经理负责指挥组织生产,协调对外关系,对工程技术、质量、安全、进度等全面负责1技术负责人负责工程技术1施工班组长负责施工队施工,协调各工序1立模工基础模具施工1项目副经理施工班组项目技术员施工班组长项目总工程师钢筋工基础内钢筋施工12。3 施工准备2。3.1 施工准备1、对拟浇筑配电柜基础地点进行勘察,查明该地段建筑基础、地下障碍物及地下公用管线的种类、位置、埋深、走向及管材、尺寸等。根据相关部门的管位交底,现场勘查情况进行复核;2、准备好模具、钢筋、槽钢、商品混凝土等材料;3、场地平整,保证基础坑大小满足施工要求;4、施工区域周围搭建安全防护围栏,保障安全文明施工。三、 施工过程3.1 设备基础施工施工顺序:场地平整—-放线及垫层施工——立模植筋——基础施工——槽钢安装定位-—二次灌浆3.1.1 根据设计要求,将槽钢进行加工,并进行除锈及刷防腐防锈漆;3.1。2 槽钢的埋设1)直埋法:于商品混凝土浇筑的同时,将槽钢埋设好,要求:水平误差不超过 1mm,长度误差不超过 5mm;表面可高出找平面 5-10mm;水平调整完成后,应将接地体与槽钢进行焊接,并再次检查槽钢的安装尺寸和水平情况,对不合格的立即进行修改;2)预留埋设:于商品混...

1、当您付费下载文档后,您只拥有了使用权限,并不意味着购买了版权,文档只能用于自身使用,不得用于其他商业用途(如 [转卖]进行直接盈利或[编辑后售卖]进行间接盈利)。
2、本站所有内容均由合作方或网友上传,本站不对文档的完整性、权威性及其观点立场正确性做任何保证或承诺!文档内容仅供研究参考,付费前请自行鉴别。
3、如文档内容存在违规,或者侵犯商业秘密、侵犯著作权等,请点击“违规举报”。

碎片内容

低压配电柜施工方案

确认删除?
VIP
微信客服
  • 扫码咨询
会员Q群
  • 会员专属群点击这里加入QQ群
客服邮箱
回到顶部