电脑桌面
添加小米粒文库到电脑桌面
安装后可以在桌面快捷访问

公-司-薪-酬-管-理-办-法VIP专享

公-司-薪-酬-管-理-办-法_第1页
1/8
公-司-薪-酬-管-理-办-法_第2页
2/8
公-司-薪-酬-管-理-办-法_第3页
3/8
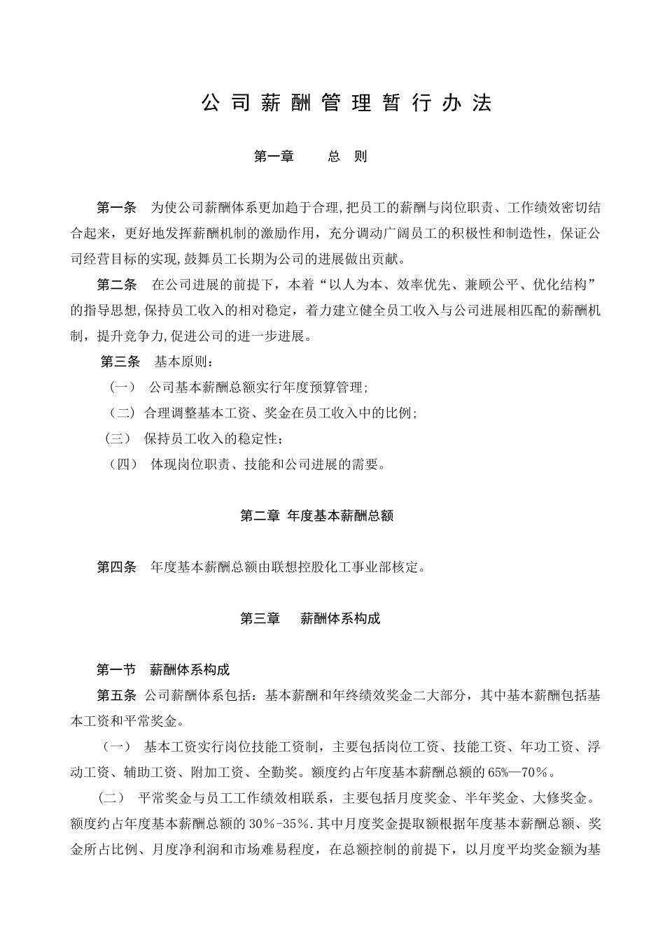
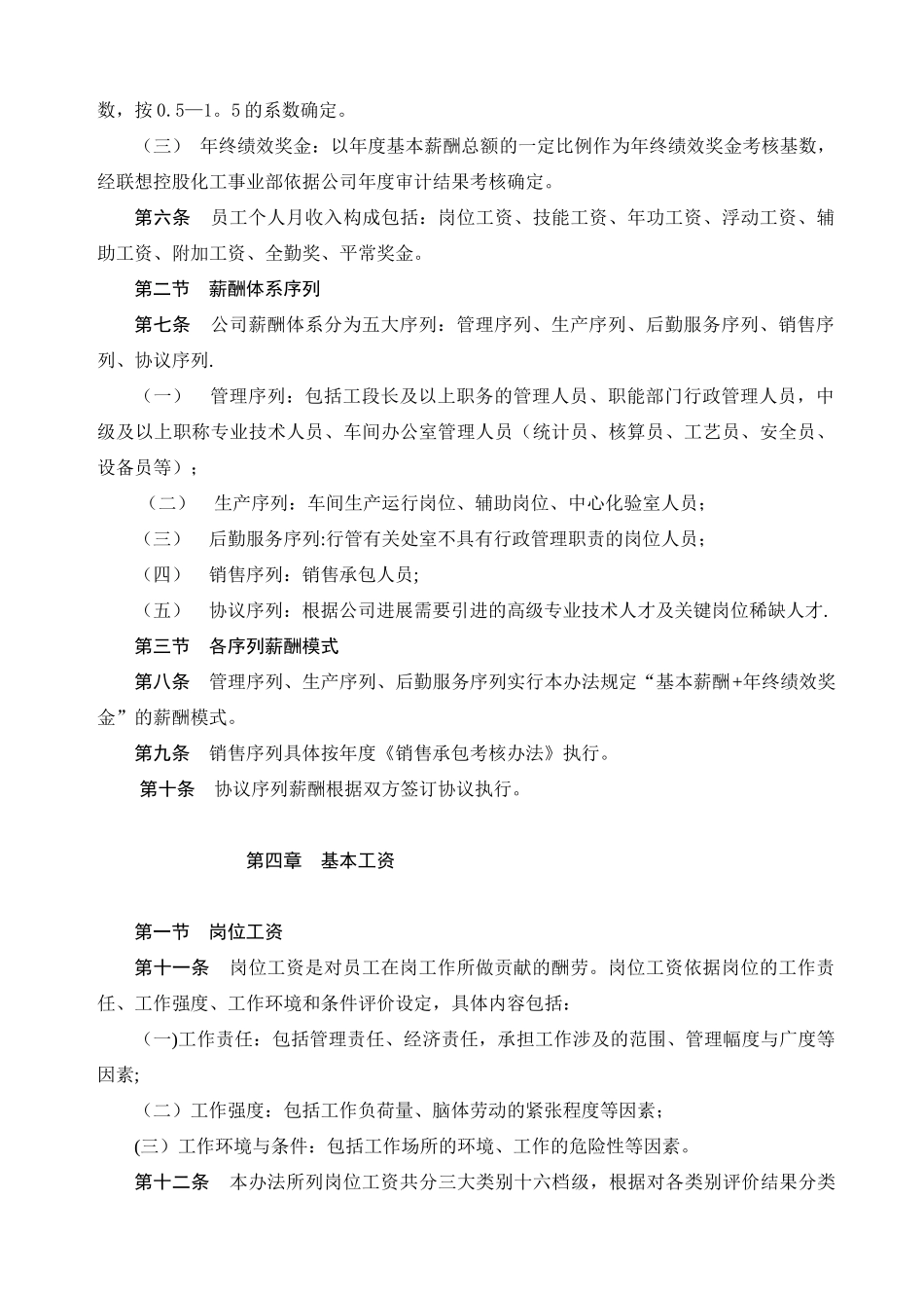
公 司 薪 酬 管 理 暂 行 办 法第一章 总 则第一条 为使公司薪酬体系更加趋于合理,把员工的薪酬与岗位职责、工作绩效密切结合起来,更好地发挥薪酬机制的激励作用,充分调动广阔员工的积极性和制造性,保证公司经营目标的实现,鼓舞员工长期为公司的进展做出贡献。第二条 在公司进展的前提下,本着“以人为本、效率优先、兼顾公平、优化结构”的指导思想,保持员工收入的相对稳定,着力建立健全员工收入与公司进展相匹配的薪酬机制,提升竞争力,促进公司的进一步进展。第三条 基本原则:(一) 公司基本薪酬总额实行年度预算管理;(二) 合理调整基本工资、奖金在员工收入中的比例;(三) 保持员工收入的稳定性;(四) 体现岗位职责、技能和公司进展的需要。 第二章 年度基本薪酬总额第四条 年度基本薪酬总额由联想控股化工事业部核定。第三章 薪酬体系构成第一节 薪酬体系构成第五条 公司薪酬体系包括:基本薪酬和年终绩效奖金二大部分,其中基本薪酬包括基本工资和平常奖金。(一) 基本工资实行岗位技能工资制,主要包括岗位工资、技能工资、年功工资、浮动工资、辅助工资、附加工资、全勤奖。额度约占年度基本薪酬总额的 65%—70%。(二) 平常奖金与员工工作绩效相联系,主要包括月度奖金、半年奖金、大修奖金。额度约占年度基本薪酬总额的 30%-35%.其中月度奖金提取额根据年度基本薪酬总额、奖金所占比例、月度净利润和市场难易程度,在总额控制的前提下,以月度平均奖金额为基数,按 0.5—1。5 的系数确定。(三) 年终绩效奖金:以年度基本薪酬总额的一定比例作为年终绩效奖金考核基数,经联想控股化工事业部依据公司年度审计结果考核确定。第六条 员工个人月收入构成包括:岗位工资、技能工资、年功工资、浮动工资、辅助工资、附加工资、全勤奖、平常奖金。第二节 薪酬体系序列第七条 公司薪酬体系分为五大序列:管理序列、生产序列、后勤服务序列、销售序列、协议序列.(一) 管理序列:包括工段长及以上职务的管理人员、职能部门行政管理人员,中级及以上职称专业技术人员、车间办公室管理人员(统计员、核算员、工艺员、安全员、设备员等);(二) 生产序列:车间生产运行岗位、辅助岗位、中心化验室人员;(三) 后勤服务序列:行管有关处室不具有行政管理职责的岗位人员;(四) 销售序列:销售承包人员;(五) 协议序列:根据公司进展需要引进的高级专业技术人才及关键岗位稀缺人才.第三节 ...

1、当您付费下载文档后,您只拥有了使用权限,并不意味着购买了版权,文档只能用于自身使用,不得用于其他商业用途(如 [转卖]进行直接盈利或[编辑后售卖]进行间接盈利)。
2、本站所有内容均由合作方或网友上传,本站不对文档的完整性、权威性及其观点立场正确性做任何保证或承诺!文档内容仅供研究参考,付费前请自行鉴别。
3、如文档内容存在违规,或者侵犯商业秘密、侵犯著作权等,请点击“违规举报”。

碎片内容

公-司-薪-酬-管-理-办-法

确认删除?
VIP
微信客服
  • 扫码咨询
会员Q群
  • 会员专属群点击这里加入QQ群
客服邮箱
回到顶部