电脑桌面
添加小米粒文库到电脑桌面
安装后可以在桌面快捷访问

公司员工绩效考核办法

公司员工绩效考核办法_第1页
1/6
公司员工绩效考核办法_第2页
2/6
公司员工绩效考核办法_第3页
3/6
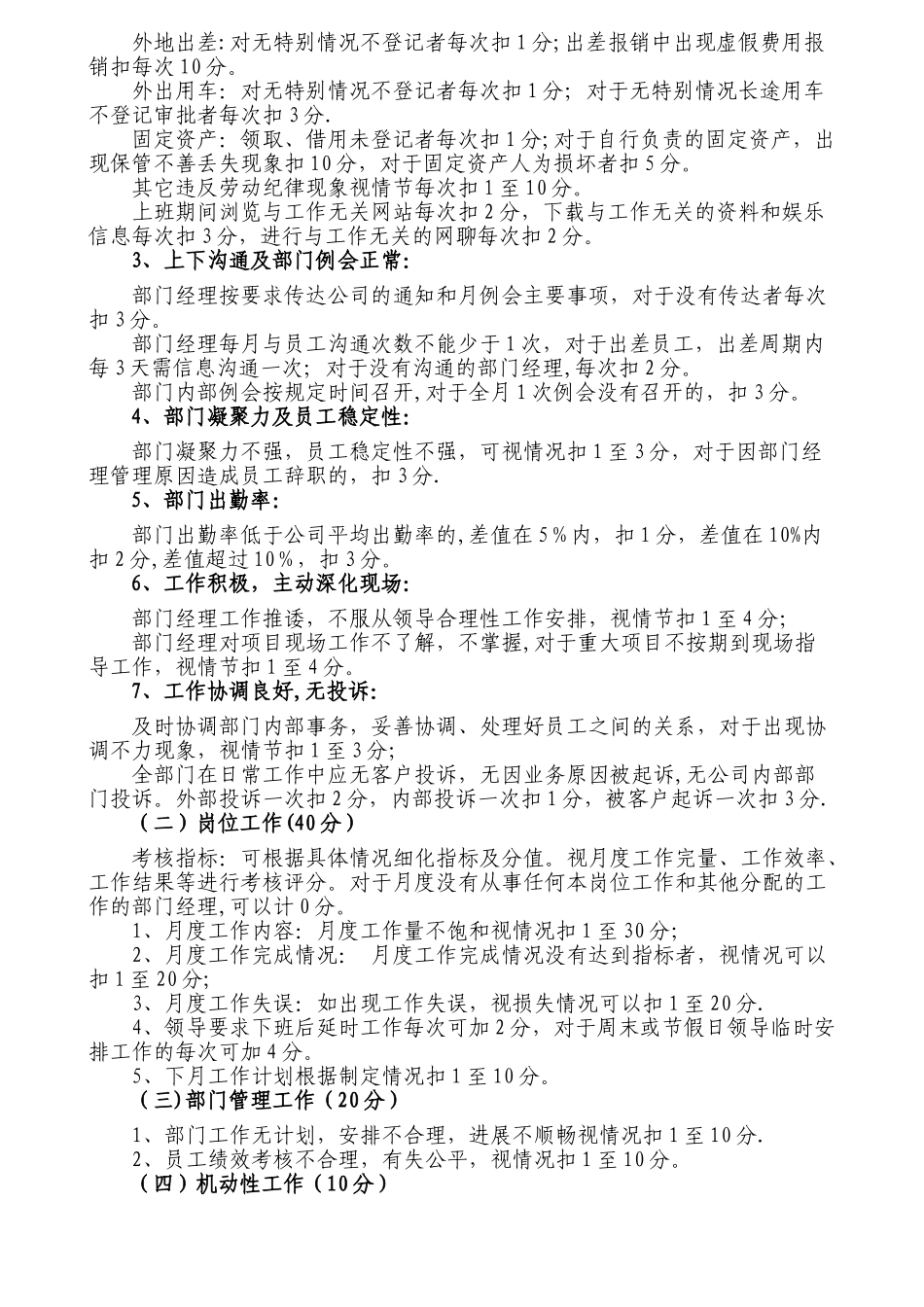
XXX 公司员工绩效考核与绩效工资发放办法(试 行)一、目的为完善公司员工个人激励机制,配套公司执行的员工定岗评级办法,明确员工月绩效考核流程与办法,明确绩效工资计算方法与发放流程.二、适用范围适用于 XXX 公司全体员工。三、依据此办法依据员工岗位职责,结合每月员工工作状态、工作业绩、工作量,对员工绩效进行考核与评分,评分结果为员工绩效工资考核依据。四、考核流程员工自我述职,填写《工作任务考核表》。部门经理打分后,将部门《工作任务考核表》汇总至行政人事部。行政人事部分部门提交至各主管副总或总监审核评定。员工绩效考核由部门经理负责,主管副总或总监监督。部门经理绩效考核由主管副总或总监负责.总经理对全公司的绩效考核进行监督。考核时间以自然月为单位,每月进行一次绩效考核与评分。评分过程资料和结果由行政人事部收集整理,计算绩效工资.《工作任务考核表》由行政人事部编制,各部门可对部分内容进行细化,但不能对分值进行变更。五、绩效工资计算方法如下1、绩效分值总数为 100 分,机动性工作(即加分项)总数为 10 分。具体绩效工资计算方法:① 绩效分值>100 分,当月绩效工资=绩效工资/100*绩效分值;② 绩效分值 90 分-100 分,发放 100%绩效工资;③ 绩效分值 80 分-89 分,发放 90%绩效工资;④ 绩效分值 70 分-79 分,发放 80%绩效工资;⑤ 绩效分值 60 分—69 分,发放 70%绩效工资;⑥ 绩效分值<60 分,绩效工资不予发放。2、各部门经理应于每月 3 日前将员工签字后的绩效考核结果交给各公司人力资源主管,行政人事部门于每月 5 日前将主管副总或总监审核评定后的绩效报财务部门,绩效工资于每月 8 日发放。3、入职不满 15 个工作日离职,绩效工资不予发放。离职员工当月考核由部门经理视工作交接情况统一打分,发放绩效工资。六、评分细则员工考核评分指导细则:(一)基本工作(50 分)1、月度考勤:未刷卡两次 0.5 分;迟到、早退每次 0。5 分;病假、事假半天 1 分,1 天 2分;旷工每次 10 分;每月 20 分为分值,超出部分不计。2、遵守公司规章制度:上班期间外出:对无特别情况不登记者每次扣 1 分;上班期间外出办理事项故意拖延每次扣 3 分;上班期间外出办事后不回公司且做工作无关的事扣每次5 分;早上 8:30 后还在餐厅吃早餐者每次扣 1 分。外地出差:对无特别情况不登记者每次扣 1 分;出差报销中出现虚假费用报销扣每次...

1、当您付费下载文档后,您只拥有了使用权限,并不意味着购买了版权,文档只能用于自身使用,不得用于其他商业用途(如 [转卖]进行直接盈利或[编辑后售卖]进行间接盈利)。
2、本站所有内容均由合作方或网友上传,本站不对文档的完整性、权威性及其观点立场正确性做任何保证或承诺!文档内容仅供研究参考,付费前请自行鉴别。
3、如文档内容存在违规,或者侵犯商业秘密、侵犯著作权等,请点击“违规举报”。

碎片内容

公司员工绩效考核办法

您可能关注的文档

确认删除?
VIP
微信客服
  • 扫码咨询
会员Q群
  • 会员专属群点击这里加入QQ群
客服邮箱
回到顶部