电脑桌面
添加小米粒文库到电脑桌面
安装后可以在桌面快捷访问

公司财务及物资管理制度

公司财务及物资管理制度_第1页
1/5
公司财务及物资管理制度_第2页
2/5
公司财务及物资管理制度_第3页
3/5
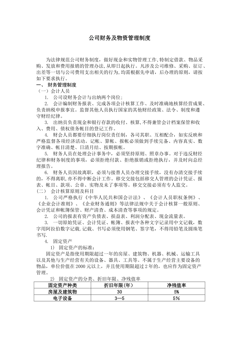
公司财务及物资管理制度为法律规范公司财务制度,做好现金和实物管理工作,特制定借款、物品采购、发放和费用报销的管理办法,从即日起执行。凡涉及公司维修、采购、征订、出差等一切与公司费用支出相关的行为,均需根据先申请,后办理的原则,请按如下要求执行。一、 财务管理制度(一)会计人员1. 公司设财务会计与出纳两个岗位;2. 会计编制财务报表、完成各项会计核算工作、及时准确地核算经营成果、负责纳税申报事宜。监督其他人员执行国家的其他财经政策、法令、制度和遵守财经纪律。3. 出纳员负责现金和银行存款的收付、核算,不得兼管会计档案保管和收入、费用、债权债务帐目的登记工作。4. 财会人员都要仔细执行岗位责任制,各司其职、互相配合,如实反映和严格监督各项经济活动。记帐、算帐、报帐必须做到手续完备、内容真实、数字准确、帐目清楚、日清月结、按期报帐。 5. 财务人员在处理会计事务中,必须坚持原则、照章办事。对于违反财经纪律和财务制度的事项,必须拒绝付款、拒绝报销或拒绝执行,并及时向总经理报告。 6. 财务人员因故离职,必须与接替人员办理交接手续,没有办清交接手续的,不得离职,亦不得中断会计工作。移交交接包括移交人管理的会计凭证、报表、帐目、款项、公章、实物及未了事项等。移交交接必须有专人监交。(二) 会计核算原则及科目1. 公司严格执行《中华人民共和国会计法》、《会计人员职权条例》、《企业会计准则》、《企业财务通则》等法律法规中关于会计核算一般原则、会计凭证和帐簿保管、财产清查、成本清查等事项的规定。 2. 公司的报表有资产负债表、损益表、利润分配表、现金流量表。3. 一切原始凭证、会计凭证、帐簿、报表中各种文字记录用中文记载,数字用阿拉伯数字记载.记载、书写必须使用钢笔、签字笔,不得用铅笔及圆珠笔书写.4. 固定资产1) 固定资产的标准:固定资产是指使用期限超过一年的房屋、建筑物、机器、机械、运输工具以及其他与生产经营有关的设备、器具、工具等。不属于生产经营主要设备的物品,单位价值在 2000 元以上,并且使用期限超过 2 年的,也应作为固定资产管理。2) 固定资产的分类、折旧年限、净残值率固定资产种类折旧年限(年)净残值率房屋及建筑物305%电子设备3—55%运输设备85%3) 固定资产的入账价值:购入的固定资产,以购买价款和支付的相关税费以及直接归属于该资产达到预定用途发生的其他支出为入账价值;4) 固定资产必须每年进行盘点;5) 固...

1、当您付费下载文档后,您只拥有了使用权限,并不意味着购买了版权,文档只能用于自身使用,不得用于其他商业用途(如 [转卖]进行直接盈利或[编辑后售卖]进行间接盈利)。
2、本站所有内容均由合作方或网友上传,本站不对文档的完整性、权威性及其观点立场正确性做任何保证或承诺!文档内容仅供研究参考,付费前请自行鉴别。
3、如文档内容存在违规,或者侵犯商业秘密、侵犯著作权等,请点击“违规举报”。

碎片内容

公司财务及物资管理制度

确认删除?
VIP
微信客服
  • 扫码咨询
会员Q群
  • 会员专属群点击这里加入QQ群
客服邮箱
回到顶部