电脑桌面
添加小米粒文库到电脑桌面
安装后可以在桌面快捷访问

供应商采购合同VIP免费

供应商采购合同_第1页
1/6
供应商采购合同_第2页
2/6
供应商采购合同_第3页
3/6
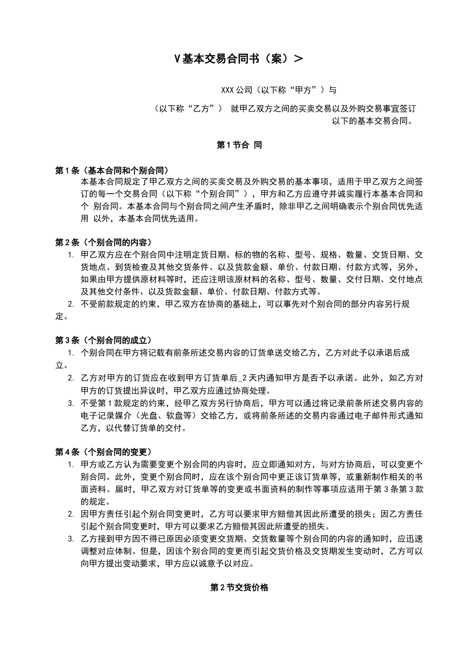
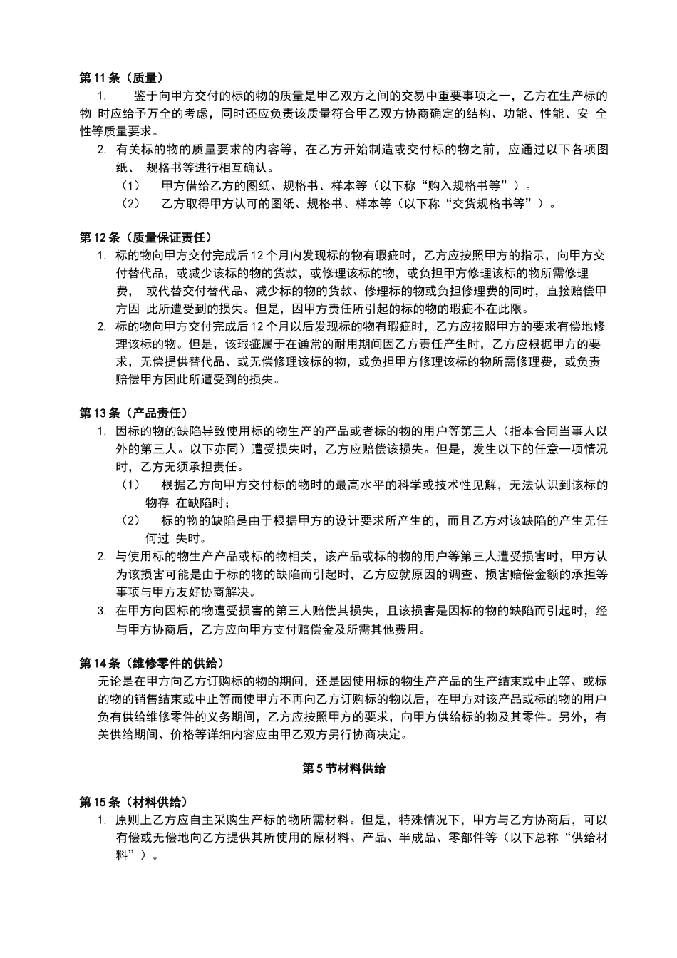
V基本交易合同书(案)>XXX公司(以下称“甲方”)与(以下称“乙方”)就甲乙双方之间的买卖交易以及外购交易事宜签订以下的基本交易合同。第1节合同第1条(基本合同和个别合同)本基本合同规定了甲乙双方之间的买卖交易及外购交易的基本事项,适用于甲乙双方之间签订的每一个交易合同(以下称“个别合同”),甲方和乙方应遵守并诚实履行本基本合同和个别合同。本基本合同与个别合同之间产生矛盾时,除非甲乙之间明确表示个别合同优先适用以外,本基本合同优先适用。第2条(个别合同的内容)1.甲乙双方应在个别合同中注明定货日期、标的物的名称、型号、规格、数量、交货日期、交货地点、到货检查及其他交货条件、以及货款金额、单价、付款日期、付款方式等,另外,如果由甲方提供原材料等时,还应注明该原材料的名称、型号、数量、交付日期、交付地点及其他交付条件、以及货款金额、单价、付款日期、付款方式等。2.不受前款规定的约束,甲乙双方在协商的基础上,可以事先对个别合同的部分内容另行规定。第3条(个别合同的成立)1.个别合同在甲方将记载有前条所述交易内容的订货单送交给乙方,乙方对此予以承诺后成立。2.乙方对甲方的订货应在收到甲方订货单后_2天内通知甲方是否予以承诺。此外,如乙方对甲方的订货提出异议时,甲乙双方应通过协商处理。3.不受第1款规定的约束,经甲乙双方另行协商后,甲方可以通过将记录前条所述交易内容的电子记录媒介(光盘、软盘等)交给乙方,或将前条所述的交易内容通过电子邮件形式通知乙方,以代替订货单的交付。第4条(个别合同的变更)1.甲方或乙方认为需要变更个别合同的内容时,应立即通知对方,与对方协商后,可以变更个别合同。此外,变更个别合同时,应在该个别合同中更正该订货单等,或重新制作相关的书面资料。届时,甲乙双方对订货单等的变更或书面资料的制作等事项应适用于第3条第3款的规定。2.因甲方责任引起个别合同变更时,乙方可以要求甲方赔偿其因此所遭受的损失;因乙方责任引起个别合同变更时,甲方可以要求乙方赔偿其因此所遭受的损失。3.乙方接到甲方因不得已原因必须变更交货期、交货数量等个别合同的内容的通知时,应迅速调整对应体制。但是,因该个别合同的变更而引起交货价格及交货期发生变动时,乙方可以向甲方提出变动要求,甲方应以诚意予以对应。第2节交货价格第5条(交货价格)1.甲乙双方应综合考虑每个标的物的规格、数量、交货期、货款的支付方式、质量、材料价格、劳务费、运费、市场动态及适当的管理经费以及利润等,协商决定交货价格。2.乙方在决定标的物的交货价格时,无论是新的订货还是继续订货,乙方均应向甲方提交记载着需要研讨的前款规定事项的报价单。另外,甲乙双方对报价单的制作应适用于第3条第3款的规定。3.甲乙双方在本基本合同有效期内,变更作为决定标的物交货价格的基础的第1款规定的事项等时,须再次对该标的物的交货价格进行协商。第3节交货第6条(交货期)1.乙方必须严格遵守个别合同所规定的标的物的交货期。2.乙方估计因质量异常、劳动争议或其他事由将引起标的物的交货拖延时,应立即通知甲方,并按照甲方的指示处理。3.因乙方责任致使标的物交货拖延时,甲方可要求乙方赔偿其因此所遭受的损失。4.乙方因自身原因需要提前交付标的物时,必须事先取得甲方的同意。第7条(交货、收货)1.乙方应根据个别合同,添附甲方指定的单据后交付标的物。2.甲方在乙方每次交货时接受标的物,同时,应向乙方提交书面的收货证明,以甲方接受标的物之时视为完成向甲方交付标的物。但是,标的物需要进行到货检查时,以标的物到货检查合格之时视为完成向甲方交付标的物,甲方完成该到货检查后应立即向乙方提交书面的收货证明。甲乙双方就有关收货证明书的交付事宜,应适用于第3条第3款的规定。第8条(特别采用)1.对于到货检查结果不合格的标的物,甲方认为该不合格是因轻微原因所致,经甲方修理后可以使用时,与乙方协商后,可对该标的物的交货价格进行减价后予以接受,以接受该标的物之时视为完成向甲方交付标的物。2.前款所定的减价金额,应由甲乙双方协商决定。第9条(风险承担)1.标的物完...

1、当您付费下载文档后,您只拥有了使用权限,并不意味着购买了版权,文档只能用于自身使用,不得用于其他商业用途(如 [转卖]进行直接盈利或[编辑后售卖]进行间接盈利)。
2、本站所有内容均由合作方或网友上传,本站不对文档的完整性、权威性及其观点立场正确性做任何保证或承诺!文档内容仅供研究参考,付费前请自行鉴别。
3、如文档内容存在违规,或者侵犯商业秘密、侵犯著作权等,请点击“违规举报”。

碎片内容

供应商采购合同

确认删除?
VIP
微信客服
  • 扫码咨询
会员Q群
  • 会员专属群点击这里加入QQ群
客服邮箱
回到顶部