电脑桌面
添加小米粒文库到电脑桌面
安装后可以在桌面快捷访问

化学选修4化学反应与原理知识点梳理汇总VIP免费

化学选修4化学反应与原理知识点梳理汇总_第1页
1/15
化学选修4化学反应与原理知识点梳理汇总_第2页
2/15
化学选修4化学反应与原理知识点梳理汇总_第3页
3/15
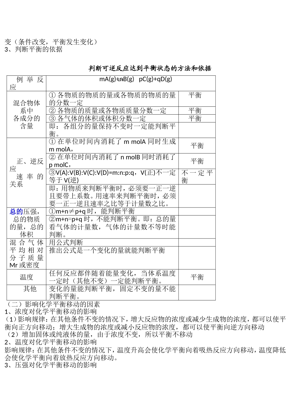
化学选修4化学反应与原理第一章化学反应与能量一、焓变反应热1.反应热:化学反应过程中所放出或吸收的热量,任何化学反应都有反应热,因为任何化学反应都会存在热量变化,即要么吸热要么放热。反应热可以分为(燃烧热、中和热、溶解热)2.焓变(ΔH)的意义:在恒压条件下进行的化学反应的热效应.符号:△H.单位:kJ/mol,即:恒压下:焓变=反应热,都可用ΔH表示,单位都是kJ/mol。3.产生原因:化学键断裂——吸热化学键形成——放热放出热量的化学反应。(放热>吸热)△H为“-”或△H<0吸收热量的化学反应。(吸热>放热)△H为“+”或△H>0也可以利用计算△H来判断是吸热还是放热。△H=生成物所具有的总能量-反应物所具有的总能量=反应物的总键能-生成物的总键能☆常见的放热反应:①所有的燃烧反应②所有的酸碱中和反应③大多数的化合反应④金属与水或酸的反应⑤生石灰(氧化钙)和水反应⑥铝热反应等☆常见的吸热反应:①晶体Ba(OH)2·8H2O与NH4Cl②大多数的分解反应③条件一般是加热或高温的反应☆区分是现象(物理变化)还是反应(生成新物质是化学变化),一般铵盐溶解是吸热现象,别的物质溶于水是放热。4.能量与键能的关系:物质具有的能量越低,物质越稳定,能量和键能成反比。5.同种物质不同状态时所具有的能量:气态>液态>固态6.常温是指25,101.标况是指0,101.7.比较△H时必须连同符号一起比较。二、热化学方程式书写化学方程式注意要点:①热化学方程式必须标出能量变化,即反应热△H,△H对应的正负号都不能省。②热化学方程式中必须标明反应物和生成物的聚集状态(s,l,g分别表示固态,液态,气态,水溶液中溶质用aq表示)③热化学反应方程式不标条件,除非题中特别指出反应时的温度和压强。④热化学方程式中的化学计量数表示物质的量,不表示个数和体积,可以是整数,也可以是分数⑤各物质系数加倍,△H加倍,即:△H和计量数成比例;反应逆向进行,△H改变符号,数值不变。6.表示意义:物质的量—物质—状态—吸收或放出*热量。三、燃烧热1.概念:101kPa时,1mol纯物质完全燃烧生成稳定的氧化物(二氧化碳、二氧化硫、液态水H2O)时所放出的热量。燃烧热的单位用kJ/mol表示。※注意以下几点:①研究条件:101kPa②反应程度:完全燃烧,产物是稳定的氧化物。③燃烧物的物质的量:1mol④研究内容:放出的热量。(ΔH<0,单位kJ/mol)2.燃烧热和中和热的表示方法都是有ΔH时才有负号。3.石墨和金刚石的燃烧热不同。不同的物质燃烧热不同。四、中和热1.概念:在稀溶液中,酸跟碱发生中和反应而生成1molH2O,这时的反应热叫中和热。2.强酸与强碱的中和反应其实质是H+和OH-反应,其热化学方程式为:H+(aq)+OH-(aq)=H2O(l)ΔH=-57.3kJ/mol3.弱酸或弱碱电离要吸收热量,所以它们参加中和反应时的中和热小于57.3kJ/mol。4.中和热的测定实验:看课本装置图(1)一般用强酸和强碱做实验,且碱要过量(如果酸和碱的物质的量相同,中和热会偏小),一般中和热为57.3kJ/mol。(2)若用弱酸或弱碱做实验,放出的热量会偏小,中和热会偏小。(3)若用浓溶液做实验,放出的热量会偏大,中和热会偏大。(4)在试验中,增大酸和碱的用量,放出的热量会增多但中和热保持不变。五、盖斯定律1.内容:化学反应的反应热只与反应的始态(各反应物)和终态(各生成物)有关,而与具体反应进行的途径无关,如果一个反应可以分几步进行,则各分步反应的反应热之和与该反应一步完成的反应热是相同的。六、能源注:水煤气是二次能源。第二章化学反应速率和化学平衡一、化学反应速率1.化学反应速率(v)⑴定义:用来衡量化学反应的快慢,单位时间内反应物或生成物的物质的量的变化⑵表示方法:单位时间内反应浓度的减少或生成物浓度的增加来表示⑶计算公式:v=Δc/Δt(υ:平均速率,Δc:浓度变化,Δt:时间)单位:mol/(L·s)⑷影响因素:①决定因素(内因):反应物的性质(决定因素)②条件因素(外因):浓度(固体和纯液体除外),压强(方程式中必须要有气体),温度(提高了反应物分子的能量),催化剂(降低了活化能),浓度和压强主要是通过使单位体积内分子总数增大来增大反应速...

1、当您付费下载文档后,您只拥有了使用权限,并不意味着购买了版权,文档只能用于自身使用,不得用于其他商业用途(如 [转卖]进行直接盈利或[编辑后售卖]进行间接盈利)。
2、本站所有内容均由合作方或网友上传,本站不对文档的完整性、权威性及其观点立场正确性做任何保证或承诺!文档内容仅供研究参考,付费前请自行鉴别。
3、如文档内容存在违规,或者侵犯商业秘密、侵犯著作权等,请点击“违规举报”。

碎片内容

化学选修4化学反应与原理知识点梳理汇总

您可能关注的文档

确认删除?
VIP
微信客服
  • 扫码咨询
会员Q群
  • 会员专属群点击这里加入QQ群
客服邮箱
回到顶部