电脑桌面
添加小米粒文库到电脑桌面
安装后可以在桌面快捷访问

中国宽带网络产业评估报告VIP免费

中国宽带网络产业评估报告_第1页
1/49
中国宽带网络产业评估报告_第2页
2/49
中国宽带网络产业评估报告_第3页
3/49
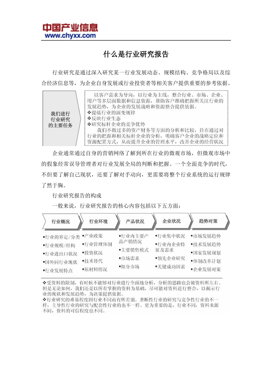
什么是行业研究报告行业研究是通过深入研究某一行业发展动态、规模结构、竞争格局以及综合经济信息等,为企业自身发展或行业投资者等相关客户提供重要的参考依据。企业通常通过自身的营销网络了解到所在行业的微观市场,但微观市场中的假象经常误导管理者对行业发展全局的判断和把握。一个全面竞争的时代,不但要了解自己现状,还要了解对手动向,更需要将整个行业系统的运行规律了然于胸。行业研究报告的构成一般来说,行业研究报告的核心内容包括以下五方面:行业研究的目的及主要任务行业研究是进行资源整合的前提和基础。对企业而言,发展战略的制定通常由三部分构成:外部的行业研究、内部的企业资源评估以及基于两者之上的战略制定和设计。行业与企业之间的关系是面和点的关系,行业的规模和发展趋势决定了企业的成长空间;企业的发展永远必须遵循行业的经营特征和规律。行业研究的主要任务:解释行业本身所处的发展阶段及其在国民经济中的地位分析影响行业的各种因素以及判断对行业影响的力度预测并引导行业的未来发展趋势判断行业投资价值揭示行业投资风险为投资者提供依据第3页共49页编号:时间:2021年x月x日书山有路勤为径,学海无涯苦作舟页码:第3页共49页2014-2020年中国宽带网络产业市场监测与投资前景评估报告【出版日期】2014年【交付方式】Email电子版/特快专递【价格】纸介版:7000元电子版:7200元纸介+电子:7500元【报告编号】R266001【报告链接】在国家战略的大力推动下,我国宽带发展取得了长足的进步。我国已建成覆盖全国、连接世界、技术先进、全球最大的宽带网络,网民数量全球领先,业务应用快速增长,成为名副其实的网络大国。宽带接入用户广泛普及。截至2013年底,全国固定互联网宽带接入用户总规模达到1.89亿户,人口普及率达到13.9%,与OECD国家平均值(2013年中为27.2%)差距连续五年缩小。移动宽带用户加速增长,3G用户超过4亿,在移动用户中的渗透率接近三分之一,人口普及率超过29%。网络能力和覆盖水平稳步提升。截至2013年底,全国固定宽带接入端口达到3.6亿个,宽带网络已延伸覆盖到全国所有的城镇和91%的行政村。光纤宽带网络建设步伐加快,光纤端口在全部互联网宽带接入端口的占比近三成,FTTH覆盖家庭数达到1.67亿户,4M以上宽带接入用户占比达到78.8%。4G网络加快部署,预计2014年底基站数量超过50万个。宽带网络架构持续优化。目前我国拥有覆盖全国的多张骨干互联网,网间以直联为主、国家级交换中心为辅的方式互联互通,2013年新增7个直连点,形成10大骨干直联点全国性布局。到2013年底,我国互联网网间互联带宽超过1600Gbps。第4页共49页第3页共49页编号:时间:2021年x月x日书山有路勤为径,学海无涯苦作舟页码:第4页共49页宽带应用高速增长。宽带网络基础设施性能的稳步提升,支撑起宽带业务应用高速增长,2013年全年固定互联网宽带接入流量约560亿GB,移动互联网流量达到13.2亿GB,同比增长71.3%,比上年提高31.3个百分点;月户均移动互联网接入流量达到139.4M,同比增长42%,成为带动行业收入增长关键动力。在我国宽带发展取得长足进步的同时,我国宽带发展仍面临两个突出的问题:在城市地区,宽带建设环境需继续完善。具体表现在,在部分地区宽带基础设施未纳入城乡规划、土地利用规划,城镇地区老旧小区宽带网络升级改造难、管道路权、基站选址、网络入户等无法得到政策保障,亟需配套政策支持。在农村地区,宽带发展的长效机制尚未建立。截至2013年底,我国农村宽带人口普及率仅为7.5%,落后城市11.9个百分点;中、西部宽带人口普及率分别落后东部6.8和7.3个百分点,且差距在扩大。农村和边远地区因自然条件恶劣、人口居住分散、经济水平低下、网络部署成本过高,仅靠市场机制难以持续发展。2013年8月17日国务院发布《国务院关于印发“宽带中国”战略及实施方案的通知》,以加强战略引导和系统部署,推动我国宽带基础设施快速健康发展,至此“宽带中国”正式上升为国家战略。随着“宽带中国”上升为国家战略,国家加大财税支持力度,运营商也随之加大宽带建设力度,扭转了2012年下半年以来建设缓慢的局面。根据工信部统计数...

1、当您付费下载文档后,您只拥有了使用权限,并不意味着购买了版权,文档只能用于自身使用,不得用于其他商业用途(如 [转卖]进行直接盈利或[编辑后售卖]进行间接盈利)。
2、本站所有内容均由合作方或网友上传,本站不对文档的完整性、权威性及其观点立场正确性做任何保证或承诺!文档内容仅供研究参考,付费前请自行鉴别。
3、如文档内容存在违规,或者侵犯商业秘密、侵犯著作权等,请点击“违规举报”。

碎片内容

中国宽带网络产业评估报告

确认删除?
VIP
微信客服
  • 扫码咨询
会员Q群
  • 会员专属群点击这里加入QQ群
客服邮箱
回到顶部