电脑桌面
添加小米粒文库到电脑桌面
安装后可以在桌面快捷访问

VTSJWI008《招标配合指导书》VIP专享VIP免费

VTSJWI008《招标配合指导书》_第1页
1/5
VTSJWI008《招标配合指导书》_第2页
2/5
VTSJWI008《招标配合指导书》_第3页
3/5
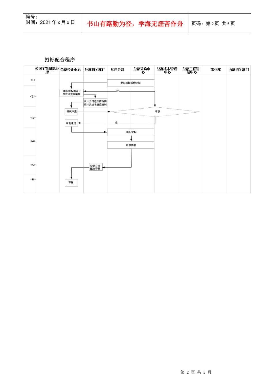
第1页共5页编号:时间:2021年x月x日书山有路勤为径,学海无涯苦作舟页码:第1页共5页招标配合指导书编辑马宁日期2007-11-28审核于琛、杨毅清日期2007-11-28批准许立日期2007-11-28修订记录日期修订状态修改内容修改人审核人批准人第2页共5页第1页共5页编号:时间:2021年x月x日书山有路勤为径,学海无涯苦作舟页码:第2页共5页第3页共5页第2页共5页编号:时间:2021年x月x日书山有路勤为径,学海无涯苦作舟页码:第3页共5页为规范总部设计中心在招标配合方面的设计管理,加强对设计公司的监控,确保设计质量、进度和控制成本符合项目要求,特制定本操作指导书。万通地产所辖项目的招标分为两类,第一类为纯施工类(例如总包,机电分包等),其技术标由项目公司工程部牵头完成。第二类为非纯施工类,其技术标由总部设计中心牵头完成。本操作指导书只针对第二类招标配合工作。招标过程具体要求详采购管理规程中《VT-CG-WI002招投标采购指导书》。1.职责1.1.总部设计中心1.1.1.组织相关设计单位进行招标所需图纸资料的准备,以满足招标要求。如图纸还不完全具备招标条件(例如用扩出图纸招标),总部设计中心应提出对于不完整图纸部分的预留条件。1.1.2.组织各相关设计单位进行招标答疑及回复。1.1.3.牵头组织、提供非纯施工类技术标的技术要求。1.1.4.如果是纯施工类招标,则由项目公司工程部提供技术要求,总部设计中心配合。1.1.5.参加考察,参与评标。1.2.总部采购中心1.2.1.协调供应商向设计中心提供材料样品及技术支持。1.2.2.组织考察。1.2.3.组织招标文件1.2.4.组织发标、评标1.3.项目公司1.3.1.提供施工分界、施工类技术要求等,融入招标文件技术部分供招标使用。1.3.2.应对设计中心完成技术资料要求提供配合。1.4总部工程管理中心1.4.1.审查招标文件1.4.2.参加考察,参加评标第4页共5页第3页共5页编号:时间:2021年x月x日书山有路勤为径,学海无涯苦作舟页码:第4页共5页1.5总部成本管理中心1.5.1审核招标文件,给出分项目标成本。1.5.2参加考察,参加评标。工作程序2.1总部采购中心或项目公司工程部按招标采购计划发出招标配合要求。2.2总部设计中心按招标采购计划的进度要求安排设计公司提供招标所需图纸资料及相关技术要求,协调设计公司提供材料样板。2.3总部设计中心收到设计单位提供的招标图及样板经审阅并提出审核意见,如有意见发给相应设计单位进行修改,如无意见进入2.4。2.4视需要总部设计中心设计经理/副设计经理应组织设计中心各专业经理以及项目公司、总部工程管理中心、总部成本管理中心、总部采购中心及其它外聘顾问的相关专业人员进一步提出技术要求。以满足技术标需求。总部设计中心收到意见后,在5个工作日内给出最终的技术要求及相关图纸,送总部采购中心或项目公司工程部发标(此过程视需要循环直至各方意见一致)2.5总部采购中心或项目公司工程部组织招标答疑会,设计经理、副设计经理协调相关设计单位参加会议。2.6总部设计中心收到投标单位书面答疑问卷后,组织相关设计单位及公司内部相关各方在3到5个工作日内给出书面回复,发送到总部采购中心或项目公司工程部转发给相应的投标单位。2.7总部设计中心收到技术标后,审查技术标书,给出书面技术标评标意见,并报总部采购中心或项目公司工程部汇总。2.支持性文件:第5页共5页第4页共5页编号:时间:2021年x月x日书山有路勤为径,学海无涯苦作舟页码:第5页共5页3.1相关操作指引《VT/SJ/WI016各设计阶段成本控制指导书》《VT/SJ/WI019设计资料、图纸管理指导书》《采购管理规程》中《VT-CG-WI002招投标采购指导书》《VT/SJ/WI020设计中心例会设计周报及设计月报管理指导书》3.2表单《VT/SJ/QRA003设计会议记录单》《VT/SJ/QRA005设计中心工作联系单》《VT/SJ/QRA004设计审图意见表》《VT/SJ/QRA006发件记录表》

1、当您付费下载文档后,您只拥有了使用权限,并不意味着购买了版权,文档只能用于自身使用,不得用于其他商业用途(如 [转卖]进行直接盈利或[编辑后售卖]进行间接盈利)。
2、本站所有内容均由合作方或网友上传,本站不对文档的完整性、权威性及其观点立场正确性做任何保证或承诺!文档内容仅供研究参考,付费前请自行鉴别。
3、如文档内容存在违规,或者侵犯商业秘密、侵犯著作权等,请点击“违规举报”。

碎片内容

VTSJWI008《招标配合指导书》

确认删除?
VIP
微信客服
  • 扫码咨询
会员Q群
  • 会员专属群点击这里加入QQ群
客服邮箱
回到顶部