电脑桌面
添加小米粒文库到电脑桌面
安装后可以在桌面快捷访问

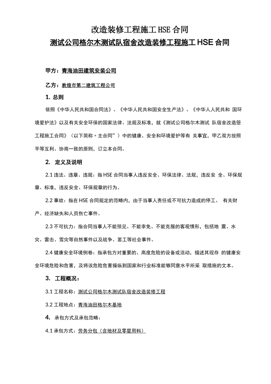
改造装修工程施工HSE合同VIP免费

改造装修工程施工HSE合同_第1页
1/9
改造装修工程施工HSE合同_第2页
2/9
改造装修工程施工HSE合同_第3页
3/9
改造装修工程施工HSE合同测试公司格尔木测试队宿舍改造装修工程施工HSE合同甲方:青海油田建筑安装公司乙方:敦煌市第二建筑工程公司1.总则依照《中华人民共和国合同法》、《中华人民共和国安全生产法》、《中华人人民共和国环境爱护法》以及有关安全环保的国家法律、法规及标准,就《测试公司格尔木测试队宿舍改造箜工程施工合同》(以下简称〃主合同”)中的健康、安全和环境爱护等有关事宜,甲乙双方按照平等互利、协商一致的原则,订立本合同。2.定义及说明2.1违法、违章、违规:指HSE合同当事人违反安全、环保法律、法规,违反安全、环保规章、标准,违反安全、环保规章的行为。2.2事故:指在HSE合同规定的范畴内,由于当事人责任或不可抗力造成的停工、有关财产、经济缺失和人员伤亡事件。2.3不可抗力:指合同当事人不能预见、不能幸免、不能克服的客观情形,包括地震、水灾、雷击、雪灾等自然事件以及战争、罢工等社会事件。2.4健康安全环境例卷:指承包方对重要的、高度危险的设备或活动,描述其现存的健康安全环境危险和危害,及将该危险危害操纵到国家和行业标准能够同意水平所采取措施的文本。3.工程概况:3.1工程名称:测试公司格尔木测试队宿舍改造装修工程3.2工程地点:青海油田格尔木基地4.承包方式及承包范畴:4.1承包方式:劳务分包(含地材及零星用料)4.2承包范畴:装修改造及功能配套等5.合同工期开工日期:2008年8月1日。竣工日期:2008年9月20日。合同工期总日历天数:50天6.安全标准乙方应在建筑施工作业中执行但不限于下列安全、环境与卫生标准,若此标准有调整,按新标准执行,国家、行业有关的安全生产标准在本合同未列举的,乙方也应一并执行。建设工程施工现场供用电安全规范GB50194-93建筑机械使用安全技术规程JGJ33-86施工现场临时用电安全技术规范JGJ46-2005建筑施工安全检查标准JGJ59-99建筑施工高处作业安全技术规范JGJ80-91建筑施工现场环境与卫生标准JGJ146-20047.对乙方的HSE要求:7.1建筑施工工程应具备《安全生产法》和有关法律、法规和国家标准或行业标准规定的安全生产条件,有健全的安全生产责任制、安全操作规程和具体的安全措施。努力实现〃零职业病、零事故、零污染”的安全生产业绩目标。7.2遵照ISO14000环境治理体系,坚持预防为主、防治结合、综合治理的原则,做到石油勘探与生产和环境爱护并举,推行清洁生产,实行污染物排放浓度操纵与总量操纵相结合,实现环境污染全过程操纵。7.3预防、操纵和排除职业危害,爱护职员健康,以确保工程项目的安全生产。7.4乙方应当建立健全与公司QHSE治理体系文件相适应的安全环保制度、操作规程、安全措施,并严格执行。7.5乙方在进行以下作业前,要制订专项安全(环保)技术措施方案及应急救援预案,报项目主管单位审批,办理许可证后方可实施,并由双方设专人监护。7.5.1在关键重点部位的施工生产作业;7.5.2动火作业;7.5.3动土作业;7.5.4临时用电;7.6施工中存在的可能危害:7.6.1工程要紧涉及的危险点源及危害:触电、机械损害、高处坠落、火灾等。7.6.2甲方郑重告知乙方,在施工过程中,可能存在以上危险危害,乙方应积极采取有效安全(环保)健康技术措施排除这些可能存在的危险危害,防止发生任何安全事故。7.6.3安全(环保)健康技术措施应包括:防火、防毒、防爆、防尘、防雷击、防触电、防物体打击、防机械损害、防交通事故、防寒、防暑、防疫、防环境污染、应急救援等方面的措施。1)触电:1、加强设备的巡回检查,发觉电源线路老化或裸露现象要及时整改。2、有接地接零要求的设备要按要求做好接地接零爱护。3、加强职员培训教育,非修理、操作人员禁止接触线路和拆卸用电设备。4、实行三级配电:总配电箱、分配电箱、开关箱、动力配电与照明配电应分别设置。两级爱护:分配电箱和开关箱均必须经漏电爱护开关爱护。5、总配电箱的电器配置:总配电箱应装设总隔离开关和分路隔离开关,总熔断器和分路熔断器(或总自动开关和分路自动开关),另外还应装设电压表,总电流表、总电度表等。6、分配电箱的电器配置:假如总配电箱中设有设置漏电爱护装置,则分配电箱中必须设置漏电爱护器,...

1、当您付费下载文档后,您只拥有了使用权限,并不意味着购买了版权,文档只能用于自身使用,不得用于其他商业用途(如 [转卖]进行直接盈利或[编辑后售卖]进行间接盈利)。
2、本站所有内容均由合作方或网友上传,本站不对文档的完整性、权威性及其观点立场正确性做任何保证或承诺!文档内容仅供研究参考,付费前请自行鉴别。
3、如文档内容存在违规,或者侵犯商业秘密、侵犯著作权等,请点击“违规举报”。

碎片内容

改造装修工程施工HSE合同

确认删除?
VIP
微信客服
  • 扫码咨询
会员Q群
  • 会员专属群点击这里加入QQ群
客服邮箱
回到顶部