电脑桌面
添加小米粒文库到电脑桌面
安装后可以在桌面快捷访问

建筑施工手册3-17钢结构工程VIP专享VIP免费

建筑施工手册3-17钢结构工程_第1页
1/230
建筑施工手册3-17钢结构工程_第2页
2/230
建筑施工手册3-17钢结构工程_第3页
3/230
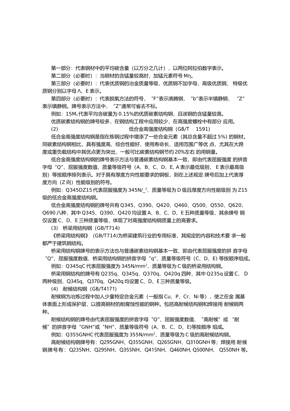
17钢结构工程17.1钢结构材料17.1.1建筑钢材的牌号1.常用建筑钢材分类钢结构工程中使用的建筑钢材的类型见图17-1。图17-1建筑钢材类型2.常用钢材牌号表示方法《钢铁产品牌号表示方法》(GB/T221)规定了上述主要建筑钢材牌号的表示原则。钢材牌号可集中表明钢材的主要力学性能、冶炼工艺及内在质量等。下面对钢结构工程中常用的建筑钢材牌号表示方法加以说明。(1)碳素结构钢碳素结构钢为碳素钢的一种,含碳量为0.05%〜0.70%,个别可高达0.90%,有普通碳素结构钢与优质碳素结构钢两类。为保证其塑性、韧性及冷弯性能等,建筑钢结构工程中,主要采用低碳钢,其含碳量一般为0.03%〜0.25%。1)普通碳素结构钢(GB/T700)普通碳素结构钢又称碳素结构钢。钢结构工程常用的普通碳素结构钢牌号通常由四部分按顺序组成:第一部分:代表屈服强度的拼音字母“Q”。第二部分:屈服强度数值(以N/mm2或MPa为单位)。第三部分(必要时):代表质量等级的符号,用字母A、B、C、D……表示,A为最低等级,随字母顺序级别依次升高。第四部分(必要时):代表脱氧方法的符号,“F”表示沸腾钢,“Z”表示镇静钢,“TZ”表示特殊镇静钢。牌号表示方法中,“Z”及“TZ”通常可省去不标。例如:Q235AF代表屈服强度为235N/mm2、质量等级为A级的沸腾钢。《碳素结构钢》(GB/T700)规定的普通碳素钢牌号有Q195、Q215、Q235、Q275等,其中Q195钢不设质量等级,Q215钢设A、B两等级,Q235及Q275钢设A、B、C、D四等级。工程中应用最广泛的是Q235钢。2)优质碳素结构钢(GB/T699)优质碳素钢是为满足不同的加工要求,而赋予相应性能的碳素钢。其钢质纯净,杂质少,力学性能好。根据含猛量分为普通含锰量(小于0.80%)和较高含锰量(0.80%〜1.20%)两组。优质碳素结构钢牌号通常由四部分按顺序组成:第一部分:代表钢材中的平均碳含量(以万分之几计),以两位阿拉伯数字表示。第二部分(必要时):当钢材的含锰量较高时,加锰元素符号Μη。第三部分(必要时):代表优质钢的冶金质量等级,优质钢不加字母,高级优质钢、特级优质钢分别以字母Λ、E表示。第四部分(必要时):代表脱氧方法的符号,“F”表示沸腾钢,“b”表示半镇静钢,“Z”表示镇静钢。牌号表示方法中,“Z”通常可省去不标。例如:15Mn代表平均含碳量为0.15%的优质碳素结构钢,且该钢的含锰量较高。优质碳素结构钢的牌号较多,在钢结构工程中应用较少,在高强度螺栓中有部分应用。(2)低合金高强度结构钢(GB/T1591)低合金高强度结构钢是指在炼钢过程中增添了一些合金元素(其总含量不超过5%)的钢材。同碳素结构钢相比,具有强度高、综合性能好、使用寿命长、适用范围广等优点,尤其在大跨度或重负载结构中其优点更为突出,一般可比碳素结构钢节约20%左右的用钢量。低合金高强度结构钢的牌号表示方法与普通碳素结构钢基本一致,即由代表屈服强度的拼音字母“Q”、屈服强度数值、质量等级符号(A、B、C、D、E,A表示最低级别,E表示最高级别)等按顺序排列表示。对于具有厚度方向性能要求的钢板,则在上述规定牌号后加上代表厚度方向(Z向)性能级别的符号。例如:Q345DZ15代表屈服强度为345N/_2、质量等级为D级且厚度方向性能级别为Z15级的低合金高强度结构钢。低合金高强度结构钢的牌号共有Q345、Q390、Q420、Q460、Q500、Q550、Q620、Q690八种,其中Q345、Q390、Q420均设置A、B、C、D、E五种质量等级,其余牌号钢仅设置C、D、E三种质量等级,体现了对高强度结构钢质量上的高要求。(3)桥梁用结构钢(GB/T714)《桥梁用结构钢》(GB/T714)为桥梁建筑行业的专用标准,其规定的内容和技术要求一般都严于建筑钢结构。桥梁用结构钢牌号的表示方法也与普通碳素结构钢基本一致,即由代表屈服强度的拼音字母“Q”、屈服强度数值、桥梁用结构钢的拼音字母“q”、质量等级符号(C、D、E)等按顺序组成。例如:Q345qC代表屈服强度为345N/mm2、质量等级为C级的桥梁用结构钢。桥梁用钢结构的牌号有Q235q、Q345q、Q370q、Q420q四种,其中Q235q设置C、D两种级别,Q345q、Q370q、Q420q均设置C、D、E三种质量等级。(4)耐候结构钢(GB/T4171)耐候钢为冶炼过程中加人少量特定合金...

1、当您付费下载文档后,您只拥有了使用权限,并不意味着购买了版权,文档只能用于自身使用,不得用于其他商业用途(如 [转卖]进行直接盈利或[编辑后售卖]进行间接盈利)。
2、本站所有内容均由合作方或网友上传,本站不对文档的完整性、权威性及其观点立场正确性做任何保证或承诺!文档内容仅供研究参考,付费前请自行鉴别。
3、如文档内容存在违规,或者侵犯商业秘密、侵犯著作权等,请点击“违规举报”。

碎片内容

建筑施工手册3-17钢结构工程

确认删除?
VIP
微信客服
  • 扫码咨询
会员Q群
  • 会员专属群点击这里加入QQ群
客服邮箱
回到顶部