电脑桌面
添加小米粒文库到电脑桌面
安装后可以在桌面快捷访问

员工绩效考评与发展管理制度VIP免费

员工绩效考评与发展管理制度_第1页
1/13
员工绩效考评与发展管理制度_第2页
2/13
员工绩效考评与发展管理制度_第3页
3/13
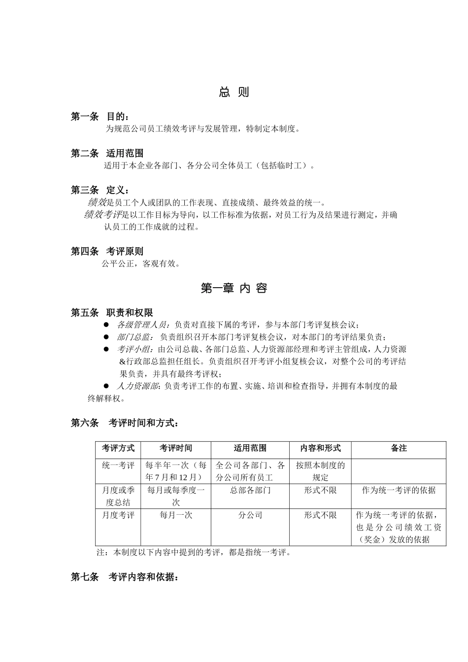
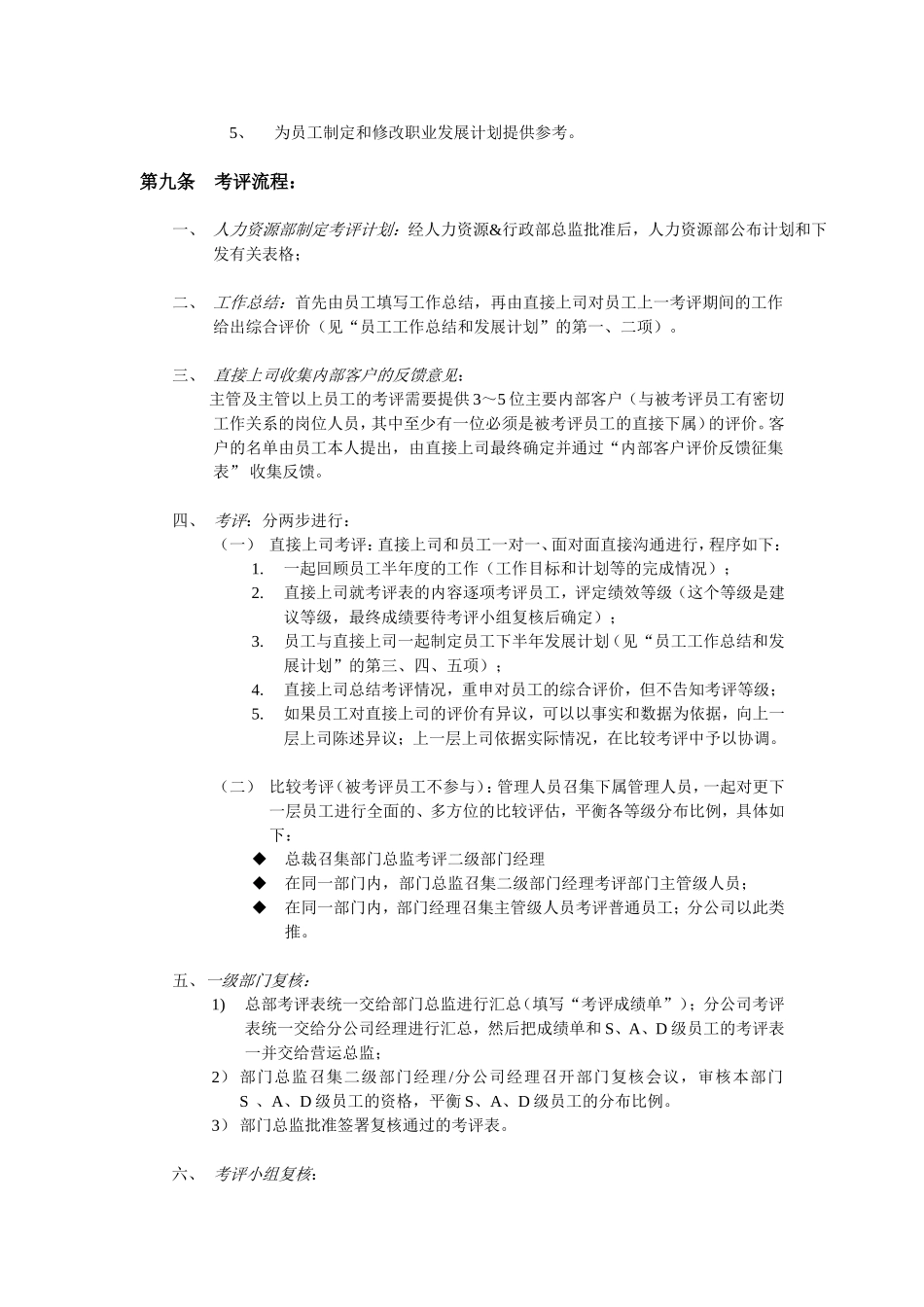
总则第一条目的:为规范公司员工绩效考评与发展管理,特制定本制度。第二条适用范围适用于本企业各部门、各分公司全体员工(包括临时工)。第三条定义:绩效是员工个人或团队的工作表现、直接成绩、最终效益的统一。绩效考评是以工作目标为导向,以工作标准为依据,对员工行为及结果进行测定,并确认员工的工作成就的过程。第四条考评原则公平公正,客观有效。第一章内容第五条职责和权限各级管理人员:负责对直接下属的考评,参与本部门考评复核会议;部门总监:负责组织召开本部门考评复核会议,对本部门的考评结果负责;考评小组:由公司总裁、各部门总监、人力资源部经理和考评主管组成,人力资源&行政部总监担任组长。负责组织召开考评小组复核会议,对整个公司的考评结果负责,并具有最终考评权;人力资源部:负责考评工作的布置、实施、培训和检查指导,并拥有本制度的最终解释权。第六条考评时间和方式:考评方式考评时间适用范围内容和形式备注统一考评每半年一次(每年7月和12月)全公司各部门、各分公司所有员工按照本制度的规定月度或季度总结每月或每季度一次总部各部门形式不限作为统一考评的依据月度考评每月一次分公司形式不限作为统一考评的依据,也是分公司绩效工资(奖金)发放的依据注:本制度以下内容中提到的考评,都是指统一考评。第七条考评内容和依据:根据公司宗旨、价值观和原则,公司将从三个方面考评员工,内容和依据如下:考评内容占总分比例说明考评依据工作绩效80%公司对员工的考评是以工作结果为导向,侧重员工的工作绩效。依据员工“半年度工作目标”,据实评分纪律性10%《员工手册》的规定和公司的各项规章制度、工作流程,是基于公司宗旨、价值观、原则的员工的行动准则,遵守纪律是公司对员工的基本要求。根据《员工手册》的规定和月度总结/考评的成绩,据实评分团队协作精神10%团队协作是公司一直倡导的经营原则和工作作风,团队协作精神是宝供员工的必备条件。参考内部客户的评价,据实评分第八条考评结果:(一)考评等级:考评结果分为5个等级,分别为:S――总是超过工作目标及期望,并有突出贡献者;A――经常超过工作目标及期望;B――达到工作目标及期望,偶尔能超过目标及期望C――基本达到工作目标及期望,偶尔不能达到目标及期望D――经常不能达到工作目标及期望(二)等级分配比率:原则上,在同一部门内、同一行政级别中,考评等级的分布都应符合以下的比例:S级――占同部门、同一行政级别的0~5%A级――占同部门、同一行政级别的15~20%B级――占同部门、同一行政级别的60~65%C级――占同部门、同一行政级别的10~15%D级――占同部门、同一行政级别的0~5%(三)对考评结果的处理原则:1、年度总评(一年两次考评的汇总成绩)决定员工下一考评年度的绩效工资:S级――绩效工资上升2个薪级A级――绩效工资上升1个薪级B级――在公司预算内普调C级――维持原状D级――下浮绩效工资1个薪级,并换岗或辞退(连续两年考评为“D”级的员工将被辞退)2、影响年终奖的金额:年度总评成绩是计发员工当年年终奖的主要依据,计奖方法另发。3、职务变动的参考:根据公司人力规划和需求状况,公司将参考员工的绩效考评结果,决定员工职务的调配或晋升(考评结果为S、A、B级的员工才具备职务晋升的资格)。4、制定培训计划的参考:针对员工在考评中发现的不足,为员工设定有针对性的培训计划。5、为员工制定和修改职业发展计划提供参考。第九条考评流程:一、人力资源部制定考评计划:经人力资源&行政部总监批准后,人力资源部公布计划和下发有关表格;二、工作总结:首先由员工填写工作总结,再由直接上司对员工上一考评期间的工作给出综合评价(见“员工工作总结和发展计划”的第一、二项)。三、直接上司收集内部客户的反馈意见:主管及主管以上员工的考评需要提供3~5位主要内部客户(与被考评员工有密切工作关系的岗位人员,其中至少有一位必须是被考评员工的直接下属)的评价。客户的名单由员工本人提出,由直接上司最终确定并通过“内部客户评价反馈征集表”收集反馈。四、考评:分两步进行:(一)直接上司考评:直...

1、当您付费下载文档后,您只拥有了使用权限,并不意味着购买了版权,文档只能用于自身使用,不得用于其他商业用途(如 [转卖]进行直接盈利或[编辑后售卖]进行间接盈利)。
2、本站所有内容均由合作方或网友上传,本站不对文档的完整性、权威性及其观点立场正确性做任何保证或承诺!文档内容仅供研究参考,付费前请自行鉴别。
3、如文档内容存在违规,或者侵犯商业秘密、侵犯著作权等,请点击“违规举报”。

碎片内容

员工绩效考评与发展管理制度

确认删除?
VIP
微信客服
  • 扫码咨询
会员Q群
  • 会员专属群点击这里加入QQ群
客服邮箱
回到顶部