电脑桌面
添加小米粒文库到电脑桌面
安装后可以在桌面快捷访问

员工入职风险管理VIP免费

员工入职风险管理_第1页
1/52
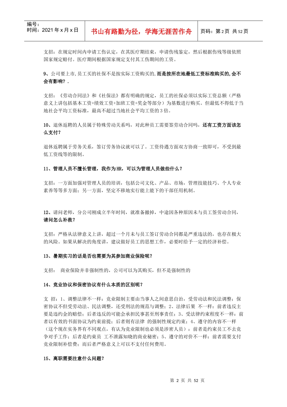
员工入职风险管理_第2页
2/52
员工入职风险管理_第3页
3/52
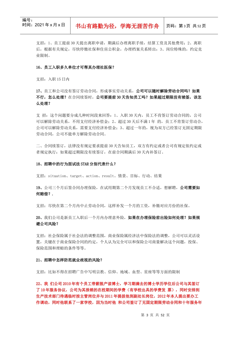
第1页共52页编号:时间:2021年x月x日书山有路勤为径,学海无涯苦作舟页码:第1页共52页员工入职风险管理44大基础问题及解答1、企业在保障员工的利益怎么样能够节省社保这部分支出?支招:社保是国家从法律上严格要求企业缴纳的,是不能取消或减少购买的2、超市员工入职要收取200元押金,这是符合劳动合同法的吗?支招:这个是明显违法的,根据《劳动合同法》第九规定:用人单位招用劳动者,不得扣押劳动者的居民身份证和其他证件,不得要求劳动者提供担保或者以其他名义向劳动者收取财物。3、公司对新员工入职提出了5天的岗前培训期,只有岗前培训合格的,方可入司签订劳动合同,那这培训期间算上班时间吗?是所谓的事实劳动关系吗?支招:入职之日起,即存在劳动关系。培训当然属于上班时间,应该给付。4、请假期间社会保险由员工个人全额负担吗?支招:只要存在事实劳动关系,企业就应该承担本身所需要承担的那部分社保费用。如果员工长期请假,造成其工资已不能够支付当月社保、公积金和个人所得税等等个人需要承担的部分费用时,单位可以要求员工补回相关差额部分。5、仲裁时间不是劳动争议时开始算的吗?支招:仲裁时效有2个,一个是普通时效,从知道权利被侵害之日其计算,另一个是特殊殊效,从双方“结束”劳动关系之日起计算,双倍工资现在司法实务界已经达成共识,属于惩罚性的规定,并不属于工资报酬,故使用普通时效,从应签未签劳动合同之日起往后计算1年6、上班试用第一天是否就应该签订劳动合同了?如果不签,口头约定试用期一个月,没有双方的书面约定,过完试用期没几天员工就辞职了,也没有转正的任何书面审批,过完试用期的几天如果公司以不符合转正条件是否合适?如果员工以不签劳动合同投诉,劳动稽查部门会怎么处理?支招:1.合同允许在入职一个月内签订;2.一切口头的约定都没有任何的意义;3.如果未签订合同,无论是上述的何种原因离开单位,员工都可以在有效期内主张2倍工资7、该如何保证员工所提供的住址的准确性呢?支招:在入职信息表上,明确如果填写的联系电话、联系地址等发生变更,员工应主动书面告知公司8、员工入职第三天出现工伤,未与签订劳动合同,工伤未被评定工伤级别,应如何赔偿?第2页共52页第1页共52页编号:时间:2021年x月x日书山有路勤为径,学海无涯苦作舟页码:第2页共52页支招:在规定时间内申请工伤认定,在其医疗期结束,申请伤残鉴定,然后根据伤残等级依照国家规定赔付。医疗期间根据国家规定支付其工伤期间的工资。9、公司要上市,员工买的社保不是按实际工资购买的,而是按所在地最低工资标准购买的,会不会有影响?.支招:《劳动合同法》和《社保法》都有明确的规定,员工的社保必须以实际工资总额(严格意义上讲包括基本工资+绩效工资+加班工资+奖金等部分)为基数进行购买。但最低不得低于当地社会平均工资标准,最高不超过当地社会平均工资的3倍。10、退休返聘的人员属于特殊劳动关系吗,对此种员工需要签劳动合同吗,还有工资方面该怎么支付?退休返聘属于劳务关系,签订劳务协议就可以了。工资待遇方面双方协商一致即可,不受到最低工资线等的限制。11、管理人员不擅长管理,我作为HR,可以为管理人员做些什么?支招:一方面加强对管理人员的培训,包括公司文化、产品、市场,管理技能技巧、个人专业素养等等多方面;另一方面,坚定不移地实行能上能下的干部任用机制。12、请问老师,分公司刚成立半年时间,就准备撤掉,中途因各种原因未与员工签劳动合同,请问怎么补救?支招:严格从法律意义上讲,超过一个月未与员工签订劳动合同都是严重违法的,也存在极大的风险。如果从解决的角度讲,建议做好员工的思想工作,必要时给予一定的经济补偿。13、暑期实习的话是否也需要为其参加商业保险呢?支招:商业保险并非强制性的,公司可以为其购买,但不是强制性的14、竞业协议和保密协议有什么本质的区别呢?支招:1、调整法律不一样:竞业限制主要由当事人之间意思自治,受劳动法和民法调整;保密协议不但受劳动法、民法调整,还受刑法的规范与调整;2、法律后果不一样:前者违反主要是违约金的赔偿;后者违反的可能会承担民...

1、当您付费下载文档后,您只拥有了使用权限,并不意味着购买了版权,文档只能用于自身使用,不得用于其他商业用途(如 [转卖]进行直接盈利或[编辑后售卖]进行间接盈利)。
2、本站所有内容均由合作方或网友上传,本站不对文档的完整性、权威性及其观点立场正确性做任何保证或承诺!文档内容仅供研究参考,付费前请自行鉴别。
3、如文档内容存在违规,或者侵犯商业秘密、侵犯著作权等,请点击“违规举报”。

碎片内容

员工入职风险管理

您可能关注的文档

确认删除?
VIP
微信客服
  • 扫码咨询
会员Q群
  • 会员专属群点击这里加入QQ群
客服邮箱
回到顶部