电脑桌面
添加小米粒文库到电脑桌面
安装后可以在桌面快捷访问

国际资通大厂环保策略比较探讨VIP免费

国际资通大厂环保策略比较探讨_第1页
1/3
国际资通大厂环保策略比较探讨_第2页
2/3
国际资通大厂环保策略比较探讨_第3页
3/3
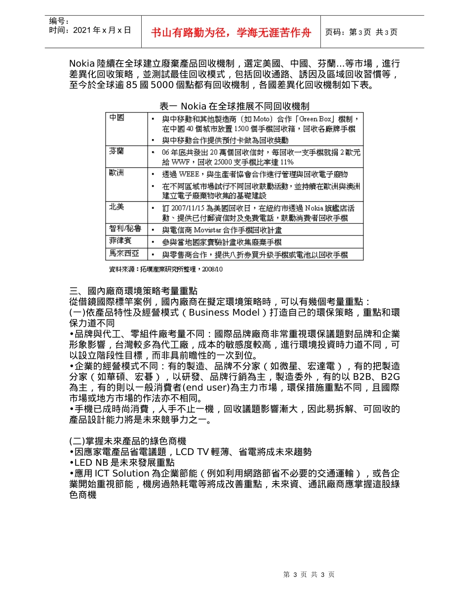
第1页共3页编号:时间:2021年x月x日书山有路勤为径,学海无涯苦作舟页码:第1页共3页國際資通大廠環保策略比較探討作者:張純嫻產出單位:拓墣產業研究所產出領域:資訊硬體出版日期:2008/12/08一、前言在全球綠色環保趨勢下,國內外資通訊產品外銷至歐、美、日...等市場都將直接受到衝擊,順應此趨勢,在產品設計、研發、製造生產,甚至後端的品牌行銷等經營管理,都應有通盤的考量與因應策略。目前國際大廠對綠色趨勢的因應,主要以無害、節能、減廢等方向著眼,據以擬訂其環境願景與策略。國內資通訊廠商在分析環保相關國際規範之影響,以擬訂自身環保策略時,可以一些國際大廠之佈局與因應策略為借鏡與學習標竿。本文將就知名大廠Sony、IBM、Nokia之環保思惟及措施進行比較,從中找出擬訂環保策略時可茲參考學習或考量的重點方向。二、國際環保標竿案例之環境策略重點比較我們從Sony、IBM、Nokia三家國際大廠的企業特質及其環境策略重心來看,Sony由於主要產品液晶電視為相對較耗能家電之一,且其企業經營模式製造比重高,供應鏈較複雜;而IBM自詡為IT龍頭,不論做什麼都要求前瞻性,且其主要客戶以企業和政府為主,策略規劃上與針對一般消費者不盡相同;Nokia為全球手機市占最大者,手機雖小,原料、有害物質與省能議題影響雖不若電腦、電視大,但消費者人手不止一機,且各國國情、消費習性不同,有效回收成為相對明顯頭痛議題。因此,雖然從各家環境報告看起來該做的措施都做了,但策略上仍有不同重點,比較如下圖。第2页共3页第1页共3页编号:时间:2021年x月x日书山有路勤为径,学海无涯苦作舟页码:第2页共3页圖一Sony、IBM、Nokia環保策略重心之比較Sony在2000年因銷往荷蘭之遊戲機鎘含量過高,引起環保爭議,並造成後續營業與市場優勢的損失。因此,Sony後來針對有害物質及供應商掌控方面十分重視,並建立嚴謹的綠色供應鏈,其綠色夥伴(GreenPartner)的認證與稽核系統已成為業界學習典範。此外,由於電視為最耗能家電產品之一,而LCDTV為Sony主力產品之一,環保策略中就把節能產品的研發設計列為重點,而可回收材質的研發則為下一波重點。IBM為全球IT產業龍頭之一,在技術與創新都具前瞻性的領導地位,並成為最早規劃環境措施的IT業者。周延的綠色策略規劃,從綠色供應商掌控、企業節能減廢,到綠色產品開發等,皆以最高目標的追求,成為業界典範。在環保法規符合方面,其規劃的時程十分早於法規正式實施時間(早一年以上),其他前瞻作法例如環境會計的實施,已開始掌握環境投資報酬率,實現環境投資收益;此外,IBM亦積極和各國政府及NGO合作環境相關倡議或推動計畫。由於IBM目前以B2B、B2G為主要商業模式,因此研發綠色ITSolution以符合客戶節能省碳的目標,成為目前的主要方向,其運用其創新、軟硬+服務整合的能力,針對伺服器、DataCenter等產品的能源效率的設計,已為IBM本身構築企業綠色競爭力。Nokia是全球手機領導者,手機產品在原料和能源使用較少,RoHS等環境議題影響相對其他「大」產品而言可能較小,但其主要客戶為一般消費者,手機在全球市占率高,消費者換機頻繁,閑置手機數量龐大,回收成為重要議題,因此除了RoHS,Nokia亦十分重視對WEEE的因應。由於追求產品完全環境化設計的目標,在綠色供應鏈策略方面,Nokia以維持少數主要供應商,並針對他們進行緊密的掌控,因此目前這方面的因應時程已領先其他廠商;在產品方面,其策略以打造綠色品牌為重點,強調創新節能的設計加上綠色服務,即提供消費者省電及回收資訊,提昇環保意識,本身並以百分百可回收為目標,在各國市場進行差異化回收策略。第3页共3页第2页共3页编号:时间:2021年x月x日书山有路勤为径,学海无涯苦作舟页码:第3页共3页Nokia陸續在全球建立廢棄產品回收機制,選定美國、中國、芬蘭...等市場,進行差異化回收策略,並測試最佳回收模式,包括回收通路、誘因及區域回收習慣等,至今於全球逾85國5000個點都有回收機制,各國差異化回收機制如下表。表一Nokia在全球推展不同回收機制三、國內廠商環境策略考量重點從借鏡國際標竿案例,國內廠商在擬定環境策略時,可以有幾個考量重點:(...

1、当您付费下载文档后,您只拥有了使用权限,并不意味着购买了版权,文档只能用于自身使用,不得用于其他商业用途(如 [转卖]进行直接盈利或[编辑后售卖]进行间接盈利)。
2、本站所有内容均由合作方或网友上传,本站不对文档的完整性、权威性及其观点立场正确性做任何保证或承诺!文档内容仅供研究参考,付费前请自行鉴别。
3、如文档内容存在违规,或者侵犯商业秘密、侵犯著作权等,请点击“违规举报”。

碎片内容

国际资通大厂环保策略比较探讨

确认删除?
VIP
微信客服
  • 扫码咨询
会员Q群
  • 会员专属群点击这里加入QQ群
客服邮箱
回到顶部