电脑桌面
添加小米粒文库到电脑桌面
安装后可以在桌面快捷访问

大食客 无线点菜通用产品列表VIP免费

大食客 无线点菜通用产品列表_第1页
1/8
大食客 无线点菜通用产品列表_第2页
2/8
大食客 无线点菜通用产品列表_第3页
3/8
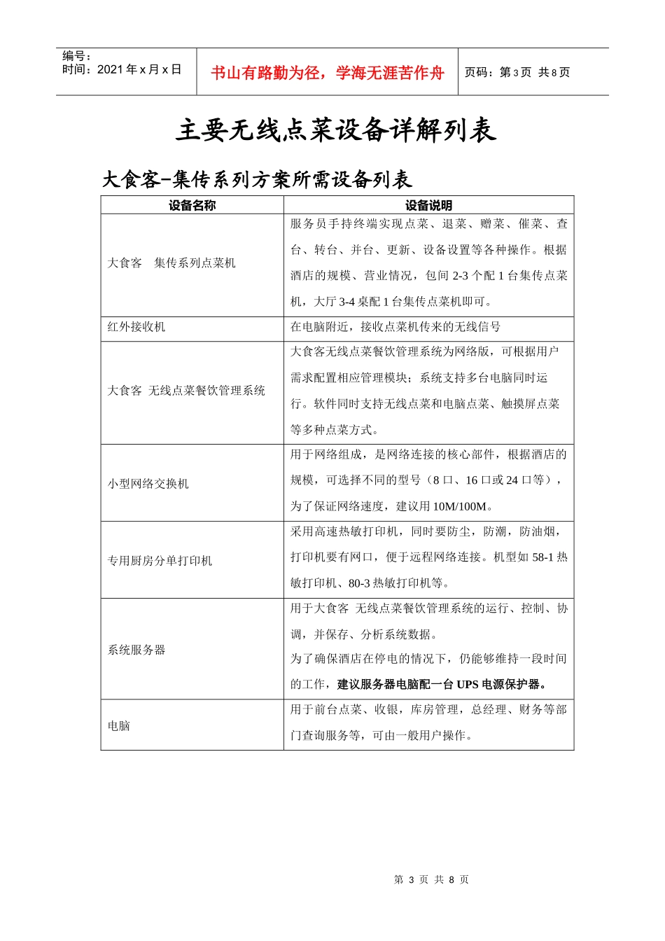
第1页共8页编号:时间:2021年x月x日书山有路勤为径,学海无涯苦作舟页码:第1页共8页大食客无线点菜系统都需要什么设备?大食客酒店无线点菜餐饮管理系统—通用产品列表产品名称简易说明大食客无线点菜餐饮管理系统大食客无线点菜餐饮管理系统2.0免费版大食客无线点菜餐饮管理系统3.0完全版密钥收费大食客无线点菜餐饮管理系统3.1加强版收费金蝶ERP版管理软件(完全匹配大食客无线点菜餐饮管理系统)总账、报表与分析、存货核算、仓存等模块大食客系统服务器和其他电脑触摸一体机用于收银台或者客户餐饮区域。普通电脑也可,用于收银台以及其他各个部门,比如库房,财务室,经理室等。最少需要配置一台。作为系统服务器电脑最少一台是必备的。大食客无线点菜机根据酒店楼层选择无线基站,选择相应的大食客无线点菜机(自带点菜系统软件)。大食客集传系列点菜机,适于单层1000米以下酒店,无需基站,成本最低;大食客长远系列点菜机,待机时间长,发射距离远;大食客全能系列点菜机,带宽,高速,稳定,功能强,全彩;大食客超链系列点菜机,无需网线,可以无限组链网络;大食客空中系列点菜机,可以店外点菜,随时随地。大食客无线基站根据酒店楼层和布线需要,选择相应的无线基站。长远-远传王基站(实测传输距离300-1000M)全能-宽传王基站(实测传输距离100-500M)超链-环中环基站(实测传输距离800-2000M)集传系列无需基站空中系列也无需基站,点菜区域无限制,需要酒店营业必须第2页共8页第1页共8页编号:时间:2021年x月x日书山有路勤为径,学海无涯苦作舟页码:第2页共8页上网,更适合点菜员在店外扫街扫楼点菜,有流量费用。大食客无线大堂语音调度系统适用于全能系列点菜机,pocketpc2003以上系统。大食客专用厨房打印机大食客专用收银打印机根据出菜口、传菜口、收银台的数量确认打印机数量根据菜名长度选择打印宽度(58、80mm)根据点单速度和下单密集程度选择是否带切刀;根据是否保留底单、收银是否签单挂账,选择使用针式打印机(76mm)。小型网络交换机根据打印机、电脑、全能系列基站的数量之和选择型号,如(8口、16口、24口、48口)等。钱箱专用收银箱,配合收银软件使用;结账时,软件自动打开钱箱。客显在收银台,结账时,客人直接看到结账金额。网线根据布线需要,决定数量,每箱300米。打印纸根据打印机所选型号配备,每箱90-180卷。大食客客户预定系统通过来电显示设备,直接登记客户资料,预定桌台、点菜。大食客会员管理系统通过大食客刷卡设备,进行会员储值、积分、折扣授权等会员服务,短信群发。大食客短信群发系统针对会员或者准客户,通过短信群发设备,进行节假日、生日祝福,菜品促销,折扣赠送等,调整营业流量。安装施工培训费用上门服务费用本地外地不同,酒店方负责来回程费用及简单食宿。非软件硬件质量原因,每次上门的费用(一天)。华夏民生以提供无线点菜机系列和无线基站,酒店专用热敏打印机为主,根据所选点菜机和打印机的数量的不同,报价也会有不同。客户咨询报价之前,最好自己选定点菜机和打印机的数量。类似的其他行业使用,可以用到腰挂式微型打印机,随身携带,更为方便。附表:主要无线点菜设备详解列表(根据传输方式不同)第3页共8页第2页共8页编号:时间:2021年x月x日书山有路勤为径,学海无涯苦作舟页码:第3页共8页主要无线点菜设备详解列表大食客-集传系列方案所需设备列表设备名称设备说明大食客集传系列点菜机服务员手持终端实现点菜、退菜、赠菜、催菜、查台、转台、并台、更新、设备设置等各种操作。根据酒店的规模、营业情况,包间2-3个配1台集传点菜机,大厅3-4桌配1台集传点菜机即可。红外接收机在电脑附近,接收点菜机传来的无线信号大食客无线点菜餐饮管理系统大食客无线点菜餐饮管理系统为网络版,可根据用户需求配置相应管理模块;系统支持多台电脑同时运行。软件同时支持无线点菜和电脑点菜、触摸屏点菜等多种点菜方式。小型网络交换机用于网络组成,是网络连接的核心部件,根据酒店的规模,可选择不同的型号(8口、16口或24口等),为了保证网络速度,建议用10M/100M。专用厨房分单打印机采用...

1、当您付费下载文档后,您只拥有了使用权限,并不意味着购买了版权,文档只能用于自身使用,不得用于其他商业用途(如 [转卖]进行直接盈利或[编辑后售卖]进行间接盈利)。
2、本站所有内容均由合作方或网友上传,本站不对文档的完整性、权威性及其观点立场正确性做任何保证或承诺!文档内容仅供研究参考,付费前请自行鉴别。
3、如文档内容存在违规,或者侵犯商业秘密、侵犯著作权等,请点击“违规举报”。

碎片内容

大食客 无线点菜通用产品列表

精品中小学资料+ 关注
实名认证
内容提供者

精品文档

确认删除?
VIP
微信客服
  • 扫码咨询
会员Q群
  • 会员专属群点击这里加入QQ群
客服邮箱
回到顶部