电脑桌面
添加小米粒文库到电脑桌面
安装后可以在桌面快捷访问

大仁技术学院课程计划-管理群资讯工程系VIP免费

大仁技术学院课程计划-管理群资讯工程系_第1页
1/77
大仁技术学院课程计划-管理群资讯工程系_第2页
2/77
大仁技术学院课程计划-管理群资讯工程系_第3页
3/77
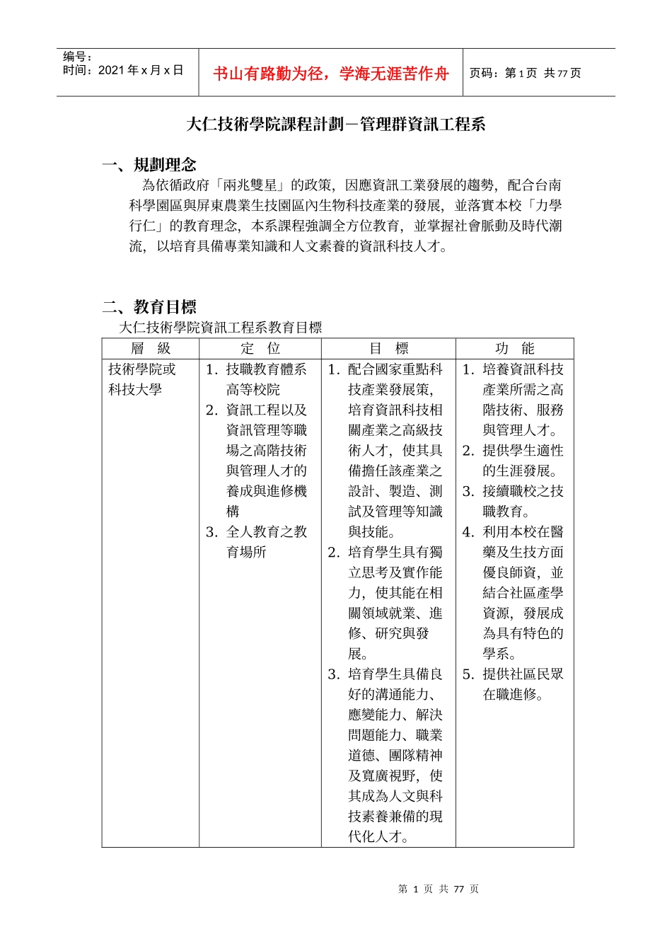
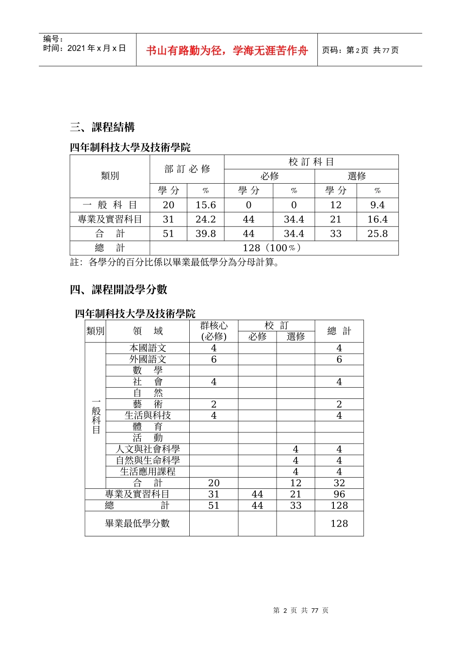
第1页共77页编号:时间:2021年x月x日书山有路勤为径,学海无涯苦作舟页码:第1页共77页大仁技術學院課程計劃-管理群資訊工程系一、規劃理念為依循政府「兩兆雙星」的政策,因應資訊工業發展的趨勢,配合台南科學園區與屏東農業生技園區內生物科技產業的發展,並落實本校「力學行仁」的教育理念,本系課程強調全方位教育,並掌握社會脈動及時代潮流,以培育具備專業知識和人文素養的資訊科技人才。二、教育目標大仁技術學院資訊工程系教育目標層級定位目標功能技術學院或科技大學1.技職教育體系高等校院2.資訊工程以及資訊管理等職場之高階技術與管理人才的養成與進修機構3.全人教育之教育場所1.配合國家重點科技產業發展策,培育資訊科技相關產業之高級技術人才,使其具備擔任該產業之設計、製造、測試及管理等知識與技能。2.培育學生具有獨立思考及實作能力,使其能在相關領域就業、進修、研究與發展。3.培育學生具備良好的溝通能力、應變能力、解決問題能力、職業道德、團隊精神及寬廣視野,使其成為人文與科技素養兼備的現代化人才。1.培養資訊科技產業所需之高階技術、服務與管理人才。2.提供學生適性的生涯發展。3.接續職校之技職教育。4.利用本校在醫藥及生技方面優良師資,並結合社區產學資源,發展成為具有特色的學系。5.提供社區民眾在職進修。第2页共77页第1页共77页编号:时间:2021年x月x日书山有路勤为径,学海无涯苦作舟页码:第2页共77页三、課程結構四年制科技大學及技術學院類別部訂必修校訂科目必修選修學分﹪學分﹪學分﹪一般科目2015.600129.4專業及實習科目3124.24434.42116.4合計5139.84434.43325.8總計128(100﹪)註:各學分的百分比係以畢業最低學分為分母計算。四、課程開設學分數四年制科技大學及技術學院類別領域群核心(必修)校訂總計必修選修一般科目本國語文44外國語文66數學社會44自然藝術22生活與科技44體育活動人文與社會科學44自然與生命科學44生活應用課程44合計201232專業及實習科目31442196總計514433128畢業最低學分數128第3页共77页第2页共77页编号:时间:2021年x月x日书山有路勤为径,学海无涯苦作舟页码:第3页共77页五、教學科目與學分數四年制科技大學及技術學院類別部訂/群核心科目校訂科目備註必修科目學分數必修科目學分數選修科目學分數一般科目本國語文Ⅰ國文2國文Ⅱ2小計4小計預開學分數0外國語文Ⅰ英文2英文Ⅱ2英文Ⅲ1/2Ⅳ英文1/2小計6小計預開學分數01/2表一學分二小時數學小計小計預開學分數0社會憲法與立國精神2臺灣史2小計4小計通識選修Ⅲ2通識選修Ⅳ2預開學分數4通識選修ⅢⅣ、為人文與社會科學領域自然小計小計Ⅰ通識選修2Ⅱ通識選修2預開學分數4通識選修ⅠⅡ、為自然與生命科學領域藝術藝術通識課程2小計2小計預開學分數0生活與科技人際關係與溝通2圖書館資源與網路應用2小計4小計Ⅴ通識選修2Ⅵ通識選修2預開學分數4通識選修ⅤⅥ、為生活應用課程體育Ⅰ體育0/2體育Ⅱ0/2體育Ⅲ0/2體育Ⅳ0/2小計0/8小計預開學分數00/2表0學分二小時第4页共77页第3页共77页编号:时间:2021年x月x日书山有路勤为径,学海无涯苦作舟页码:第4页共77页活動小計小計預開學分數0小計20小計0預開學分數12分計32第5页共77页第4页共77页编号:时间:2021年x月x日书山有路勤为径,学海无涯苦作舟页码:第5页共77页四年制科技大學及技術學院(續)類別部訂/群核心科目校訂科目備註必修科目學分數必修科目學分數選修科目學分數專業及實習科目電子學實習1微積分I-II6生物資訊概論3電子學I-II6生物學3生物計算3電路學3普通化學3多媒體系統導論3計算機概論3程式設計3行動通訊實務2計算機程式3數位邏輯設計3網路工程師認證實務2計算機結構3數位邏輯設計實習1影像處理3工程數學I-II6資料結構3網路安全3微處理機3作業系統3通訊系統導論3微處理機實習1機率與統計3人工智慧3專題製作I-II2計算機網路3VLSI設計導論3VHDL設計實務2半導體製程技術3資料庫系統3系統程式3系統分析3網路程式設計3訊號與系統實務2軟體工程3資訊管理學3數位系統設計3組合語言3數值方法與分析3離散數學3線性規劃3策略管理2商業談判與協商2顧客關係管理2小計31小計44最少預開學分數21...

1、当您付费下载文档后,您只拥有了使用权限,并不意味着购买了版权,文档只能用于自身使用,不得用于其他商业用途(如 [转卖]进行直接盈利或[编辑后售卖]进行间接盈利)。
2、本站所有内容均由合作方或网友上传,本站不对文档的完整性、权威性及其观点立场正确性做任何保证或承诺!文档内容仅供研究参考,付费前请自行鉴别。
3、如文档内容存在违规,或者侵犯商业秘密、侵犯著作权等,请点击“违规举报”。

碎片内容

大仁技术学院课程计划-管理群资讯工程系

确认删除?
VIP
微信客服
  • 扫码咨询
会员Q群
  • 会员专属群点击这里加入QQ群
客服邮箱
回到顶部