电脑桌面
添加小米粒文库到电脑桌面
安装后可以在桌面快捷访问

基础工程卷子VIP免费

基础工程卷子_第1页
1/4
基础工程卷子_第2页
2/4
基础工程卷子_第3页
3/4
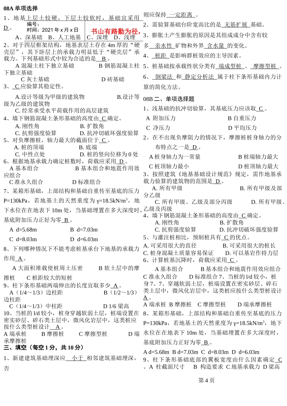
第1页共4页编号:时间:2021年x月x日书山有路勤为径,学海无涯苦作舟页码:第1页共4页五选择计算1.某场区从天然地面往下土层分布为:粉质粘土,厚l1=3m,qs1a=24kPa;粉土l2=6m,qs2a=20kPa;中砂,qs3a=30kPa,qpa=2600kPa。现采用350×350mm预制桩,承台底面在天然地面下1.0m,桩端进入中砂1m,初步确定其单桩承载力特征值为kN。Ra=up∑qsiali+qpaAp=4×0.35×[24×2+20×6+30×1]+2600×0.352=595.7KN2.设柱截面为600mm×400mm,基础底面尺寸为2000mm×1600mm(基底长边与柱截面长边方向一致),若台阶宽高比为1:1,则刚性基础的高度至少应大于mm。3.一墙下条形基础底宽1m,埋深1m,承重墙传来的竖向荷载为150kN/m,则基底压力为kPa.Pk=Fk+GkA=(150+20×1)1=170kPa4.条形基础宽1.2m,埋深2m,基底以上为粘性土,其,若基底压力,软弱下卧层顶面距基底1.5m,扩散角,则进行下卧层承载力验算时,为kPa。(为软弱下卧层顶面的附加应力)5.如图所示的桩基础,作用在桩基上(至承台底面)的竖向偏心力F+G=25000kN,所产生的弯矩为12000kNm,则桩1所受的最大压力为kN。09B一单项选择1.在进行钢筋混凝土基础底板抗冲切和配筋计算时,应C。A.基底附加压力B.基底自重压力C.基底净反力D.基底平均压力2.在不出现负摩阻力的情况下,摩擦桩桩身轴力的分布特点之一是D。A.桩身轴力为一常量B.桩端轴力最大C.桩顶轴力最小D.桩顶轴力最大3.按照建筑《地基基础设计规范》规定,需作地基承载力验算的建筑物的范围是D。A.所有甲级B.所有甲级及部分乙级C.所有甲级、乙级及部分丙级D.所有甲级、乙级及丙级4.墙下钢筋混凝土条形基础的高度由C确定。A.刚性角B.扩散角C.抗剪强度验算D.抗冲切破坏强度验算5.下列基础中,A种为扩展基础。A.预制钢筋混凝土杯口基础B.柱下条形基础C.平板式筏形基础D.箱型基础6.计算桩基沉降时,荷载应采用C。A.基本组合B.基本组合和地震作用效应组合C.准永久组合D.标准组合7.当桩的l/d较小,桩身穿越软弱土层,桩端设置在密实砂层、碎石类土层中,微风化岩层中,这类桩应按什么类型桩设计A。A端承桩B摩擦桩C摩擦型桩D端承摩擦桩8.进行地基变形验算时,对于砌体结构应由C控制。A.沉降量B.沉降差C.局部倾斜D.整体倾斜9.导致地基产生压缩变形的根本原因是B作用的结果。A自重应力B.附加应力C基底压力D自重与附加应力10.黄土最主要的工程特征是C。A.高压缩性B.高孔隙比C.湿陷性D.胀缩性三、填空(每空1分,共10分)1.建筑物地基可分为天然地基和人工地基。2.桩基础一般由基桩和承台组成。3.受水浸湿只不过是湿陷发生所必需的外界条件,而黄土的结构特征和物质成分才是产生湿陷性的内在原因。4.按承台底面的相对位置,桩基础分为高承台桩基和地承台桩基两种类型五、计算选择1.墙厚240mm,墙下条形基础的宽度为900mm,若台阶宽高比为1:1.25,则刚性基础的高度至少应大于mm。第2页00900240412.5mm2tan2tan21/1.25bbbbH002000600700mm2tan2tan21bbbbH317kN/mk160kPapo25zpzpko()(160217)1.258.2kPa(2tan)(1.221.5tan25)czppbpbz2.1m2.1m2.4m2.4m2.4m2.4m1.2m1.2m1.2m1.2m12356784910e12m6.6m22225000120004.83000kN1042.444.8yiiiMxFGNnx第2页共4页第1页共4页编号:时间:2021年x月x日书山有路勤为径,学海无涯苦作舟页码:第2页共4页2.独立基础埋深1.5m,基底尺寸3.5m×2.5m,基底以上为粘性土,其,若基底压力,软弱下卧层顶面距基底2.0m,扩散角,则进行下卧层承载力验算时,为kPa。A.46.5B.55.7C.65.5D3.某箱形基础,上部结构和基础自重传至基底的压力P=130kPa,若地基土的天然重度为γ=18.5kN/m3,地下水位在在地表下10m处,当基础埋置在多大深度时,基底附加压力正好为零。 Pok=P−σc=130−18.5×h=0 h=130/18.5=7.03m4.如图所示的桩基础,作用在桩基上(至承台底面)的竖力F+G=25000KN,偏心距,则桩6的顶端压力值为5.某场区从天然地面往下土层分布为:粉质粘土,厚l1=3m,qs1a=24kPa;粉土l2=6m,qs2a=20kPa;中砂,qs3a=30kPa,qpa=2600kPa。现采用350×350mm预制桩,承台底面...

1、当您付费下载文档后,您只拥有了使用权限,并不意味着购买了版权,文档只能用于自身使用,不得用于其他商业用途(如 [转卖]进行直接盈利或[编辑后售卖]进行间接盈利)。
2、本站所有内容均由合作方或网友上传,本站不对文档的完整性、权威性及其观点立场正确性做任何保证或承诺!文档内容仅供研究参考,付费前请自行鉴别。
3、如文档内容存在违规,或者侵犯商业秘密、侵犯著作权等,请点击“违规举报”。

碎片内容

基础工程卷子

确认删除?
VIP
微信客服
  • 扫码咨询
会员Q群
  • 会员专属群点击这里加入QQ群
客服邮箱
回到顶部