电脑桌面
添加小米粒文库到电脑桌面
安装后可以在桌面快捷访问

悦悦上市活动整体方案VIP免费

悦悦上市活动整体方案_第1页
1/5
悦悦上市活动整体方案_第2页
2/5
悦悦上市活动整体方案_第3页
3/5
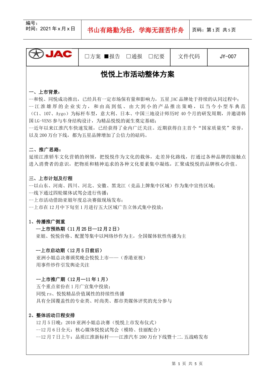
第1页共5页编号:时间:2021年x月x日书山有路勤为径,学海无涯苦作舟页码:第1页共5页□方案■报告□通报□纪要文件代码JY-007悦悦上市活动整体方案一、上市背景:--和悦、同悦成功推出,已经具有一定市场保有量和影响力,五星JAC品牌处于持续的认同过程中;--江淮雄厚的企业实力,和由高到低、由大到小的产品推出策略,以当今小型车典范(C1、107、Aygo)为标杆车型,意大利、日本、中国三地设计师历时40个月的研发周期,并邀请韩国LG-VENS参与车身结构设计,为精品悦悦的诞生奠定基础;--近年以来江淮汽车快速发展,已经获得了业内广泛关注。近期获得自主首个“国家质量奖”荣誉,以及200万台下线,都为五星品牌增加了公信力的砝码。二、推广思路:延续江淮轿车文化营销的纲领,把悦悦作为文化的载体,走差异化路线,打通过各种品牌的接触点进入消费者的意识,把物质和精神追求的各种文化要素集中凝练,汇聚成悦悦的品牌核心价值。三、上市计划及行程--以山东、河南、四川、河北、安徽、黑龙江(竞品上牌集中区域)作为集中宣传区域;--线下通过四轮媒体试驾会进行传播;--上市活动借助亚姐年度总决赛做现场发布;--上市在12月中下旬至1月进行五大区域广告立体式集中投放;1、传播推广侧重--上市预热期(11月25日—12月2日)亚姐、悦悦价格、配置等集中以网络炒作为主,全国媒体软性传播为主--上市启动期(12月5日前后)亚洲小姐总决赛颁奖晚会悦悦上市——(香港亚视)用事件炒作引发舆论关注--上市推广期(12月—11年1月)五个重点省份在1月广宣集中投放;同悦rs、悦悦精品价值属性的持续性传播具有全国覆盖性的专业类、时尚类、都市类媒体评奖的充分参与2、整体活动日程安排12月5日晚:2010亚洲小姐总决赛(悦悦上市发布仪式)--12月6日全天:核心媒体悦悦试驾会(模特、佳丽配合)--12月7日上午:品质江淮新标杆——江淮汽车200万台下线暨十二.五战略发布第2页共5页第1页共5页编号:时间:2021年x月x日书山有路勤为径,学海无涯苦作舟页码:第2页共5页流程:12月5日晚:2010亚洲小姐总决赛(悦悦上市发布仪式)2010年度亚洲小姐颁奖庆典暨悦悦上市发布会日程1、19:00-19:20江淮悦悦上市发布会2、19:20-21:59亚洲小姐颁奖活动3、21:59-22:00公司领导为冠军颁发悦悦奖品(赠钥匙)时间主题环节描述人物19:00—19:04暖场舞蹈时尚舞蹈北京演艺公司19:04—19:06主持人开场白主持人亮相08年亚姐冠军、合肥电视台主持人三名(共四位主持)宣布总决赛正式开始;介绍活动的悦悦的关系19:06—19:10领导致辞1、主持人介绍嘉宾及领导;戴总2、领导致欢迎辞19:13—19:16悦悦亮相1、礼仪推出DREAMCAR道具,主持人请领导将皇冠形状的钥匙插入字母M上,道具整体灯光亮起,舞台灯光音响配合,主画面闪烁,播放视频。市政府领导、亚视领导、左总、安总2、.播放亮相视频篇,视频收尾处,以屏幕强闪,结合音乐,气氛达到顶点。3、悦悦披彩衣从后台缓缓开出。4、彩衣逐渐褪下,冷雾中显出悦悦真面目,开到舞台中间慢慢停住19:16—19:20宣布价格及配置大屏幕出现悦悦上市各种颜色的产品。随着领导公布款式价格特写产品。王总19:19—19:20领导签名邀请参与领导上台在悦悦车上签名,合影留念。(企业家为悦悦品质做背书)主持人旁白收尾21:59冠军颁发水晶钥匙活动最后亚姐冠军诞生佩戴桂冠时,为冠军颁发奖品悦悦--水晶钥匙()注:1、左总、安总上台次数为两次:一次为悦悦亮相启动;一次为最后在悦悦车上签名;2、结尾处悦悦上台作为奖品亮相,公司领导给亚姐冠军颁发钥匙;四、相关道具演示:DREAMCAR启动道具(4米*1.2米)第3页共5页第2页共5页编号:时间:2021年x月x日书山有路勤为径,学海无涯苦作舟页码:第3页共5页四、仪式舞台效果(三重门整体LED效果)五、工作准备细则:具体分成八个组:会务组:张金汉职责:发布会出席领导确认、会务车辆安排、经销商及嘉宾接待、现场餐饮安排、吃住行安排等等媒体公关组:李小云何柳倪晓彬职责:新品媒体交流会的组织和安排、媒体邀请接待、物料管理、媒体公关、媒体住宿等细项宣传组:李小云倪晓彬、孔维荣、吴志勇、邱解放职责:负责新闻稿件、图...

1、当您付费下载文档后,您只拥有了使用权限,并不意味着购买了版权,文档只能用于自身使用,不得用于其他商业用途(如 [转卖]进行直接盈利或[编辑后售卖]进行间接盈利)。
2、本站所有内容均由合作方或网友上传,本站不对文档的完整性、权威性及其观点立场正确性做任何保证或承诺!文档内容仅供研究参考,付费前请自行鉴别。
3、如文档内容存在违规,或者侵犯商业秘密、侵犯著作权等,请点击“违规举报”。

碎片内容

悦悦上市活动整体方案

中小学资料+ 关注
实名认证
内容提供者

精美课件,值得下载

确认删除?
VIP
微信客服
  • 扫码咨询
会员Q群
  • 会员专属群点击这里加入QQ群
客服邮箱
回到顶部