电脑桌面
添加小米粒文库到电脑桌面
安装后可以在桌面快捷访问

效能监察管理考核奖惩办法VIP免费

效能监察管理考核奖惩办法_第1页
1/14
效能监察管理考核奖惩办法_第2页
2/14
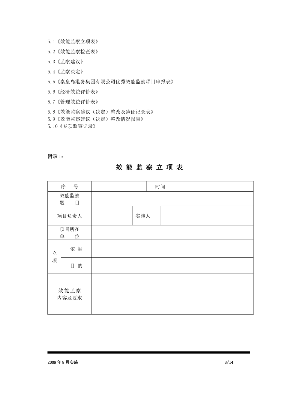
效能监察管理考核奖惩办法_第3页
3/14
效能监察管理考核奖惩办法1.目的效能监察工作要树立效能优先的理念,追求生产高效率、经营高效益、管理好效果的目标,努力实现效益最大化,全面提高公司的竞争力。促使监察对象强化科学管理、认真履行职责、提高工作效率,提升整体效能,保证法律法规和规章制度的贯彻落实,促进反腐倡廉工作深入开展。2.适用范围2.1本办法适用于对监察对象执行国家方针、政策、法律、法规、企业规定、制度和履行职责效率、效果、效益情况的监督检查、考核奖惩。2.2监察对象包括:机关各部室、基层各单位、公司任命的中层干部和各级管理人员。3.职责分配3.1效能监察工作在公司总经理领导下进行。3.2副总经理负责分管工作范围内的效能监察工作。3.3效能监察领导小组负责工作部署,协调解决工作中出现的问题,检查监察对象的自查和整改情况,督促监察建议和监察决定的落实。3.4监察部负责效能监察的计划制定、组织实施、整改和日常工作;查处在效能监察中发现的失职渎职、违法违纪等问题;总结工作;立卷归档。3.5相关职能部室负责主管业务范围内效能监察项目的自查;对效能监察工作方案提出意见、建议;协助监察部门实施效能监察工作。3.6监察对象负责搞好自查和整改。4.过程控制4.1立项4.1.1项目来源:①、集团公司统一部署;②、领导安排、指示;③、职工群众反映;④、监察部提出;⑤、有关单位、部门建议。4.1.2按立项内容分为全面监察和专项监察:全面监察是对某项工作或涉及全局性工作开展的监察,专项监察是根据上级要求或公司实际,对某项工作的一个方面或某个单位、部门的管理活动进行的监察。4.2成立领导小组:领导小组一般以总经理为组长、由有关部门负责人组成;若效能监察项目涉及两个或两个以上的主管经理,则由总经理担任组长,主管副总经理任副组长。日常工作由监察部负责组织协调。4.3制定计划:监察部起草效能监察工作计划,计划内容包括监察目的、监察依据、监察对象、监察内容和完成时限,并填写《效能监察立项表》,由组长批准实施。4.4立项工作完成后,应在一周内将立项资料报监察处备案。4.5安排部署:组织召开领导小组成员、监察对象参加的专题会议,传达监察工作计划,下发通知,并提出自查要求;开展专项监察时,应提前向监察对象下达专项监察的通知。4.6组织实施4.6.1监察对象按通知要求进行自查,并按时向监察部报送自查报告。4.6.2业务主管部门在进行自查的基础上,配合监察部做好对监察对象的检查。4.6.3监察部根据相关的法律法规、规章制度、程序文件等监察依据拟定检查要点,编制《效能监察检查表》。2009年8月实施1/144.6.4领导小组进行检查,并在《效能监察检查表》上记录检查情况。4.6.5检查可采取听汇报、访问、座谈、现场检查和查阅原始单据、账目、记录等方式进行。4.7总结4.7.1监察部根据监察情况撰写《效能监察报告》,报告内容应包括以下内容:①、本次效能监察的基本情况;②、监察对象所取得成绩、值得推广的经验;③、存在的问题或不足;④、整改建议或《整改通知单》、《监察建议》、《监察决定》。4.7.2效能监察报告由组长审定或小组成员讨论确定。4.7.3组织召开由领导小组成员、监察对象参加的效能监察总结会,肯定成绩,指出不足,提出整改措施,下发监察建议或监察决定。4.7.4向集团公司监察部上报《效能监察报告》。4.7.5开展专项监察时,根据监察情况,填写《专项监察记录》,针对存在问题下发监察建议、监察决定,向公司党政主要领导呈报《专项效能监察报告》。4.8考核和奖惩4.8.1领导小组根据在监察中发现的成绩和问题向公司提出对监察对象予以考核奖惩的意见、建议。4.8.2对阻挠、干扰效能监察正常进行,以不正当理由拒绝或不认真执行监察建议、监察决定的单位和个人,视情节轻重,给予批评教育、经济考核,直至追究监察对象的责任。4.8.3监察过程中发现不廉洁行为或违法违纪问题按有关规定处理。4.9整改与验证4.9.1对于监察部门提出的监察建议(决定),监察对象应制定整改措施并认真落实完成,在收到书面《监察建议》、《监察决定》之日起30日内,向监察部门报送《效能监察建议(决定)整改及验证报告》。4.9.2对监察建议(决定)有异议的...

1、当您付费下载文档后,您只拥有了使用权限,并不意味着购买了版权,文档只能用于自身使用,不得用于其他商业用途(如 [转卖]进行直接盈利或[编辑后售卖]进行间接盈利)。
2、本站所有内容均由合作方或网友上传,本站不对文档的完整性、权威性及其观点立场正确性做任何保证或承诺!文档内容仅供研究参考,付费前请自行鉴别。
3、如文档内容存在违规,或者侵犯商业秘密、侵犯著作权等,请点击“违规举报”。

碎片内容

效能监察管理考核奖惩办法

中小学资料+ 关注
实名认证
内容提供者

精美课件,值得下载

确认删除?
VIP
微信客服
  • 扫码咨询
会员Q群
  • 会员专属群点击这里加入QQ群
客服邮箱
回到顶部