电脑桌面
添加小米粒文库到电脑桌面
安装后可以在桌面快捷访问

某企业出入库管理流程分析VIP免费

某企业出入库管理流程分析_第1页
1/5
某企业出入库管理流程分析_第2页
2/5
某企业出入库管理流程分析_第3页
3/5
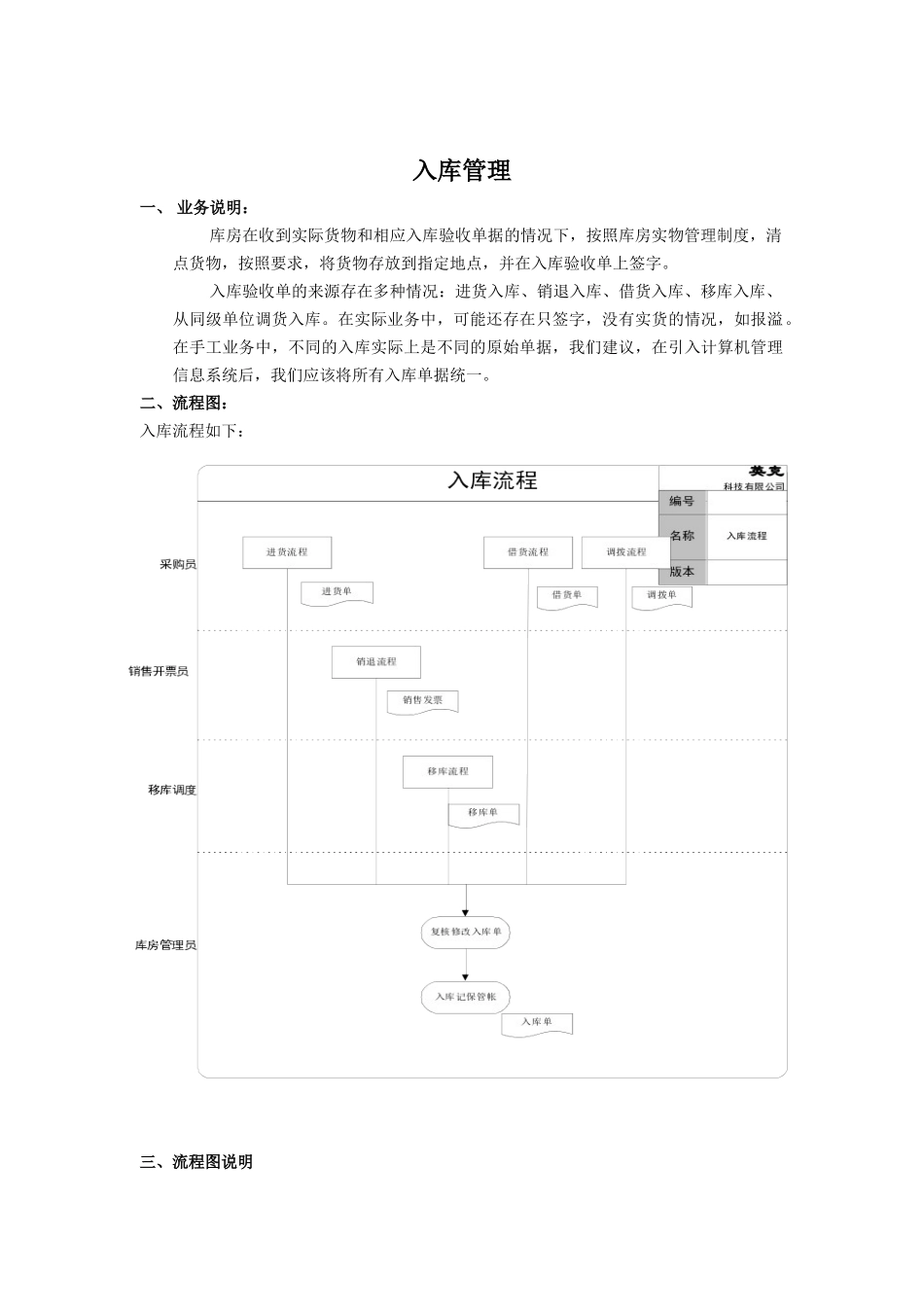
入库管理一、业务说明:库房在收到实际货物和相应入库验收单据的情况下,按照库房实物管理制度,清点货物,按照要求,将货物存放到指定地点,并在入库验收单上签字。入库验收单的来源存在多种情况:进货入库、销退入库、借货入库、移库入库、从同级单位调货入库。在实际业务中,可能还存在只签字,没有实货的情况,如报溢。在手工业务中,不同的入库实际上是不同的原始单据,我们建议,在引入计算机管理信息系统后,我们应该将所有入库单据统一。二、流程图:入库流程如下:三、流程图说明库房管理员随时查询未记账的入库单,根据实货在库房的存放情况,确定货位等明细信息,并检查如批号等的明细信息,正确后,入库记保管帐并打印入库单,作为记账的依据。四、单据说明入库单:库房管理员入库记账依据(一般情况下不包括金额信息,有时被进货单的一联代替)。单据样式:数据项说明:五、报表说明无六、岗位职责库房管理员:确保单据同入库实物一致,在系统中将入库单入库记账。若有需要调整的在库信息则使用复核修改入库单功能进行调整。七、岗位操作规范A、复核修改入库单B、入库记保管帐八、可以简化的业务流程在人员较少,业务流程实际也不复杂的企业,或库房并不真正利用计算机系统管理的企业,我们建议在所有业务结束的同时,直接入库记保管帐,在相关功能中《进货单管理》,《移库单管理》,《调拨单管理》,《销售退货管理》等功能的授权属性的‘功能行为属性’中直接设置为入库记保管帐,就能简化库房的操作九、可能遇到的特殊问题1.库房不上计算机系统;可以使用简化的业务流程。2.在医药行业对批号和货位的管理相当严格;必须使用符合修改入库单功能。3.在管理很规范的企业,入库记账的依据必须是原始单据,并要签字;原始单据的打印设计必须利于库房管理员使用,如打印入库单号等。4.处理某些特殊类型库房,如调拨的保管帐,职工福利的保管帐,为方便冲红票而设计的虚拟保管帐等;应使用简化的业务流程十、配置说明若自动记保管帐需要在对应的业务功能中设置功能行为属性自动记保管帐。出库管理一、业务说明库房管理员按照公司的出库原则(先进先出、批次管理、后进先出等),根据库房综合员传来的销售发票、增值税发票清单、移库单、调拨出库单、报损单、进货退出单等拣货出库,并由拣货工将货物送到发货区。二、流程图出库流程如下页图所示:三、流程图说明库房配货调度在收到相关部门传来的出库单据后,进行库房配货。并打印配货汇总单。各仓房库房管理员自动打印拣货单,根据拣货单拣货并复核出库。交搬运工将货物运送到指定的发货区或装箱区待发货。发货员根据客户提货单或送货单(随货同行联)复核发货。司机和送货员将货物送到客户处后将客户签字的运输联返回公司。四、单据说明配货单:系统依据配货原则进行配货后打印出的单据,一般记录相关单位、货品、数量、批号、批次、状态等信息。使用拣货单时其一般用于发货前的核对,不使用拣货单时其可以用于拣货,代替拣货单。拣货单:用于库房保管员拣货的单据,信息项基本于配货单相同,为了便于拣货一般分仓房、相关单位进行分页打印。五、报表说明六、岗位职责1.配货调度:负责在系统中进行配货,当系统配出的信息需要调整时使用配货手工调整功能进行相应调整。在需要的时候对应配货失败的配货单生成欠货单。2.库房管理员:打印拣货单,并依据拣货单进行拣货,将货品移至备发区。需要确保实物同拣货单一致。3.发货员:将实物同相关单据进行核对,确认无误后发货。4.送货员:将货品及相关单据送至客户处,将运输回执由对方签字后带回。七、岗位操作规范A、库房配货B、配货手工调整C、查询打印配货单D、拣货单管理E、拣货完工F、备货完工G、发货八、可以简化的业务流程1.利用自动配货:在一些出库业务中通过设置可以在相关单据确认时自动配货、自动出库记账。这种情况一般适用于小型企业。2.不要拣货单:不生成拣货单,打印配货单来代替拣货单。这种情况一般适用于只有一个仓房的企业。3.简化运输流程:对于运输业务简单的企业可以不使用运输系统。4.简化装箱流程:企业对散件装箱业务管理要求不高的情况下可以跳过...

1、当您付费下载文档后,您只拥有了使用权限,并不意味着购买了版权,文档只能用于自身使用,不得用于其他商业用途(如 [转卖]进行直接盈利或[编辑后售卖]进行间接盈利)。
2、本站所有内容均由合作方或网友上传,本站不对文档的完整性、权威性及其观点立场正确性做任何保证或承诺!文档内容仅供研究参考,付费前请自行鉴别。
3、如文档内容存在违规,或者侵犯商业秘密、侵犯著作权等,请点击“违规举报”。

碎片内容

某企业出入库管理流程分析

确认删除?
VIP
微信客服
  • 扫码咨询
会员Q群
  • 会员专属群点击这里加入QQ群
客服邮箱
回到顶部