电脑桌面
添加小米粒文库到电脑桌面
安装后可以在桌面快捷访问

在线考试(主观题)____《化工过程设备设计》VIP免费

在线考试(主观题)____《化工过程设备设计》_第1页
1/6
在线考试(主观题)____《化工过程设备设计》_第2页
2/6
在线考试(主观题)____《化工过程设备设计》_第3页
3/6
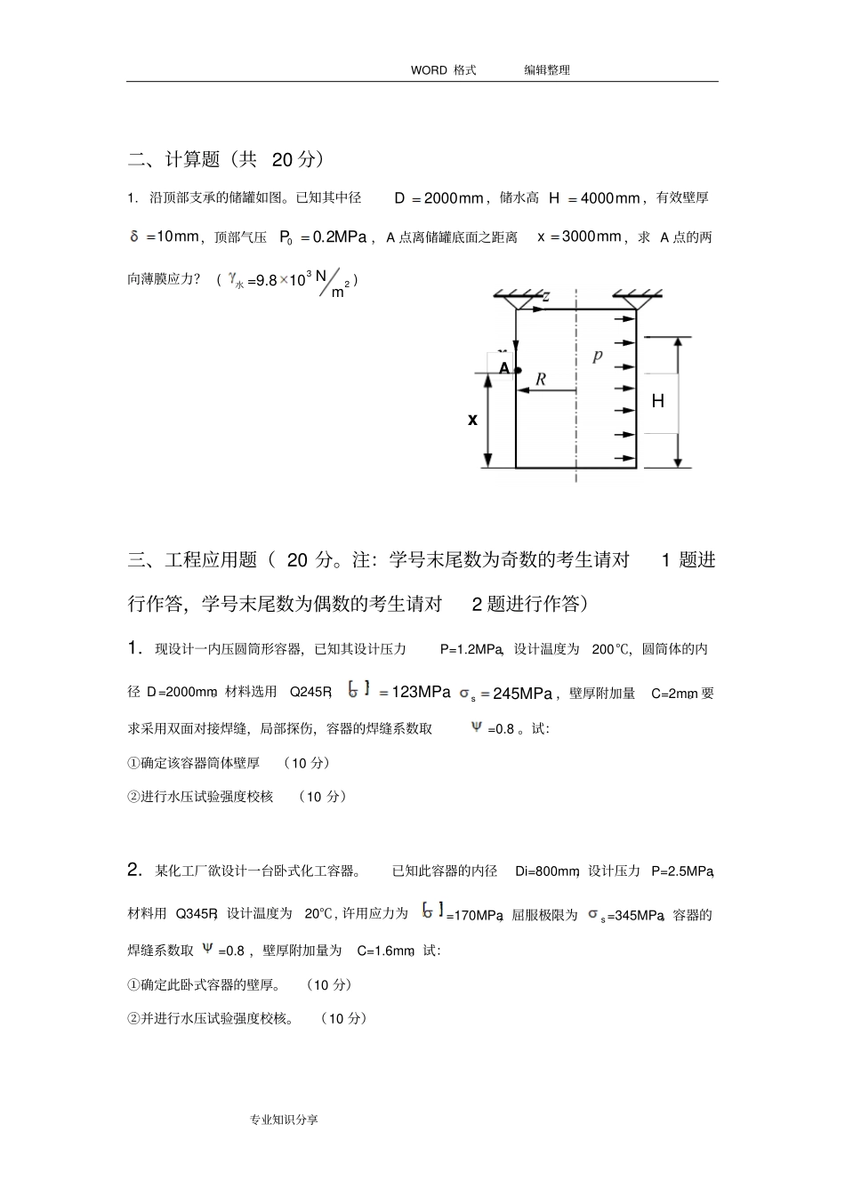
WORD格式编辑整理专业知识分享中国石油大学(北京)远程教育学院期末考试《化工过程设备设计》学习中心:奥鹏_______姓名:许飞苹________学号:_943897______关于课程考试违规作弊的说明1、提交文件中涉嫌抄袭内容(包括抄袭网上、书籍、报刊杂志及其他已有论文),带有明显外校标记,不符合学院要求或学生本人情况,或存在查明出处的内容或其他可疑字样者,判为抄袭,成绩为“0”。有50%以上相同者判为雷同,成绩为“0”。3、所提交试卷或材料没有对老师题目进行作答或提交内容与该课程要求完全不相干者,认定为“白卷”或“错卷”,成绩为“0”。一、简答题(每题10分,共60分。注:学号末尾数为奇数的考生请对1、3、5、7、9、11题进行作答,学号末尾数为偶数的考生请对2、4、6、8、10、12题进行作答)1.写出计算厚度与名义厚度的区别?2.写出计算厚度与设计厚度的区别?3.什么是压力容器的公称直径?4.什么是无缝钢管的公称直径?5.压力容器进行水压试验的目的是什么?6.为什么要限定压力容器水压试验时的试验温度?7.外压圆筒中设置加强圈的目的是什么?8.哪些因数影响外压容器临界压力的大小?9.对于薄壁容器,规定容器的最小厚度的目的是什么?10.等面积补强法的补强原则是什么?11.什么叫基本风压值?12.什么叫公称压力?WORD格式编辑整理专业知识分享二、计算题(共20分)1.沿顶部支承的储罐如图。已知其中径mmD2000,储水高4000Hmm,有效壁厚mm10,顶部气压MPaP2.00,A点离储罐底面之距离mmx3000,求A点的两向薄膜应力?(32=9.810Nm水)三、工程应用题(20分。注:学号末尾数为奇数的考生请对1题进行作答,学号末尾数为偶数的考生请对2题进行作答)1.现设计一内压圆筒形容器,已知其设计压力P=1.2MPa,设计温度为200℃,圆筒体的内径Di=2000mm。材料选用Q245R,123MPat245sMPa,壁厚附加量C=2mm。要求采用双面对接焊缝,局部探伤,容器的焊缝系数取=0.8。试:①确定该容器筒体壁厚(10分)②进行水压试验强度校核(10分)2.某化工厂欲设计一台卧式化工容器。已知此容器的内径Di=800mm,设计压力P=2.5MPa,材料用Q345R,设计温度为20℃,许用应力为t=170MPa,屈服极限为s=345MPa。容器的焊缝系数取=0.8,壁厚附加量为C=1.6mm。试:①确定此卧式容器的壁厚。(10分)②并进行水压试验强度校核。(10分)HAxWORD格式编辑整理专业知识分享---------------------------------------TheEnd-------------------------------------试卷要求(1)抄录题目,即每道题先抄录题目,再做答;(2)用word文档格式;尽量不上传照片,避免阅卷时看不清楚。(3)不要与他人共享答案。如有雷同试卷,均以零分计。思考题按答出的要点给分。分析、计算题按步骤给分。一、简答题(每题10分,共60分。注:学号末尾数为奇数的考生请对1、3、5、7、9、11题进行作答,学号末尾数为偶数的考生请对2、4、6、8、10、12题进行作答)1.写出计算厚度与名义厚度的区别?答:GB150-98规定,计算厚度是指按各章公式计算得到的厚度;设计厚度是指计算厚度与腐蚀裕量之和;名义厚度指设计厚度加上钢板厚度负偏差后向上圆整至钢材标准规格厚度,即标注在图样上的厚度;有效厚度指名义厚度减去腐蚀裕量和钢板厚度负偏差。我们这里讨论的厚度是名义厚度。从定义中可以看出,名义厚度不包括加工减薄量,元件的加工减薄量由制造单位根据各自的加工工艺和加工能力自行选取,只要保证产品的实际厚度不小于名义厚度减去钢材厚度负偏差就可以。这样可以使制造单位根据自身条件调节加工减薄量,从而更能主动地保证产品强度所要求的厚度,更切合实际地符合制造要求。名义厚度就是计算厚度加上腐蚀裕量加上材料负偏差再向上圆整至钢材标准规格厚度3.什么是压力容器的公称直径?答:《压力容器公称直径(GB/T9019-2001)》是在已实施的GB/T9019—1988《压力容器公称直径》的基础上,总结了多年来压力容器在各行业的使用情况,本着满足需要的原则加以充实、完善而修订的。本标准有下列变动:——标准适用范围包括常压容器。——增加850mm,950mm两个直径档次。——DN1000以上的压力容器公称直径,每增加100mm为一个直径档...

1、当您付费下载文档后,您只拥有了使用权限,并不意味着购买了版权,文档只能用于自身使用,不得用于其他商业用途(如 [转卖]进行直接盈利或[编辑后售卖]进行间接盈利)。
2、本站所有内容均由合作方或网友上传,本站不对文档的完整性、权威性及其观点立场正确性做任何保证或承诺!文档内容仅供研究参考,付费前请自行鉴别。
3、如文档内容存在违规,或者侵犯商业秘密、侵犯著作权等,请点击“违规举报”。

碎片内容

在线考试(主观题)____《化工过程设备设计》

您可能关注的文档

确认删除?
VIP
微信客服
  • 扫码咨询
会员Q群
  • 会员专属群点击这里加入QQ群
客服邮箱
回到顶部