电脑桌面
添加小米粒文库到电脑桌面
安装后可以在桌面快捷访问

环境工程专业培养计划VIP免费

环境工程专业培养计划_第1页
1/8
环境工程专业培养计划_第2页
2/8
环境工程专业培养计划_第3页
3/8
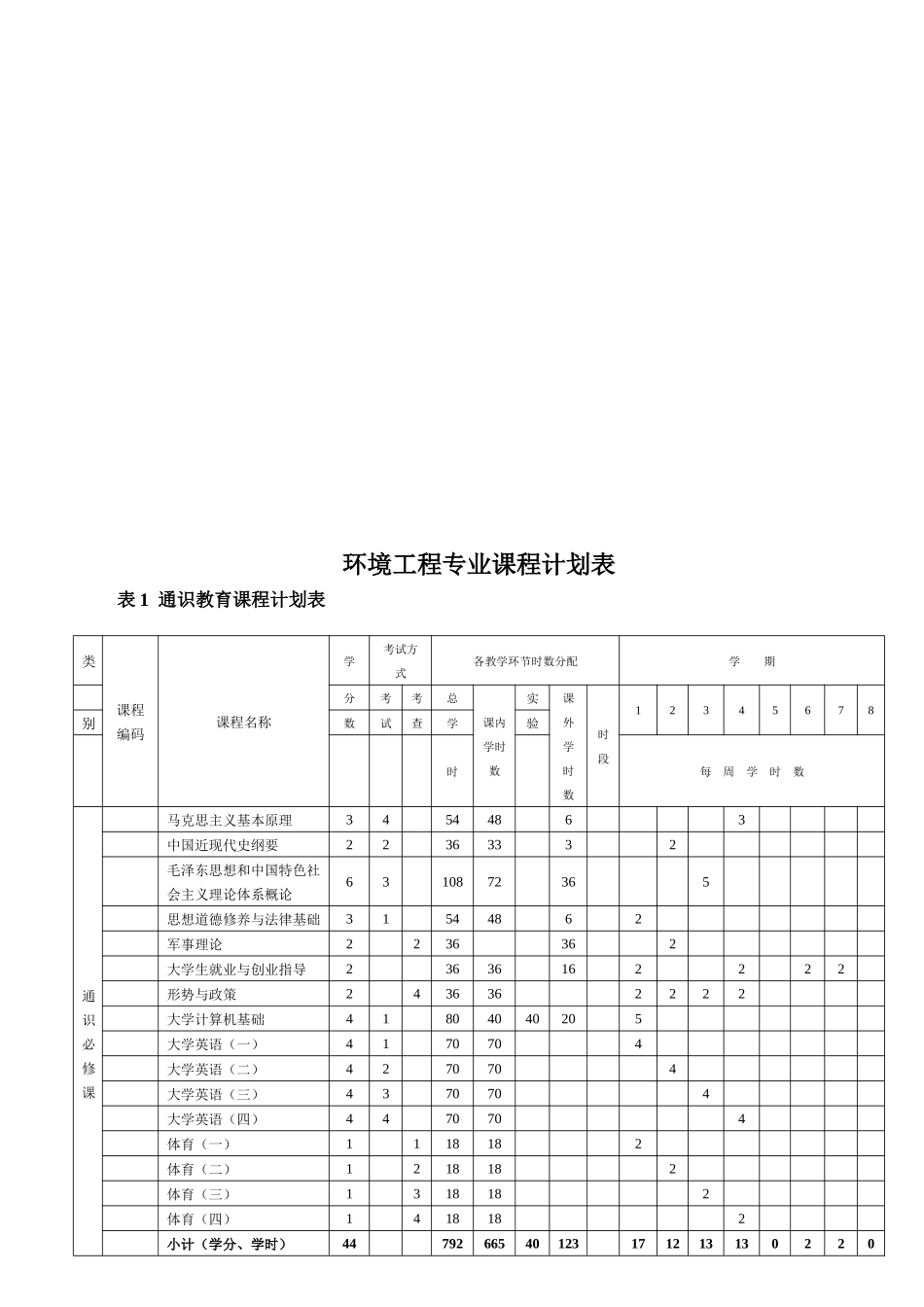
环境工程专业培养计划(专业代码:081001)一、学制与学位1、学制学制四年2、学位学生按要求修满学分完成学业后,毕业时授予授予工学学士学位。二、培养目标和要求1、培养目标本专业培养具有可持续发展理念,具备水、气、声、固体废物等污染防治和给排水工程、环境规划和资源保护等方面的知识,具有进行污染控制工程的设计及运营管理能力,制定环境规划和进行环境管理的能力,以及环境工程方面的新理论、新工艺和新设备的研究和开发能力,能在政府部门、规划部门、经济管理部门、环保部门、设计单位、工矿企业、科研单位、学校等从事规划、设计、管理、教育和研究开发方面工作的环境工程学科的高级工程技术人才。2、培养要求(1)德育初步掌握马列主义、毛泽东思想的基本原理和邓小平建设有中国特色社会主义理论以及“三个代表”的重要思想和科学发展观,拥护中国共产党的领导、热爱社会主义祖国,具有为人民服务的思想和奉献精神,具有良好的道德品质,遵纪守法。(2)业务培养要求环境工程专业的学生主要学习各种基础化学、工程制图、微生物学、环境工程学科的基本理论和基本知识,接受外语、计算机技术及工程制图、工程设计、环境监测和分析等方面的基本训练,具有环境科学技术、环境工程及给排水工程等领域的科研、设计、管理等方面的基本能力。本专业学生应获得以下几方面的知识和能力:①掌握基础化学、微生物学、工程制图等基础知识,掌握水、气、固废等环境工程学科的基本原理,具备解决水污染和大气污染控制工程问题的基本能力,包括污染控制工程的科研、设计、规划等方面的初步能力。②具备制定和实施环境监测方案、环境监测和分析污染物的方法及环境质量评价、环境管理及规划的初步能力。③具备环境法规、环境政策和环境标准的基础知识、了解环境科学与技术的理论前沿和发展动态。④掌握一门外语、掌握文献检索、资料查询的基本方法,能较熟练地阅读本专业的外文文献资料,能应用计算机进行文字、数据和信息的处理。(3)体育掌握体能锻炼的基本知识和基本方法,达到国家规定的大学生体育合格标准。具有良好身体素质和心理素质。三、主干学科、主要课程和主要实践环节1、主干学科:环境科学与工程2、主要课程:(1)学科基础主要课程高等数学、大学物理、大学物理实验、普通化学、分析化学、物理化学、环境科学导论、环境微生物学、环境监测、工程制图。①环境污染控制工程方向环境工程学原理、水力学②环境监测与评价方向环境系统工程、空气污染气象学③给排水方向水力学、水泵与水泵站、水文学(2)专业领域主要课程①环境污染控制工程方向环境修复工程、固体废物处置与利用、水污染控制工程、大气污染控制工程、环境工程专业实验。②环境监测与评价方向环境质量评价、清洁生产、环境规划、环境管理、环境工程专业实验。③给排水方向给水工程(上)、给水工程(下)、排水工程(上)、排水工程(下)、环境工程专业实验3、主要实践环节实验353学时,主要内容有大学物理实验、物理化学实验、分析化学实验、环境专业基础实验、环境工程专业实验等;环境修复工程课程设计、固体废物处置与利用课程设计、水污染控制工程课程设计、大气污染控制工程课程设计、环境影响评价课程设计、清洁生产课程设计、环境规划课程设计、环境管理课程设计、排水工程(上)课程设计、给水工程(上)课程设计、排水工程(下)课程设计和给水工程(下)课程设计;认识实习、金工实习、生产实习、毕业实习、毕业论文。四、学分要求(1)本专业学生毕业要求最低为188.5学分。(2)必须获得1个普通话培训和测试学分,但此学分不计入收费学分。经培训和测试达到三级甲等以上的计1学分;经培训和测试未达到规定等级的,每培训和测试1次计0.5学分;未取得普通话培训和测试学分的,不能通过毕业资格审查。必须获得2个创新学分。创新学分的获得根据《广西大学创新实践学分实施办法(修订)》(西大教字〔2007〕39号)执行。五、课程结构及各类课程学时、学分比例课程类别学时数学分数占课内总学分比例占毕业学分比例通识教育课必修课7924428.12%23.34%选修课106.39%5.31%学科基础课必修课6353522.36%18.57%选修课72128.518.21%15...

1、当您付费下载文档后,您只拥有了使用权限,并不意味着购买了版权,文档只能用于自身使用,不得用于其他商业用途(如 [转卖]进行直接盈利或[编辑后售卖]进行间接盈利)。
2、本站所有内容均由合作方或网友上传,本站不对文档的完整性、权威性及其观点立场正确性做任何保证或承诺!文档内容仅供研究参考,付费前请自行鉴别。
3、如文档内容存在违规,或者侵犯商业秘密、侵犯著作权等,请点击“违规举报”。

碎片内容

环境工程专业培养计划

确认删除?
VIP
微信客服
  • 扫码咨询
会员Q群
  • 会员专属群点击这里加入QQ群
客服邮箱
回到顶部