电脑桌面
添加小米粒文库到电脑桌面
安装后可以在桌面快捷访问

目标管理与绩效考核标准VIP免费

目标管理与绩效考核标准_第1页
1/47
目标管理与绩效考核标准_第2页
2/47
目标管理与绩效考核标准_第3页
3/47
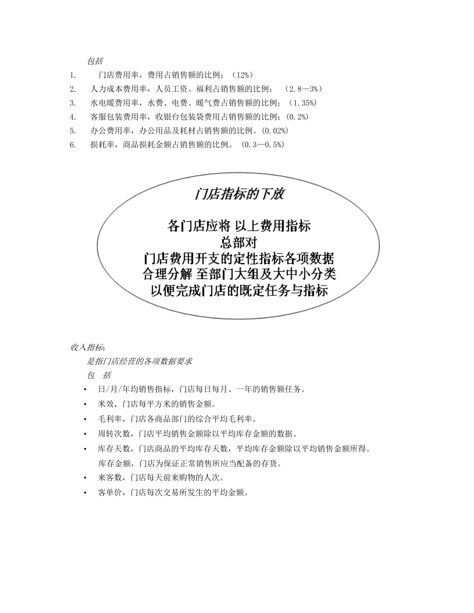
第一章目标管理与绩效考核门店目标管理和考核体系商品考核的标准信息化给管理决策带来充分的依据费用指标:是指总部对门店费用开支的定性指标包括1.门店费用率,费用占销售额的比例;(12%)2.人力成本费用率,人员工资、福利占销售额的比例;(2.8—3%)3.水电暖费用率,水费、电费、暖气费占销售额的比例;(1.35%)4.客服包装费用率,收银台包装袋费用占销售额的比例;(0.2%)5.办公费用率,办公用品及耗材占销售额的比例。(0.02%)6.损耗率,商品损耗金额占销售额的比例。(0.3—0.5%)收入指标:是指门店经营的各项数据要求包括•日/月/年均销售指标,门店每日每月、一年的销售额任务。•米效,门店每平方米的销售金额。•毛利率,门店各商品部门的综合平均毛利率。•周转次数,门店平均销售金额除以平均库存金额的数据。•库存天数,门店商品的平均库存天数,平均库存金额除以平均销售金额所得。库存金额,门店为保证正常销售所应当配备的存货。•来客数,门店每天前来购物的人次。•客单价,门店每次交易所发生的平均金额。十九项考核督导日常管理指标考核日常管理考核指对门店日常经营管理的常规工作考核包括门店卫生考核;门店考勤考核;门店设备维护考核;门店订货作业考核;门店屯货管理考核;门店收货考核;门店补货/理货考核;门店问题商品处理考核;门店变价管理考核;门店自用品控制考核;门店库存更正考核;门店商品退换货考核;门店商品调拨考核;门店商品盘点考核;门店顾客退换货考核;门店顾客投诉考核门店收银工作考核门店顾客服务考核;门店促销活动执行考核门店考核的实施——门店考核由营运督导部进行经营指标的考核————经营指标的考核由电脑部、财务部于每月2日打印出上一个月的经营状况报表,交给营运督导部。营运督导部根据电脑报表、财务报表将各门店排序分析上月各门店经营状况。日常管理考核——运营督导部根据平时每周周二及每月一五日的门店巡查进行质量控制部价格、质量专员,企划部促销组主管及其他相关部门的同事,均需要把相应的日常管理考核表上交营运督导部。考核的评比与公布•营运督导部于每月5日评出上一月各门店对经营指标和日常管理目标的达成情况,上报营运总监批示•营运总监批示后于每月10日召开业务会议公布考核结果,重点表扬前3名门店•店长应在每月12日召开本店业务会议,公布考核结果,重点表扬奖励前3名的部门大组。•业绩突出的门店,公司将给予店长及门店相应奖励,店长应如法炮制,在门店内对部门大组进行相关评比与奖励。•各门店、门店各部门大组应不断调整,争取更好的成本控制,积极提升业绩,提高公司盈利。商品考核——什么是A类商品?A类商品在哪里?商品考核的标准——交叉比率商品考核的标准——库存天数商品考核的方法——A类计划表商品考核的方法——新品与旧品商品考核的方法——商品大类角色定位商品考核的方法——综合收益定位商品绩效考核与调整结论及注意事项单品管理与绩效考核——交叉比率示范:1、单品之间的比较:可口可乐35510月份的平均销售成本金额为20万元,平均库存成本金额为10万元,毛利率为5%;红豆牌内衣10月份的平均销售成本金额为8万元,平均库存成本金额为12万元,毛利率为22%;请比较可口可乐与红豆内衣对超市的贡献度。2、单品部门之间的比较:烟酒饮料部9月份的平均销售成本金额为200万元,平均库存成本金额为一五0万元,毛利率为8%;家居用品的部9月份的平均销售成本金额为120万元,平均库存成本金额为210万元,毛利率为19.5%;请比较这两个部门对超市的贡献度。3、门店之间的比较:1号门店第三季度的平均销售成本金额为一五00万元,平均库存成本金额为2000万元,毛利率为12.5%;2号门店第三季度的平均销售成本金额为1200万元,平均库存成本金额为1000万元,毛利率为10.5%;请比较这两个门店对公司的贡献度。练习:1、乐百氏纯净水550上月的销售成本金额为8.5万元,平均库存成本金额为4万元,毛利率为6%;苏泊尔佳节三件套上月的销售成本为1.2万元,平均库存成本为2万元,毛利率为25%;请运用交叉比率技术比较这两种商品对超市的贡献度。2、蔬果课6月份...

1、当您付费下载文档后,您只拥有了使用权限,并不意味着购买了版权,文档只能用于自身使用,不得用于其他商业用途(如 [转卖]进行直接盈利或[编辑后售卖]进行间接盈利)。
2、本站所有内容均由合作方或网友上传,本站不对文档的完整性、权威性及其观点立场正确性做任何保证或承诺!文档内容仅供研究参考,付费前请自行鉴别。
3、如文档内容存在违规,或者侵犯商业秘密、侵犯著作权等,请点击“违规举报”。

碎片内容

目标管理与绩效考核标准

您可能关注的文档

确认删除?
VIP
微信客服
  • 扫码咨询
会员Q群
  • 会员专属群点击这里加入QQ群
客服邮箱
回到顶部