电脑桌面
添加小米粒文库到电脑桌面
安装后可以在桌面快捷访问

第七章 幕墙的制作和安装施工-幕墙安装施工VIP免费

第七章 幕墙的制作和安装施工-幕墙安装施工_第1页
1/12
第七章 幕墙的制作和安装施工-幕墙安装施工_第2页
2/12
第七章 幕墙的制作和安装施工-幕墙安装施工_第3页
3/12
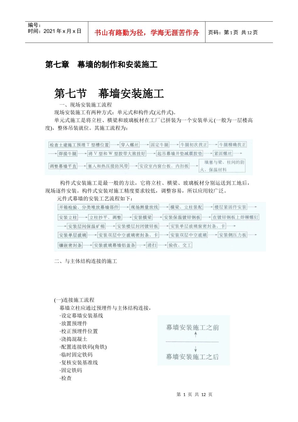
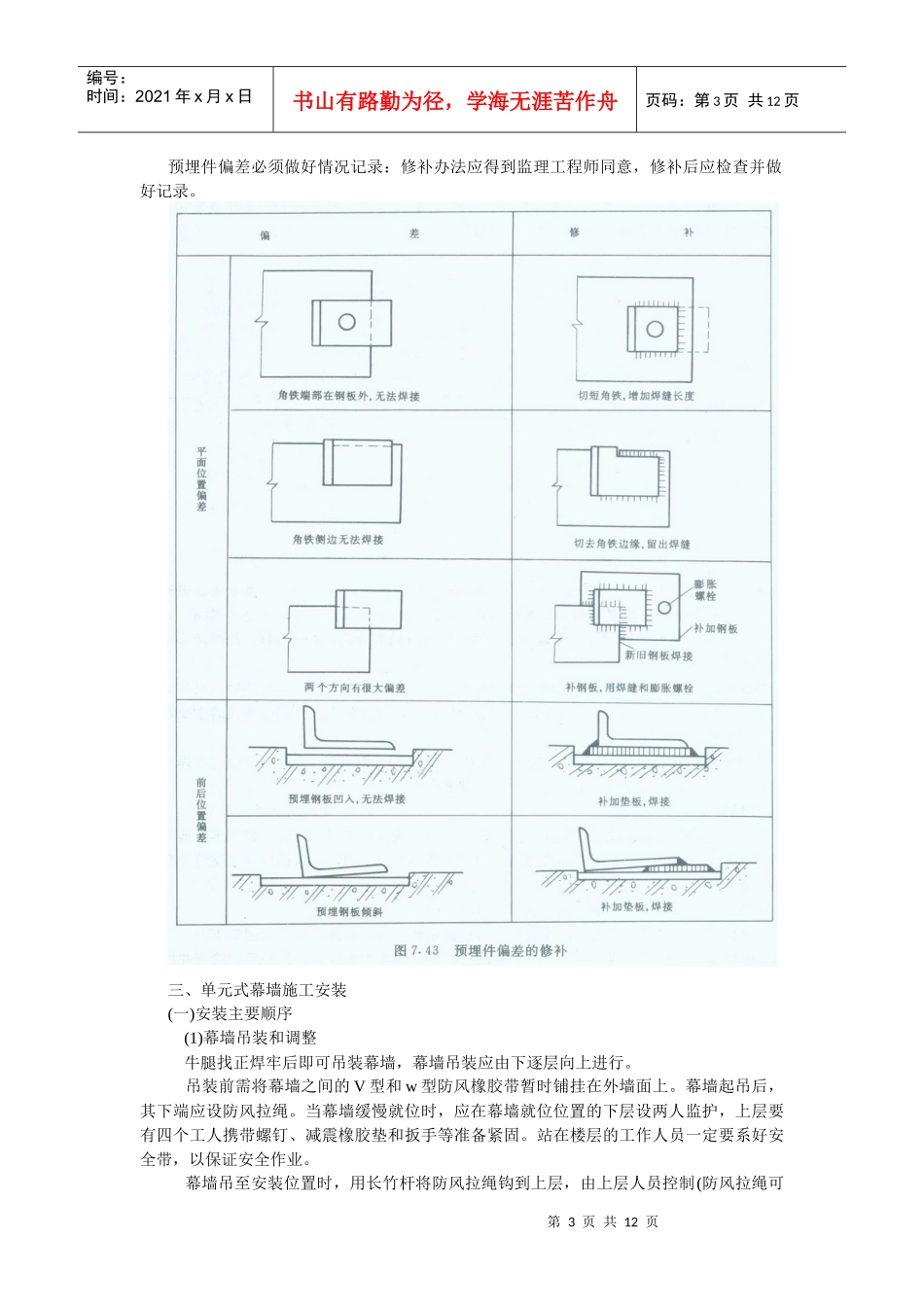
第1页共12页编号:时间:2021年x月x日书山有路勤为径,学海无涯苦作舟页码:第1页共12页第七章幕墙的制作和安装施工第七节幕墙安装施工一、现场安装施工流程现场安装施工有两种方式:单元式和构件式(元件式)。单元式施工是将立柱、横梁和玻璃板材在工厂已拼装为一个安装单元(一般为一层楼高度),整体吊装就位。其施工流程为:构件式安装施工是最一般的方法,它将立柱、横梁、玻璃板材分别运送到工地后,现场逐件安装。构件式安装对施工精度要求较低,调整容易,所以应用较广泛。元件式幕墙的安装工艺流程如下:二、与主体结构连接的施工(一)连接施工流程幕墙立柱应通过预埋件与主体结构连接,·设定幕墙安装基线·放置预埋件·校正预埋件位置·浇捣混凝土·配置连接铁码(角铁)·临时固定铁码·复核安装基准线·固定铁码·检查第2页共12页第1页共12页编号:时间:2021年x月x日书山有路勤为径,学海无涯苦作舟页码:第2页共12页·涂防锈涂料·修补(二)牛腿(角码)的安装在建筑物上固定幕墙,首先要安装好牛腿铁件。牛腿铁件应在土建结构施工时按设计要求将固定牛腿的T型槽或预埋件预埋在每层楼板(梁、柱)的边缘或墙面上(图7.41),预埋位置一定要准确。用螺钉先穿人T型槽内,再将铁件初次就位,就位后进行精确找正。牛腿找正是幕墙施工中重要的一环,它的准确与否将直接影响幕墙安装质量。按建筑物轴线确定距牛腿外表面的尺寸,用经纬仪测量平直,误差控制在±1mm之内。水平轴线确定后即可用水平仪抄平牛腿标高,找正时标尺下端放置在牛腿减震橡胶块平面上,误差控制在±1mm之内。同一层牛腿与牛腿的间距用钢尺测量,误差控制在±1mm之内。每层牛腿测量要“三个方向”同时进行,即:外表面定位(z轴方向)、水平高度定位(y轴方向)和牛腿间距定位(z轴方向),见图7.42。图7.41牛腿预埋示意图图7.42牛腿三维测量定位示意图水平找正时可用1~4mm×40mm×300mm的镀锌钢板条垫在牛腿与混凝土表面进行调平。当牛腿初步就位时要将两个螺丝稍加紧固,待一层全部找正后再将其完全紧固,并将牛腿与T型槽接触部分焊接。牛腿各零件问也要进行局部焊接,防止位移。凡焊接部位均应补刷防锈油漆。牛腿的找正和幕墙安装可以采取“四四找正法”进行,即当找正八层牛腿时,只吊装四层幕墙。切不可找正多少层牛腿随即安装多少层幕墙,这样就无法依据已找正的牛腿作为其它牛腿找正的基准了。如果采用常规预埋件(锚板为热镀锌平钢板,加锚筋),则牛腿(角码)可以先点焊在锚板上,临时固定。待准确校正位置后,再全部满焊。(三)预埋件偏差过大的修补在放置预埋件之前,应按幕墙安装基线校核预埋件的准确位置,然后用钉子牢固地将预埋钢板固定在模板上,并用铁丝将锚筋与构件主钢筋绑扎牢固,防止预埋件在浇筑混凝土时位置变动。拆模后,应尽早将预埋钢板表面的砂浆清除干净。预埋件位置偏差可为平面上位置偏差、前后偏差和倾斜。其修补办法见图7.43。第3页共12页第2页共12页编号:时间:2021年x月x日书山有路勤为径,学海无涯苦作舟页码:第3页共12页预埋件偏差必须做好情况记录:修补办法应得到监理工程师同意,修补后应检查并做好记录。三、单元式幕墙施工安装(一)安装主要顺序(1)幕墙吊装和调整牛腿找正焊牢后即可吊装幕墙,幕墙吊装应由下逐层向上进行。吊装前需将幕墙之间的V型和w型防风橡胶带暂时铺挂在外墙面上。幕墙起吊后,其下端应设防风拉绳。当幕墙缓慢就位时,应在幕墙就位位置的下层设两人监护,上层要有四个工人携带螺钉、减震橡胶垫和扳手等准备紧固。站在楼层的工作人员一定要系好安全带,以保证安全作业。幕墙吊至安装位置时,用长竹杆将防风拉绳钩到上层,由上层人员控制(防风拉绳可第4页共12页第3页共12页编号:时间:2021年x月x日书山有路勤为径,学海无涯苦作舟页码:第4页共12页用声8mm尼龙绳拴在幕墙上部)。此时,幕墙下端两块凹型轨道插人下层已安装好的幕墙上端的凸形轨道内,上层人员将螺钉通过牛腿孔穿人幕墙螺孔内,螺钉中间要垫好两块减震橡胶圆垫。幕墙上方的方管梁上焊接的两块定位块座落在牛腿悬挑出的长方形橡胶块上,用两个六角螺栓固定,见图7.44。图7.44幕墙安装就位示意图...

1、当您付费下载文档后,您只拥有了使用权限,并不意味着购买了版权,文档只能用于自身使用,不得用于其他商业用途(如 [转卖]进行直接盈利或[编辑后售卖]进行间接盈利)。
2、本站所有内容均由合作方或网友上传,本站不对文档的完整性、权威性及其观点立场正确性做任何保证或承诺!文档内容仅供研究参考,付费前请自行鉴别。
3、如文档内容存在违规,或者侵犯商业秘密、侵犯著作权等,请点击“违规举报”。

碎片内容

第七章 幕墙的制作和安装施工-幕墙安装施工

您可能关注的文档

确认删除?
VIP
微信客服
  • 扫码咨询
会员Q群
  • 会员专属群点击这里加入QQ群
客服邮箱
回到顶部