电脑桌面
添加小米粒文库到电脑桌面
安装后可以在桌面快捷访问

绵阳市实验中学教研组工作及管理条例(初稿)VIP免费

绵阳市实验中学教研组工作及管理条例(初稿)_第1页
1/6
绵阳市实验中学教研组工作及管理条例(初稿)_第2页
2/6
绵阳市实验中学教研组工作及管理条例(初稿)_第3页
3/6
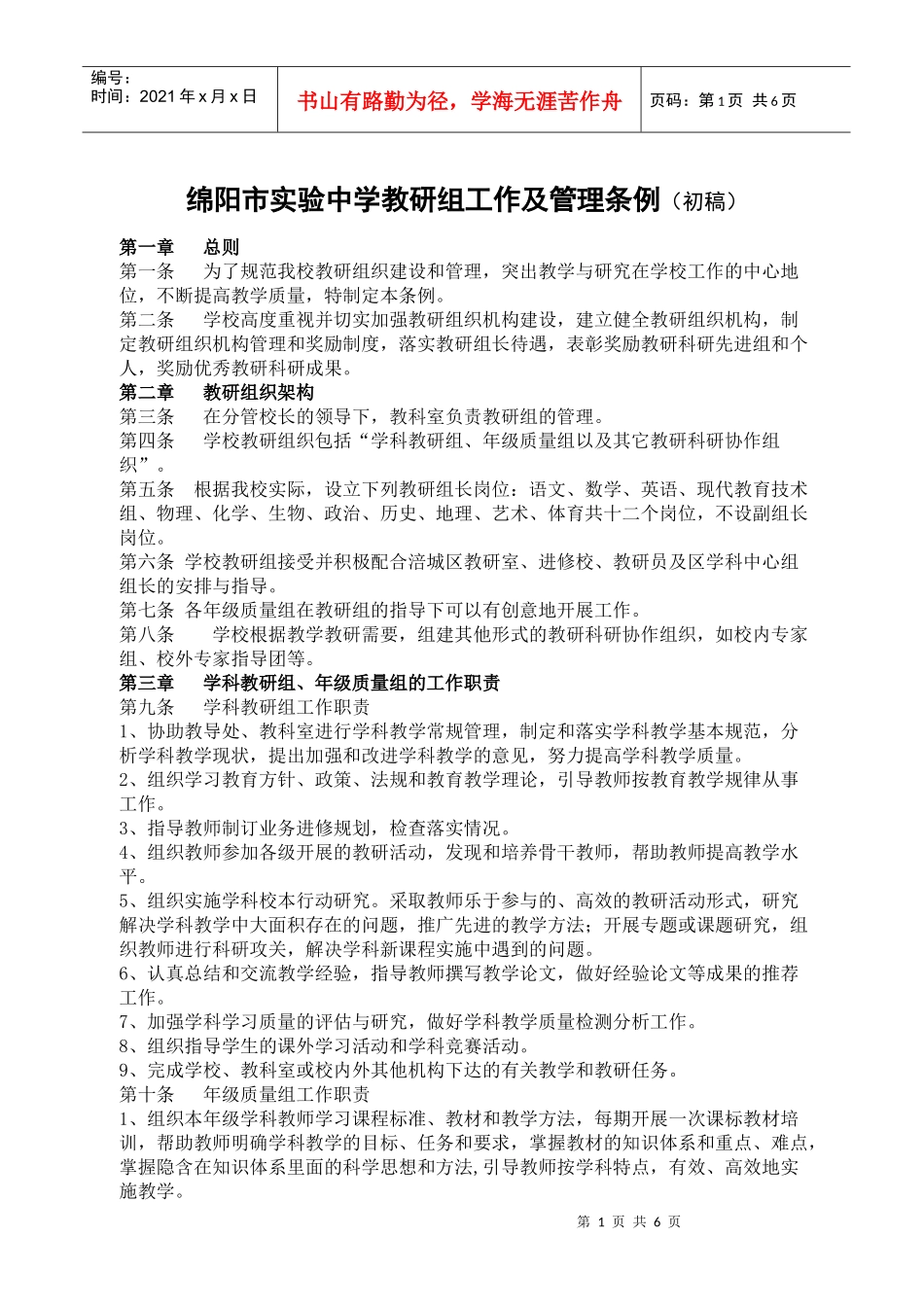
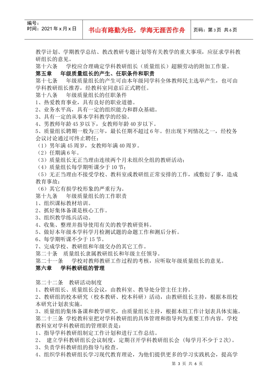
第1页共6页编号:时间:2021年x月x日书山有路勤为径,学海无涯苦作舟页码:第1页共6页绵阳市实验中学教研组工作及管理条例(初稿)第一章总则第一条为了规范我校教研组织建设和管理,突出教学与研究在学校工作的中心地位,不断提高教学质量,特制定本条例。第二条学校高度重视并切实加强教研组织机构建设,建立健全教研组织机构,制定教研组织机构管理和奖励制度,落实教研组长待遇,表彰奖励教研科研先进组和个人,奖励优秀教研科研成果。第二章教研组织架构第三条在分管校长的领导下,教科室负责教研组的管理。第四条学校教研组织包括“学科教研组、年级质量组以及其它教研科研协作组织”。第五条根据我校实际,设立下列教研组长岗位:语文、数学、英语、现代教育技术组、物理、化学、生物、政治、历史、地理、艺术、体育共十二个岗位,不设副组长岗位。第六条学校教研组接受并积极配合涪城区教研室、进修校、教研员及区学科中心组组长的安排与指导。第七条各年级质量组在教研组的指导下可以有创意地开展工作。第八条学校根据教学教研需要,组建其他形式的教研科研协作组织,如校内专家组、校外专家指导团等。第三章学科教研组、年级质量组的工作职责第九条学科教研组工作职责1、协助教导处、教科室进行学科教学常规管理,制定和落实学科教学基本规范,分析学科教学现状,提出加强和改进学科教学的意见,努力提高学科教学质量。2、组织学习教育方针、政策、法规和教育教学理论,引导教师按教育教学规律从事工作。3、指导教师制订业务进修规划,检查落实情况。4、组织教师参加各级开展的教研活动,发现和培养骨干教师,帮助教师提高教学水平。5、组织实施学科校本行动研究。采取教师乐于参与的、高效的教研活动形式,研究解决学科教学中大面积存在的问题,推广先进的教学方法;开展专题或课题研究,组织教师进行科研攻关,解决学科新课程实施中遇到的问题。6、认真总结和交流教学经验,指导教师撰写教学论文,做好经验论文等成果的推荐工作。7、加强学科学习质量的评估与研究,做好学科教学质量检测分析工作。8、组织指导学生的课外学习活动和学科竞赛活动。9、完成学校、教科室或校内外其他机构下达的有关教学和教研任务。第十条年级质量组工作职责1、组织本年级学科教师学习课程标准、教材和教学方法,每期开展一次课标教材培训,帮助教师明确学科教学的目标、任务和要求,掌握教材的知识体系和重点、难点,掌握隐含在知识体系里面的科学思想和方法,引导教师按学科特点,有效、高效地实施教学。第2页共6页第1页共6页编号:时间:2021年x月x日书山有路勤为径,学海无涯苦作舟页码:第2页共6页2、在教师认真钻研教材的基础上,组织年级集体备课。年级集体备课按单元(章节)进行。每次集体备课做到四定:定时间、定内容、定形式、定中心发言人。3、组织教师开展教学练兵活动。要不断改进教学练兵方式,充分发挥教学练兵对教师业务水平提高的功效。第四章学科教研组长的产生、任职条件和职责第十一条学科教研组长可由该学科全体教师民主选举产生,也可由学校教科室推荐,经校长同意后正式聘任或任命。第十二条学科教研组长的任职条件1、热爱教育事业,具有良好的职业道德。2、业务水平高,具有丰富的从事本学科教学的经验。3、具有较强的组织能力和广泛的群众基础,在本组有一定的声望4、具有中级以上专业技术职称,年龄50岁以下。(女教师年龄45岁以下)。5、学科教研组长原则上从该学科年级质量组长中产生。(特别优秀的教师可除外)6、学科教研组长任期一般为三年,最长任期不超过6年。但出现下列情况之一,经校务会议讨论通过可终止聘任:7、身体健康。(1)年满50周岁。(2)任期满6年。(3)该学科教研组长无正当理由连续两个月未组织全组的教研活动;(4)教研组长每学期听课少于10节的;(5)无正当理由不接受学校正常安排的教研组工作任务,或敷衍了事,造成教育事故;(6)其它有损学校形象的严重行为。(7)因身体原因不能胜任工作。第十三条学科教研组长的职责1、组织制订学科教研组工作计划。学科教研组长应根据学校要求结合学科实际,拟订学科教研组学期工作计划。工...

1、当您付费下载文档后,您只拥有了使用权限,并不意味着购买了版权,文档只能用于自身使用,不得用于其他商业用途(如 [转卖]进行直接盈利或[编辑后售卖]进行间接盈利)。
2、本站所有内容均由合作方或网友上传,本站不对文档的完整性、权威性及其观点立场正确性做任何保证或承诺!文档内容仅供研究参考,付费前请自行鉴别。
3、如文档内容存在违规,或者侵犯商业秘密、侵犯著作权等,请点击“违规举报”。

碎片内容

绵阳市实验中学教研组工作及管理条例(初稿)

确认删除?
VIP
微信客服
  • 扫码咨询
会员Q群
  • 会员专属群点击这里加入QQ群
客服邮箱
回到顶部