电脑桌面
添加小米粒文库到电脑桌面
安装后可以在桌面快捷访问

初中物理电学知识点总结全面VIP免费

初中物理电学知识点总结全面_第1页
1/10
初中物理电学知识点总结全面_第2页
2/10
初中物理电学知识点总结全面_第3页
3/10
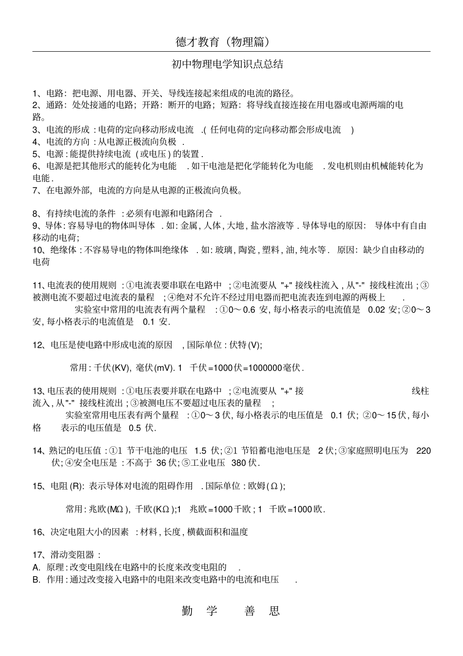
德才教育(物理篇)勤学善思初中物理电学知识点总结1、电路:把电源、用电器、开关、导线连接起来组成的电流的路径。2、通路:处处接通的电路;开路:断开的电路;短路:将导线直接连接在用电器或电源两端的电路。3、电流的形成:电荷的定向移动形成电流.(任何电荷的定向移动都会形成电流)4、电流的方向:从电源正极流向负极.5、电源:能提供持续电流(或电压)的装置.6、电源是把其他形式的能转化为电能.如干电池是把化学能转化为电能.发电机则由机械能转化为电能.7、在电源外部,电流的方向是从电源的正极流向负极。8、有持续电流的条件:必须有电源和电路闭合.9、导体:容易导电的物体叫导体.如:金属,人体,大地,盐水溶液等.导体导电的原因:导体中有自由移动的电荷;10、绝缘体:不容易导电的物体叫绝缘体.如:玻璃,陶瓷,塑料,油,纯水等.原因:缺少自由移动的电荷11、电流表的使用规则:①电流表要串联在电路中;②电流要从"+"接线柱流入,从"-"接线柱流出;③被测电流不要超过电流表的量程;④绝对不允许不经过用电器而把电流表连到电源的两极上.实验室中常用的电流表有两个量程:①0~0.6安,每小格表示的电流值是0.02安;②0~3安,每小格表示的电流值是0.1安.12、电压是使电路中形成电流的原因,国际单位:伏特(V);常用:千伏(KV),毫伏(mV).1千伏=1000伏=1000000毫伏.13、电压表的使用规则:①电压表要并联在电路中;②电流要从"+"接线柱流入,从"-"接线柱流出;③被测电压不要超过电压表的量程;实验室常用电压表有两个量程:①0~3伏,每小格表示的电压值是0.1伏;②0~15伏,每小格表示的电压值是0.5伏.14、熟记的电压值:①1节干电池的电压1.5伏;②1节铅蓄电池电压是2伏;③家庭照明电压为220伏;④安全电压是:不高于36伏;⑤工业电压380伏.15、电阻(R):表示导体对电流的阻碍作用.国际单位:欧姆(Ω);常用:兆欧(MΩ),千欧(KΩ);1兆欧=1000千欧;1千欧=1000欧.16、决定电阻大小的因素:材料,长度,横截面积和温度17、滑动变阻器:A.原理:改变电阻线在电路中的长度来改变电阻的.B.作用:通过改变接入电路中的电阻来改变电路中的电流和电压.德才教育(物理篇)勤学善思C.正确使用:a,应串联在电路中使用;b,接线要"一上一下";c,闭合开关前应把阻值调至最大的地方.18、欧姆定律:导体中的电流,跟导体两端的电压成正比,跟导体的电阻成反比.公式:I=U/R.公式中单位:I→安(A);U→伏(V);R→欧(Ω).19、电功的单位:焦耳,简称焦,符号J;日常生活中常用千瓦时为电功的单位,俗称“度”符号kw.h1度=1kw.h=1000w×3600s=3.6×106J20.电能表是测量一段时间内消耗的电能多少的仪器。A、“220V”是指这个电能表应该在220V的电路中使用;B、“10(20)A”指这个电能表长时间工作允许通过的最大电流为10安,在短时间内最大电流不超过20安;C、“50Hz”指这个电能表在50赫兹的交流电路中使用;D、“600revs/KWh”指这个电能表的每消耗一千瓦时的电能,转盘转过600转。21.电功公式:W=Pt=UIt(式中单位W→焦(J);U→伏(V);I→安(A);t→秒).22、电功率(P):表示电流做功的快慢的物理量.国际单位:瓦特(W);常用:千瓦(KW)公式:P=W/t=UI23.额定电压(U0):用电器正常工作的电压.额定功率(P0):用电器在额定电压下的功率.实际电压(U):实际加在用电器两端的电压.实际功率(P):用电器在实际电压下的功率.当U>U0时,则P>P0;灯很亮,易烧坏.当U

1、当您付费下载文档后,您只拥有了使用权限,并不意味着购买了版权,文档只能用于自身使用,不得用于其他商业用途(如 [转卖]进行直接盈利或[编辑后售卖]进行间接盈利)。
2、本站所有内容均由合作方或网友上传,本站不对文档的完整性、权威性及其观点立场正确性做任何保证或承诺!文档内容仅供研究参考,付费前请自行鉴别。
3、如文档内容存在违规,或者侵犯商业秘密、侵犯著作权等,请点击“违规举报”。

碎片内容

初中物理电学知识点总结全面

确认删除?
微信客服
  • 扫码咨询
会员Q群
  • 会员专属群点击这里加入QQ群