电脑桌面
添加小米粒文库到电脑桌面
安装后可以在桌面快捷访问

《内环境稳态的重要性》的教学设计VIP免费

《内环境稳态的重要性》的教学设计_第1页
1/6
《内环境稳态的重要性》的教学设计_第2页
2/6
《内环境稳态的重要性》的教学设计_第3页
3/6
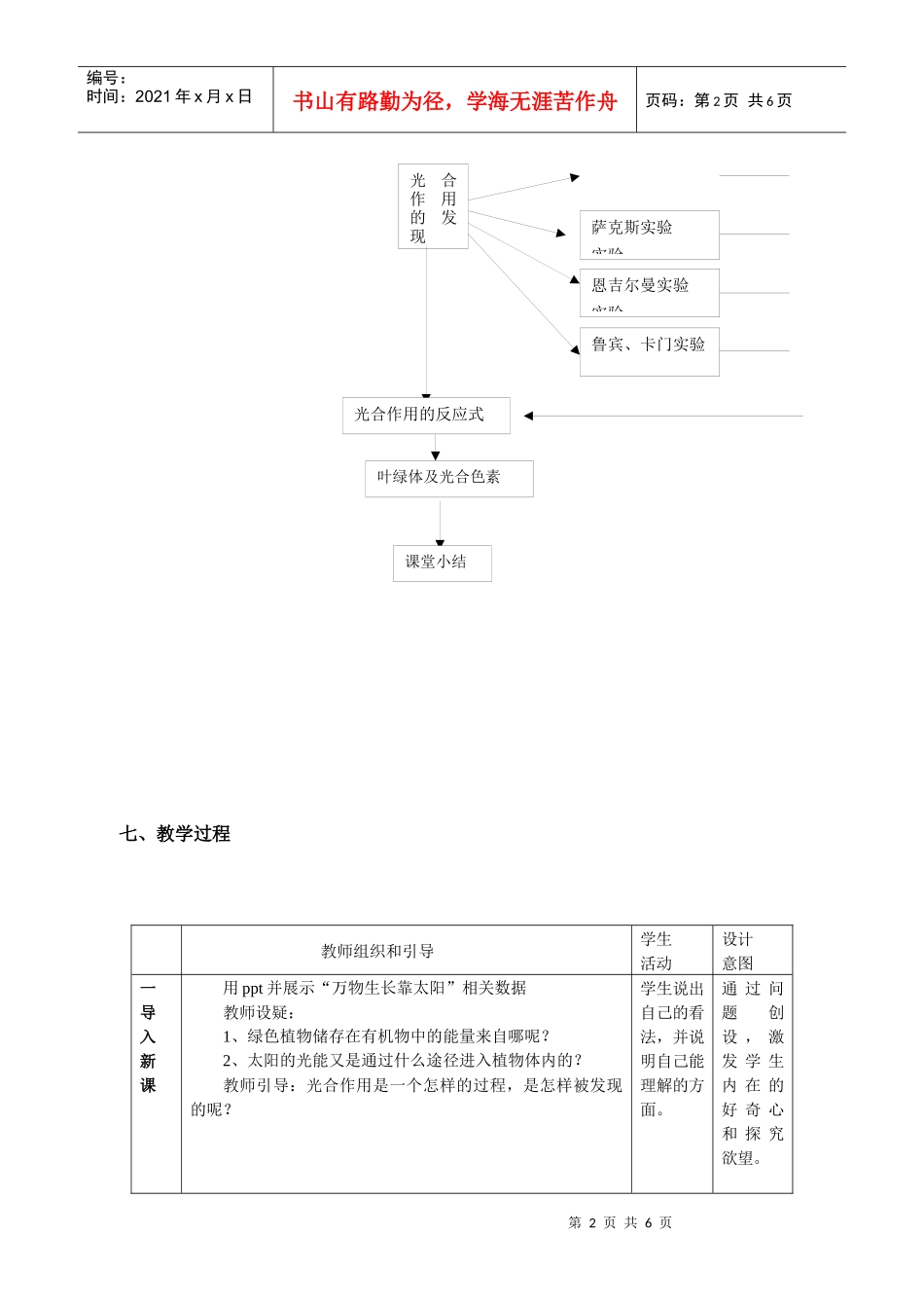
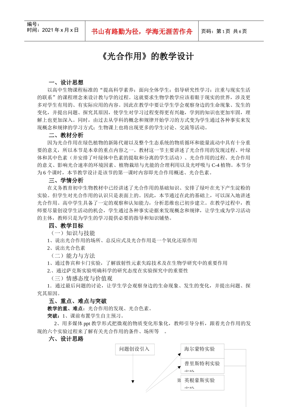
第1页共6页编号:时间:2021年x月x日书山有路勤为径,学海无涯苦作舟页码:第1页共6页《光合作用》的教学设计一、设计思想以高中生物课程标准的“提高科学素养;面向全体学生;倡导研究性学习;注重与现实生活的联系”的课程理念来设计教与学的过程。这就要求生物学教学应该着眼于现实的世界,涉及更多对学生有用的、有实际应用的内容。因此在教学中要让学生学会观察身边的生命现象、发生的变化,并提出问题、探究其原因,使学生对学习过程变得更有兴趣,学到的知识也更加牢固,理解上也更加深入。同时,由过去从学科的概念和规律开始学习的方式变为学生通过各种事实来发现概念和规律的学习方式;生物课上也将出现更多的学生讨论、交流等活动。二、教材分析因为光合作用在绿色植物的新陈代谢以及整个生态系统的物质循环和能量流动中具有十分重要的意义,所以本节是本章的重点内容之一。教材这一节主要讲述了光合作用的发现过程、叶绿体和其中色素(并安排了叶绿体中色素的提取和分离的学生活动)、光合作用的过程、光合作用的意义、影响光合速率的环境因素、植物栽培与光能的合理利用以及光呼吸与C-4植物。本节分为6个课时,本节教学设计是该节的第一课时内容即光合作用概述、光合色素。三、学情分析在义务教育初中生物教材中已经讲述了光合作用的基础知识、安排了绿叶在光下产生淀粉的实验。但学生对光合作用的认识只是表面上的。因此,本节通过在此的基础上,可以深入地讲述光合作用。高中学生具备了一定的观察和认知能力,分析思维也已初步建立。在教学过程中,教师要尽量创设学生活动的机会,学生通过各种事实论据来发现概念和规律,让学生成为学习活动的主体,教师只是为学生的学习提供必要的指导和知识铺垫。四、教学目标(一)知识与技能1、说出光合作用的场所、总反应式及光合作用是一个氧化还原作用2、说出光合色素(二)能力与方法1、通过鲁宾和卡门实验,了解放射性元素失踪技术及在生物学研究中的重要作用2.、通过萨克斯实验明确科学的研究态度在实验探究中的重要性(三)情感态度与价值观1.通过最后问题的讨论,让学生学会观察身边的生命现象、发生的变化,并提出问题、探究其原因。五、重点、难点与突破教学的重、难点:光合作用的发现、光合色素。突破:1、课前布置学生自主预习。2、用多媒体ppt教学形式把微观的物质变化形象化,教师引导分析,跟着光合作用的发现的六个实验过程来了解有关光合作用的条件、场所等。六、设计思路问题创设引入海尔蒙特实验英根豪斯实验实验普里斯特利实验实验第2页共6页第1页共6页叶绿体及光合色素课堂小结编号:时间:2021年x月x日书山有路勤为径,学海无涯苦作舟页码:第2页共6页七、教学过程教师组织和引导学生活动设计意图一导入新课用ppt并展示“万物生长靠太阳”相关数据教师设疑:1、绿色植物储存在有机物中的能量来自哪呢?2、太阳的光能又是通过什么途径进入植物体内的?教师引导:光合作用是一个怎样的过程,是怎样被发现的呢?学生说出自己的看法,并说明自己能理解的方面。通过问题创设,激发学生内在的好奇心和探究欲望。光合作用的发现萨克斯实验实验鲁宾、卡门实验恩吉尔曼实验实验光合作用的反应式第3页共6页第2页共6页编号:时间:2021年x月x日书山有路勤为径,学海无涯苦作舟页码:第3页共6页二新课活动1、光合作用的发现及反应式教师通过六个实验来说明光合作用的发现的过程,通过发现过程来了解光合作用的条件、场所、原料、产物等问题。实验一:17世纪比利时海尔蒙特柳苗栽培实验教师设疑:1、为什么要称量干泥土的重量?2、为什么要在泥土上盖个东西?3、由本实验得出什么结论?学生提问不懂之处。并解答老师提出的问题通过这些问题培养学生科学、严谨的实验态度。实验二:普利斯特利实验通过比较蜡烛在没有植物的玻璃罩中熄灭和蜡烛在有植物的玻璃罩中燃烧;比较比较老鼠在没有植物的玻璃罩中死亡和老鼠在有植物的玻璃罩中生存的两个对比实验可以得出什么结论?实验三:英根豪斯实验通过比较老鼠在有植物的玻璃罩在黑暗中死亡和老鼠在有植物的玻璃罩在光照中生存可以得出什么结论?实验四:萨克斯实验教师质...

1、当您付费下载文档后,您只拥有了使用权限,并不意味着购买了版权,文档只能用于自身使用,不得用于其他商业用途(如 [转卖]进行直接盈利或[编辑后售卖]进行间接盈利)。
2、本站所有内容均由合作方或网友上传,本站不对文档的完整性、权威性及其观点立场正确性做任何保证或承诺!文档内容仅供研究参考,付费前请自行鉴别。
3、如文档内容存在违规,或者侵犯商业秘密、侵犯著作权等,请点击“违规举报”。

碎片内容

《内环境稳态的重要性》的教学设计

确认删除?
VIP
微信客服
  • 扫码咨询
会员Q群
  • 会员专属群点击这里加入QQ群
客服邮箱
回到顶部