电脑桌面
添加小米粒文库到电脑桌面
安装后可以在桌面快捷访问

课本中一些化学反应的现象VIP免费

课本中一些化学反应的现象_第1页
1/3
课本中一些化学反应的现象_第2页
2/3
课本中一些化学反应的现象_第3页
3/3
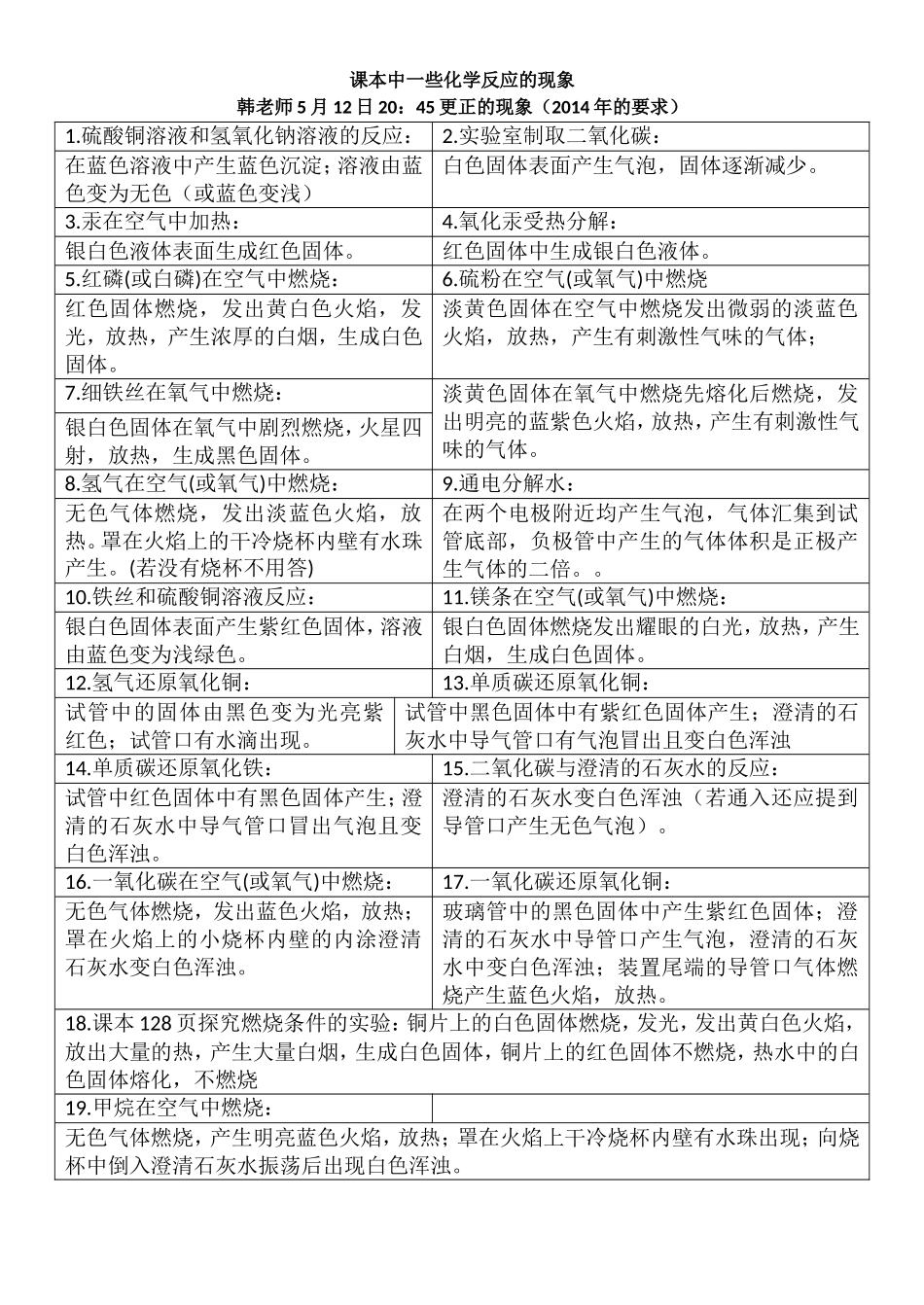
课本中一些化学反应的现象韩老师5月12日20:45更正的现象(2014年的要求)1.硫酸铜溶液和氢氧化钠溶液的反应:2.实验室制取二氧化碳:在蓝色溶液中产生蓝色沉淀;溶液由蓝色变为无色(或蓝色变浅)白色固体表面产生气泡,固体逐渐减少。3.汞在空气中加热:4.氧化汞受热分解:银白色液体表面生成红色固体。红色固体中生成银白色液体。5.红磷(或白磷)在空气中燃烧:6.硫粉在空气(或氧气)中燃烧红色固体燃烧,发出黄白色火焰,发光,放热,产生浓厚的白烟,生成白色固体。淡黄色固体在空气中燃烧发出微弱的淡蓝色火焰,放热,产生有刺激性气味的气体;7.细铁丝在氧气中燃烧:淡黄色固体在氧气中燃烧先熔化后燃烧,发出明亮的蓝紫色火焰,放热,产生有刺激性气味的气体。银白色固体在氧气中剧烈燃烧,火星四射,放热,生成黑色固体。8.氢气在空气(或氧气)中燃烧:9.通电分解水:无色气体燃烧,发出淡蓝色火焰,放热。罩在火焰上的干冷烧杯内壁有水珠产生。(若没有烧杯不用答)在两个电极附近均产生气泡,气体汇集到试管底部,负极管中产生的气体体积是正极产生气体的二倍。。10.铁丝和硫酸铜溶液反应:11.镁条在空气(或氧气)中燃烧:银白色固体表面产生紫红色固体,溶液由蓝色变为浅绿色。银白色固体燃烧发出耀眼的白光,放热,产生白烟,生成白色固体。12.氢气还原氧化铜:13.单质碳还原氧化铜:试管中的固体由黑色变为光亮紫红色;试管口有水滴出现。试管中黑色固体中有紫红色固体产生;澄清的石灰水中导气管口有气泡冒出且变白色浑浊14.单质碳还原氧化铁:15.二氧化碳与澄清的石灰水的反应:试管中红色固体中有黑色固体产生;澄清的石灰水中导气管口冒出气泡且变白色浑浊。澄清的石灰水变白色浑浊(若通入还应提到导管口产生无色气泡)。16.一氧化碳在空气(或氧气)中燃烧:17.一氧化碳还原氧化铜:无色气体燃烧,发出蓝色火焰,放热;罩在火焰上的小烧杯内壁的内涂澄清石灰水变白色浑浊。玻璃管中的黑色固体中产生紫红色固体;澄清的石灰水中导管口产生气泡,澄清的石灰水中变白色浑浊;装置尾端的导管口气体燃烧产生蓝色火焰,放热。18.课本128页探究燃烧条件的实验:铜片上的白色固体燃烧,发光,发出黄白色火焰,放出大量的热,产生大量白烟,生成白色固体,铜片上的红色固体不燃烧,热水中的白色固体熔化,不燃烧19.甲烷在空气中燃烧:无色气体燃烧,产生明亮蓝色火焰,放热;罩在火焰上干冷烧杯内壁有水珠出现;向烧杯中倒入澄清石灰水振荡后出现白色浑浊。20.氧化钙与水的反应:21.镁条与稀硫酸(或稀盐酸)的反应:白色块状固体变成白色粉末状固体,水汽化,上方有白雾,放出大量热,(水较多时水沸腾形成白色浆液)银白色固体表面产生气泡;固体逐渐减少或消失;放热。22.锌粒与稀硫酸(或稀盐酸)的反应:23.铁与稀硫酸(或稀盐酸)的反应:银白色固体表面产生气泡;固体逐渐减少或消失;放热。银白色(铁粉是黑色)固体表面产生气泡;固体逐渐减少或消失;放热;溶液由无色变为浅绿色。24.铝丝和硫酸铜溶液的反应:25.铜丝和硝酸银溶液的反应:银白色固体表面产生紫红色固体;溶液由蓝色变为无色(或蓝色变浅铝丝不足)。紫红色固体表面开始有黑色固体析出,过一会变为灰白色;溶液由无色变为蓝色。26.一氧化碳还原氧化铁(高炉炼铁):玻璃管中的红色固体中产生黑色固体;澄清的石灰水中导管口产生气泡冒出,澄清的石灰水变白色浑浊;装置尾端的导管口气体燃烧产生蓝色火焰,放热。27.课本18页铁钉锈蚀条件的探究:第一支试管中银白色铁钉表面生成了一层红色的固体,且在水面附近红色固体最多;第二只试管中的银白色铁钉表面没有明显的锈斑;第三只试管中的银白色铁钉仍光亮完好。28.稀盐酸(或稀硫酸)除铁锈:29.稀盐酸(或稀硫酸)和氧化铜的反应:红褐色固体逐渐减少至消失,溶液由无色变为黄色。黑色固体逐渐减少或消失,溶液由无色变为蓝色。30.盐酸(或稀硫酸)和氢氧化镁的反应:白色固体逐渐减少或消失。31.盐酸和硝酸银溶液反应:溶液中产生白色沉淀。32.稀硫酸和氯化钡溶液反应:溶液中产生白色沉淀。34.氯化镁溶液和氢氧化钠溶液的反应:溶液中产生白色沉淀。33...

1、当您付费下载文档后,您只拥有了使用权限,并不意味着购买了版权,文档只能用于自身使用,不得用于其他商业用途(如 [转卖]进行直接盈利或[编辑后售卖]进行间接盈利)。
2、本站所有内容均由合作方或网友上传,本站不对文档的完整性、权威性及其观点立场正确性做任何保证或承诺!文档内容仅供研究参考,付费前请自行鉴别。
3、如文档内容存在违规,或者侵犯商业秘密、侵犯著作权等,请点击“违规举报”。

碎片内容

课本中一些化学反应的现象

您可能关注的文档

精华资料店+ 关注
实名认证
内容提供者

大量教育教学资料

确认删除?
VIP
微信客服
  • 扫码咨询
会员Q群
  • 会员专属群点击这里加入QQ群
客服邮箱
回到顶部