电脑桌面
添加小米粒文库到电脑桌面
安装后可以在桌面快捷访问

中等职业学校市场营销专业课程教学设计方案VIP免费

中等职业学校市场营销专业课程教学设计方案_第1页
1/32
中等职业学校市场营销专业课程教学设计方案_第2页
2/32
中等职业学校市场营销专业课程教学设计方案_第3页
3/32
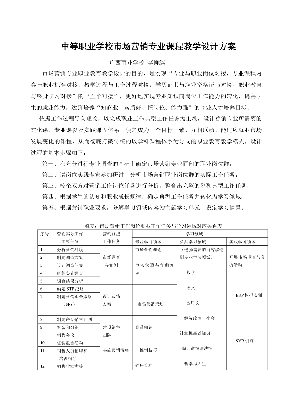
中等职业学校市场营销专业课程教学设计方案广西商业学校李柳缤市场营销专业职业教育教学设计的目的,是实现“专业与职业岗位对接,专业课程内容与职业标准对接,教学过程与工作过程对接,学历证书与职业资格证书对接,职业教育与终身学习对接”的“五个对接”,更好地实现专业知识向岗位工作能力的转化,提高学生的就业能力;达到培养“知商业、素质好、懂岗位、能力强”的商业人才培养目标。依据工作过程导向理论,以完成职业工作典型工作任务为主线,设计营销专业所需要的文化课、专业课以及实践课程体系,使之成为一个目标一致、互相联动、能适应就业市场发展变化的课程,从而彻底打破传统的以学科课程体系为导向的职业教育教学模式。设计过程的基本步骤如下:第一、在充分进行专业调查的基础上确定市场营销专业面向的职业岗位群;第二、请岗位实践专家参加研讨,分析市场营销职业岗位群的实际工作任务;第三、校企双方对营销工作岗位任务进行分析,整合出完整的系列典型工作任务;第四、根据学生的认知和职业成长规律,确定典型工作任务并转化为学习领域;第五、根据营销职业要求,分解学习领域内容为主题学习单元,设定学习情景。图表:市场营销工作岗位典型工作任务与学习领域对应关系表序号营销实际工作主要任务营销典型工作任务学习领域专业学习领域公共学习领域实践学习领域1分析营销环境市场调查与预测市场营销理论市场调查与预测知识(选择需要的内容渗透到专业学习领域)数学语文应用文经济政治与社会计算机基础知识职业道德与法律哲学与人生开展市场调查与分析活动ERP模拟实训SYB训练2制定调查方案3设计调查问卷4组织实施调查5调查结果分析6确定STP战略设计营销方案市场营销策划7制定营销组合策略(6PS)8制定产品销售计划建设销售团队实施营销策略商品知识推销技巧销售管理9筹备和组织销售会议10促销组合活动11销售人员招聘和培训指导12销售业绩考核职业生涯规划商务外语商务模拟综合实训顶岗实习毕业设计(论文)13渠道设计与开发渠道开发与维护营销渠道管理14渠道冲突解决15窜货预防与管理16商务接洽与谈判商务谈判与合同签订商务谈判17合同的签订与技巧18顾客心理分析客户沟通与服务消费心理学服务营销19大客户管理20处理客户反馈意见和建议21销售预算钱票管理进销存管理会计基础进销存管理一、文化基础课程:文化基础课程分文化课与德育课两个部分,这是国家规定的必修课程。1.文化课:应用文写作、应用数学、商务英语、计算机应用基础、体育和安全教育等;2.德育课:心理健康、职业生涯规划、职业道德与法律、经济政治与社会、哲学与人生。文化基础课程的教学内容要有所选择,选择的原则应是贴近专业、围绕专业、服务专业。目的在于使学生通过学习掌握必要的文化知识,提高基本文化素养和心理素质,形成正确的人生观、价值观,养成良好的行为习惯,拥有职业理想,具备职业道德,为专业学习及职业生涯的持续发展打下良好基础。二、专业理论课程:1.专业基础课:市场营销学、会计基础知识、财税基础知识2.核心专业课:网络营销、企业经营管理知识、电子商务概论、中小企业进、销、存电子化管理、推销技巧实训与考证、消费心理学、营销策划,还有不同营销方向的选修课。学生在校两年的学习中,循序渐进地掌握专业理论基础知识,为专业技能实践、顶岗实习和就业打下坚实基础。三、实践课程:实践课程有课内模拟实践、课外拓展实训、顶岗实习、教学综合实训、毕业实习。实践课程设置以理论基础课程知识的运用为依据,依托企业的实际工作流程,通过实操训练,使学生熟悉营销工作的整个过程,理解工作岗位要求,以便实现由学生角色到企业员工角色的顺利转换,尽快达到企业的岗位工作要求并能取得良好的工作业绩。市场营销文化课、专业课、实践课课程体系具体设计如下:一、文化基础课程教学设计(一)教学目标设计文化课教学主要目的在于教授学生从业所需的基本文化知识和基础技能,培养学生良好的文化素质和职业素养,使学生具备可持续发展的能力。1.基本知识和基本技能方面(1)懂得基本的法律、经济和哲学理论知识,具有较好的逻辑思维能力;(2)具备基本的计算机...

1、当您付费下载文档后,您只拥有了使用权限,并不意味着购买了版权,文档只能用于自身使用,不得用于其他商业用途(如 [转卖]进行直接盈利或[编辑后售卖]进行间接盈利)。
2、本站所有内容均由合作方或网友上传,本站不对文档的完整性、权威性及其观点立场正确性做任何保证或承诺!文档内容仅供研究参考,付费前请自行鉴别。
3、如文档内容存在违规,或者侵犯商业秘密、侵犯著作权等,请点击“违规举报”。

碎片内容

中等职业学校市场营销专业课程教学设计方案

海纳百川+ 关注
实名认证
内容提供者

热爱教学事业,对互联网知识分享很感兴趣

确认删除?
VIP
微信客服
  • 扫码咨询
会员Q群
  • 会员专属群点击这里加入QQ群
客服邮箱
回到顶部