电脑桌面
添加小米粒文库到电脑桌面
安装后可以在桌面快捷访问

(江苏专版)高考生物一轮复习 第二单元 第2讲 DNA分子的结构、复制和基因的本质讲义(含解析)(必修2)-人教版高三必修2生物教案VIP免费

(江苏专版)高考生物一轮复习 第二单元 第2讲 DNA分子的结构、复制和基因的本质讲义(含解析)(必修2)-人教版高三必修2生物教案_第1页
1/19
(江苏专版)高考生物一轮复习 第二单元 第2讲 DNA分子的结构、复制和基因的本质讲义(含解析)(必修2)-人教版高三必修2生物教案_第2页
2/19
(江苏专版)高考生物一轮复习 第二单元 第2讲 DNA分子的结构、复制和基因的本质讲义(含解析)(必修2)-人教版高三必修2生物教案_第3页
3/19
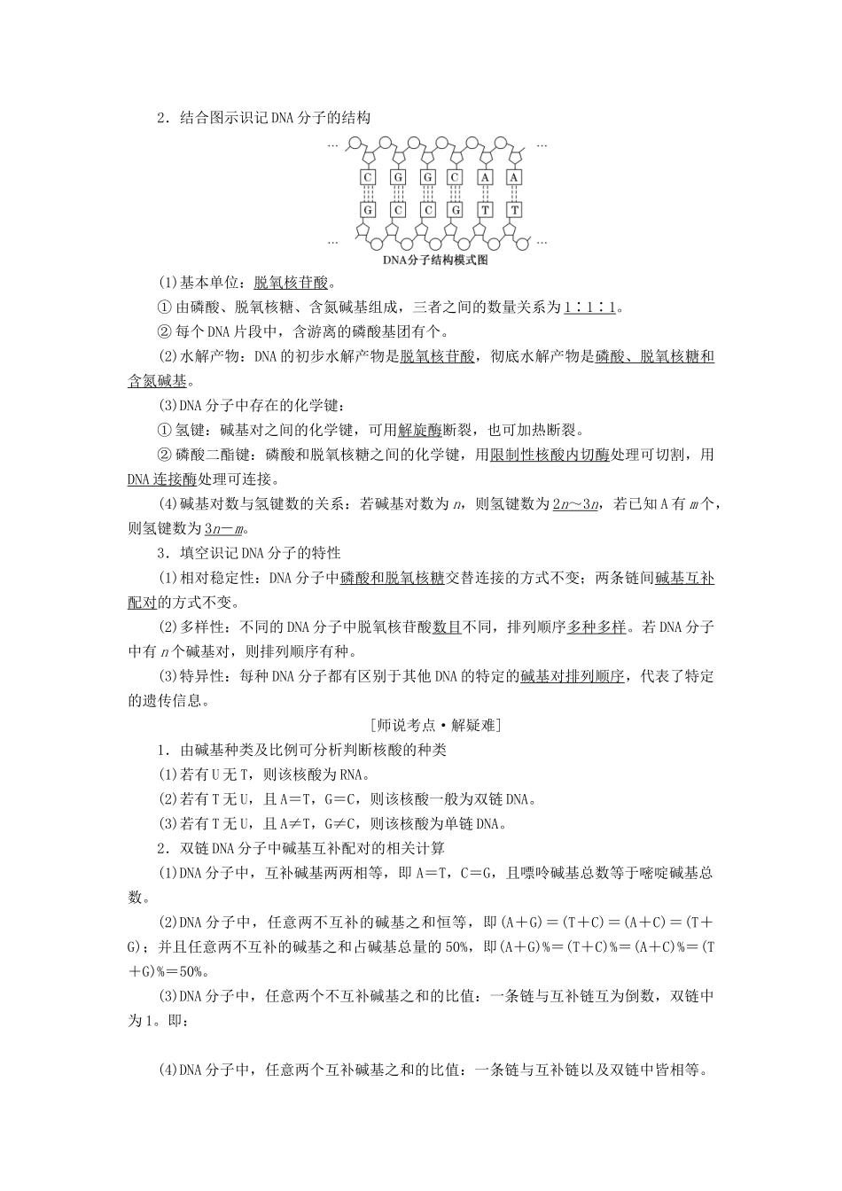
第2讲DNA分子的结构、复制和基因的本质[思维导图·成一统][巧学助记]DNA分子结构的“五、四、三、二、一”[基础速练·固根基]1.判断下列叙述的正误(1)双链DNA分子中一条链上的磷酸和核糖是通过氢键连接的(×)(2)DNA有氢键,RNA没有氢键(×)(3)双链DNA分子中嘌呤数等于嘧啶数(√)(4)沃森和克里克研究DNA分子的结构时,运用了构建物理模型的方法(√)(5)嘌呤碱基与嘧啶碱基的结合保证了DNA分子空间结构的相对稳定(√)(6)DNA分子中两条脱氧核苷酸链之间的碱基一定是通过氢键连接的(√)(7)分子大小相同、碱基含量相同的核酸分子所携带的遗传信息一定相同(×)(8)含有G、C碱基对比较多的DNA分子热稳定性较差(×)(9)磷酸与脱氧核糖交替连接构成DNA链的基本骨架(√)(10)富兰克林和威尔金斯对DNA双螺旋结构模型的建立也作出了巨大的贡献(√)2.结合图示识记DNA分子的结构(1)基本单位:脱氧核苷酸。①由磷酸、脱氧核糖、含氮碱基组成,三者之间的数量关系为1∶1∶1。②每个DNA片段中,含游离的磷酸基团有个。(2)水解产物:DNA的初步水解产物是脱氧核苷酸,彻底水解产物是磷酸、脱氧核糖和含氮碱基。(3)DNA分子中存在的化学键:①氢键:碱基对之间的化学键,可用解旋酶断裂,也可加热断裂。②磷酸二酯键:磷酸和脱氧核糖之间的化学键,用限制性核酸内切酶处理可切割,用DNA连接酶处理可连接。(4)碱基对数与氢键数的关系:若碱基对数为n,则氢键数为2n~3n,若已知A有m个,则氢键数为3n-m。3.填空识记DNA分子的特性(1)相对稳定性:DNA分子中磷酸和脱氧核糖交替连接的方式不变;两条链间碱基互补配对的方式不变。(2)多样性:不同的DNA分子中脱氧核苷酸数目不同,排列顺序多种多样。若DNA分子中有n个碱基对,则排列顺序有种。(3)特异性:每种DNA分子都有区别于其他DNA的特定的碱基对排列顺序,代表了特定的遗传信息。[师说考点·解疑难]1.由碱基种类及比例可分析判断核酸的种类(1)若有U无T,则该核酸为RNA。(2)若有T无U,且A=T,G=C,则该核酸一般为双链DNA。(3)若有T无U,且A≠T,G≠C,则该核酸为单链DNA。2.双链DNA分子中碱基互补配对的相关计算(1)DNA分子中,互补碱基两两相等,即A=T,C=G,且嘌呤碱基总数等于嘧啶碱基总数。(2)DNA分子中,任意两不互补的碱基之和恒等,即(A+G)=(T+C)=(A+C)=(T+G);并且任意两不互补的碱基之和占碱基总量的50%,即(A+G)%=(T+C)%=(A+C)%=(T+G)%=50%。(3)DNA分子中,任意两个不互补碱基之和的比值:一条链与互补链互为倒数,双链中为1。即:(4)DNA分子中,任意两个互补碱基之和的比值:一条链与互补链以及双链中皆相等。即:(5)不同DNA分子中其互补配对的碱基之和的比值一般不同,即(A+T)/(C+G)的比值不同。3.关于DNA分子的共性与特异性问题(1)共性:、、或在不同双链DNA分子中无特异性(均相同)。(2)特异性:在不同DNA中可不相同。(3)即使两个DNA分子中(A+T)与(G+C)的数量相同,其碱基对排列顺序也可能是不同的,只有同1个DNA分子复制得到的子代之间才会拥有种类、数量、排列顺序均相同的碱基对。[研透考情·备高考]考向一DNA分子的结构及特点1.(2016·上海高考)在DNA分子模型的搭建实验中,若仅用订书钉将脱氧核糖、磷酸、碱基连为一体并构建一个含10对碱基(A有6个)的DNA双链片段,那么使用的订书钉个数为()A.58B.78C.82D.88解析:选C构成一个脱氧核苷酸需要2个订书钉,20个脱氧核苷酸共需要40个;一条DNA单链需要9个订书钉连接,两条链共需要18个;双链间的氢键数共有10×2+4=24(个),所以构建该DNA片段共需要订书钉40+18+24=82(个)。2.如图表示生物体内核酸的基本组成单位——核苷酸的模式图,下列说法正确的是()A.DNA与RNA在核苷酸上的不同点是③B.如果要构成三磷酸腺苷,必须在②上加上2个磷酸基团C.人体内的③有5种,②有2种D.③在细胞核内共有4种解析:选CDNA与RNA在核苷酸上的不同点有两处:②五碳糖不同、③含氮碱基不同;要构成三磷酸腺苷必须在①上加上2个磷酸基团;③在细胞核内共有5种。3.下图示为DNA分子的片段,下列相关叙述正确的是()A.构成DNA分子的基本单位是⑦B.RNA聚合酶可以切断⑤C.复制...

1、当您付费下载文档后,您只拥有了使用权限,并不意味着购买了版权,文档只能用于自身使用,不得用于其他商业用途(如 [转卖]进行直接盈利或[编辑后售卖]进行间接盈利)。
2、本站所有内容均由合作方或网友上传,本站不对文档的完整性、权威性及其观点立场正确性做任何保证或承诺!文档内容仅供研究参考,付费前请自行鉴别。
3、如文档内容存在违规,或者侵犯商业秘密、侵犯著作权等,请点击“违规举报”。

碎片内容

(江苏专版)高考生物一轮复习 第二单元 第2讲 DNA分子的结构、复制和基因的本质讲义(含解析)(必修2)-人教版高三必修2生物教案

您可能关注的文档

;绿洲书城+ 关注
实名认证
内容提供者

从事历史教学,热爱教育,高度负责。

相关文档

确认删除?
VIP
微信客服
  • 扫码咨询
会员Q群
  • 会员专属群点击这里加入QQ群
客服邮箱
回到顶部