电脑桌面
添加小米粒文库到电脑桌面
安装后可以在桌面快捷访问

使用AutoCAD绘制化工工艺图技能培训和测试VIP免费

使用AutoCAD绘制化工工艺图技能培训和测试_第1页
1/3
使用AutoCAD绘制化工工艺图技能培训和测试_第2页
2/3
使用AutoCAD绘制化工工艺图技能培训和测试_第3页
3/3
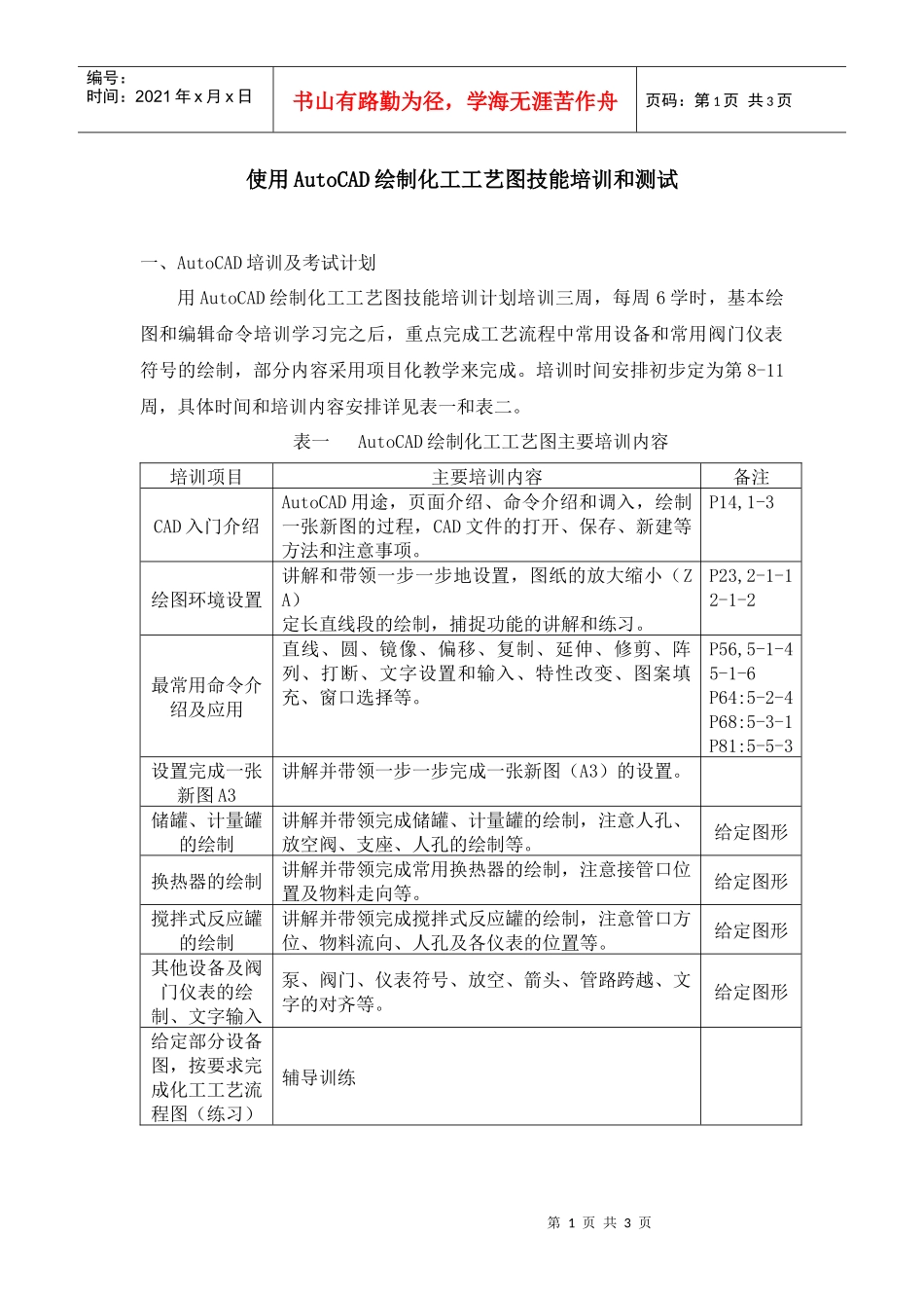
第1页共3页编号:时间:2021年x月x日书山有路勤为径,学海无涯苦作舟页码:第1页共3页使用AutoCAD绘制化工工艺图技能培训和测试一、AutoCAD培训及考试计划用AutoCAD绘制化工工艺图技能培训计划培训三周,每周6学时,基本绘图和编辑命令培训学习完之后,重点完成工艺流程中常用设备和常用阀门仪表符号的绘制,部分内容采用项目化教学来完成。培训时间安排初步定为第8-11周,具体时间和培训内容安排详见表一和表二。表一AutoCAD绘制化工工艺图主要培训内容培训项目主要培训内容备注CAD入门介绍AutoCAD用途,页面介绍、命令介绍和调入,绘制一张新图的过程,CAD文件的打开、保存、新建等方法和注意事项。P14,1-3绘图环境设置讲解和带领一步一步地设置,图纸的放大缩小(ZA)定长直线段的绘制,捕捉功能的讲解和练习。P23,2-1-12-1-2最常用命令介绍及应用直线、圆、镜像、偏移、复制、延伸、修剪、阵列、打断、文字设置和输入、特性改变、图案填充、窗口选择等。P56,5-1-45-1-6P64:5-2-4P68:5-3-1P81:5-5-3设置完成一张新图A3讲解并带领一步一步完成一张新图(A3)的设置。储罐、计量罐的绘制讲解并带领完成储罐、计量罐的绘制,注意人孔、放空阀、支座、人孔的绘制等。给定图形换热器的绘制讲解并带领完成常用换热器的绘制,注意接管口位置及物料走向等。给定图形搅拌式反应罐的绘制讲解并带领完成搅拌式反应罐的绘制,注意管口方位、物料流向、人孔及各仪表的位置等。给定图形其他设备及阀门仪表的绘制、文字输入泵、阀门、仪表符号、放空、箭头、管路跨越、文字的对齐等。给定图形给定部分设备图,按要求完成化工工艺流程图(练习)辅导训练第2页共3页第1页共3页编号:时间:2021年x月x日书山有路勤为径,学海无涯苦作舟页码:第2页共3页表二AutoCAD绘制化工工艺图培训及考核计划表计划培训时间(日期周次)培训项目计划课时培训地点备注4月22日周四中午12:10—13:30CAD入门介绍2科实南22064月28日周三中午12:10—13:30绘图环境设置2科实南22064月28日周三下午15:00—16:20最常用命令介绍及应用2科实南22064月29日周四中午12:10—13:30最常用命令介绍及应用2科实南22065月5日周三中午12:10—13:30设置完成一张新图A32科实南22065月5日周三下午15:30—16:50储罐、计量罐的绘制2科实南22065月6日周四中午12:10—13:30换热器的绘制2科实南22065月12日周三中午12:10—13:30搅拌式反应罐的绘制2科实南22065月12日周三下午15:30—16:50其他设备、阀门仪表的绘制、文字输入2科实南22065月13日周四中午12:10—13:30给定部分设备图,按要求完成化工工艺流程图(练习)2科实南22065月20日周四中午12:00—14:00AutoCAD绘制化工绘制化工工艺流程图3科实南2206考核(给定图纸)第3页共3页第2页共3页编号:时间:2021年x月x日书山有路勤为径,学海无涯苦作舟页码:第3页共3页参考书目:[1]叶丽明,等主编.AutoCAD2004基础及应用.化学工业出版社,2005.06[2]魏崇光,郑晓梅主编.化工工程制图.化学工业出版社,2005.07二、考核采用平时任务和终结性考核的形成性考核1.形成性考核(占总分20%)具体内容包括:一张A3新图的建立存盘;储罐、计量罐的绘制;换热器的绘制;搅拌式反应罐的绘制;其他设备、阀门仪表符号的绘制。2.终结性考核(占总分的80%)运用AutoCAD绘制给定的化工工艺流程图,时间为两个小时,图纸具体评分标准见如下要求。图纸评分量化标准:①.图层、线型、文字样式设置,共计10分,每错扣2分,扣完为止;②.细实线、粗实线边框,标题栏,共计10分,每错扣2分,扣完为止;③.设备图的数量、质量、美观、布局合理、表达正确与否等,共计20分,每个错扣2分;④.流程线的完整、正确、布局合理、标注等,共计20分,每个错扣2分;⑤.各种阀门、仪表的绘制和标注的正确完整,共计20分,每个错扣2分;⑥.各种设备的标注正确与否,共计10分,每个错扣1分;⑦.各图例的正确绘制和表达,共计10分,每个错扣1分。编写人:蒋伟华化学制药专业组2010年4月18日

1、当您付费下载文档后,您只拥有了使用权限,并不意味着购买了版权,文档只能用于自身使用,不得用于其他商业用途(如 [转卖]进行直接盈利或[编辑后售卖]进行间接盈利)。
2、本站所有内容均由合作方或网友上传,本站不对文档的完整性、权威性及其观点立场正确性做任何保证或承诺!文档内容仅供研究参考,付费前请自行鉴别。
3、如文档内容存在违规,或者侵犯商业秘密、侵犯著作权等,请点击“违规举报”。

碎片内容

使用AutoCAD绘制化工工艺图技能培训和测试

您可能关注的文档

确认删除?
VIP
微信客服
  • 扫码咨询
会员Q群
  • 会员专属群点击这里加入QQ群
客服邮箱
回到顶部