电脑桌面
添加小米粒文库到电脑桌面
安装后可以在桌面快捷访问

#110Kv降压变电站设计[1]VIP免费

#110Kv降压变电站设计[1]_第1页
1/11
#110Kv降压变电站设计[1]_第2页
2/11
#110Kv降压变电站设计[1]_第3页
3/11
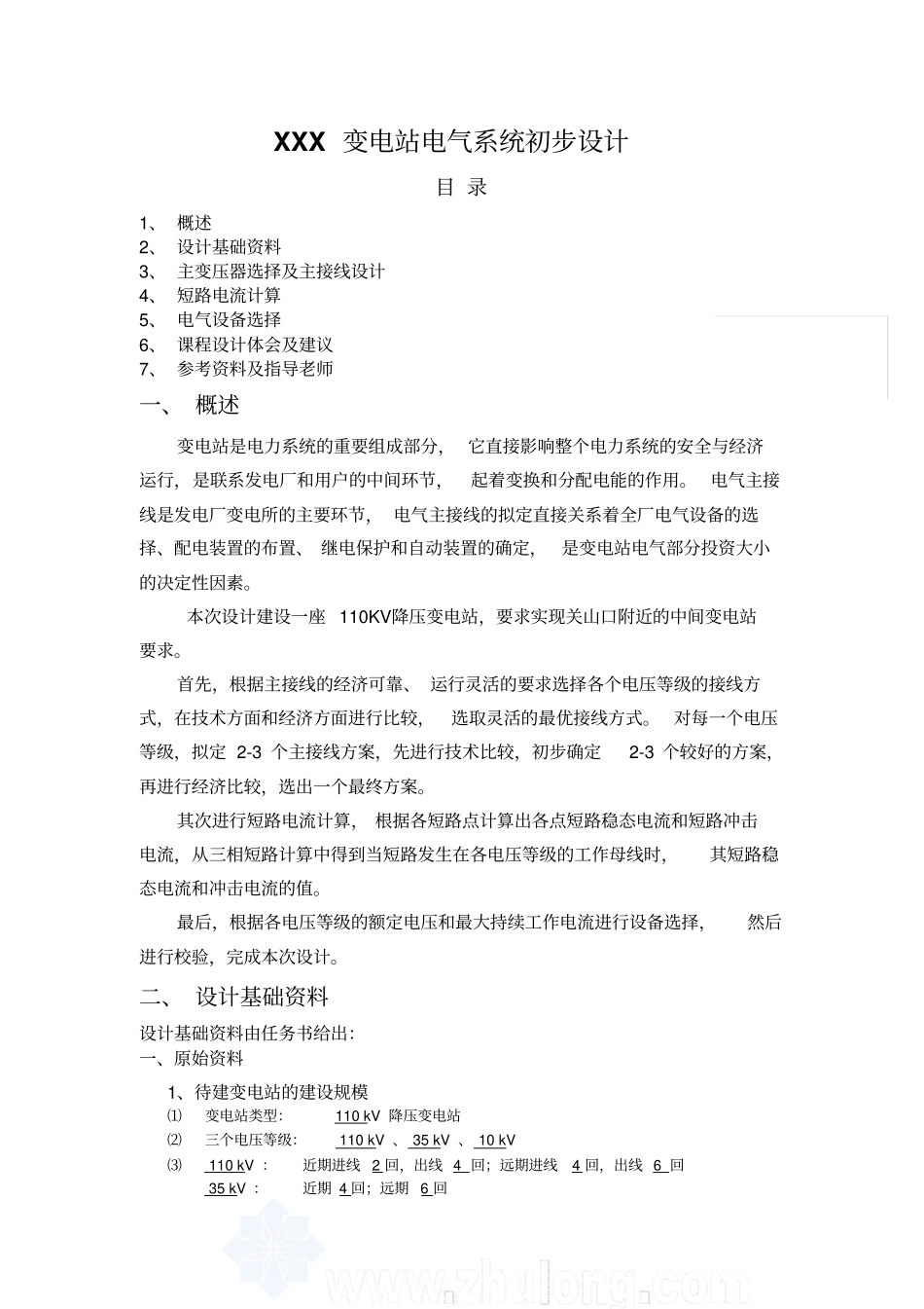
XXX变电站电气系统初步设计目录1、概述2、设计基础资料3、主变压器选择及主接线设计4、短路电流计算5、电气设备选择6、课程设计体会及建议7、参考资料及指导老师一、概述变电站是电力系统的重要组成部分,它直接影响整个电力系统的安全与经济运行,是联系发电厂和用户的中间环节,起着变换和分配电能的作用。电气主接线是发电厂变电所的主要环节,电气主接线的拟定直接关系着全厂电气设备的选择、配电装置的布置、继电保护和自动装置的确定,是变电站电气部分投资大小的决定性因素。本次设计建设一座110KV降压变电站,要求实现关山口附近的中间变电站要求。首先,根据主接线的经济可靠、运行灵活的要求选择各个电压等级的接线方式,在技术方面和经济方面进行比较,选取灵活的最优接线方式。对每一个电压等级,拟定2-3个主接线方案,先进行技术比较,初步确定2-3个较好的方案,再进行经济比较,选出一个最终方案。其次进行短路电流计算,根据各短路点计算出各点短路稳态电流和短路冲击电流,从三相短路计算中得到当短路发生在各电压等级的工作母线时,其短路稳态电流和冲击电流的值。最后,根据各电压等级的额定电压和最大持续工作电流进行设备选择,然后进行校验,完成本次设计。二、设计基础资料设计基础资料由任务书给出:一、原始资料1、待建变电站的建设规模⑴变电站类型:110kV降压变电站⑵三个电压等级:110kV、35kV、10kV⑶110kV:近期进线2回,出线4回;远期进线4回,出线6回35kV:近期4回;远期6回10kV:近期6回;远期8回2、电力系统与待建变电站的连接情况⑴变电站在系统中地位:中间变电站⑵变电站仅采用110kV的电压与电力系统相连,为变电站的电源⑶电力系统至本变电站高压母线的标么电抗(Sd=100MVA)为:最大运行方式时0.25;最小运行方式时0.30;主运行方式时0.28;⑷上级变电站后备保护动作时间为2.5s3、待建变电站负荷⑴110kV出线:负荷每回容量8000kVA,cos=0.9,Tmax=4000h⑵35kV出线:负荷每回容量4000kVA,cos=0.85,Tmax=4000h;其中,一类负荷2回;二类负荷2回⑶低压负荷每回容量1500kW,cos=0.95,Tmax=4000h;其中,一类负荷2回;二类负荷2回(4)负荷同时率0.84、环境条件⑴当地年最高气温400C,年最低气温-200C,最热月平均最高气温350C,年最低气温-50C⑵当地海拔高度:600m⑶雷暴日:45日/年5、其它⑴变电站地理位置:城郊,距城区约8km⑵变电站供电范围:110kV线路:最长100km,最短50km;35kV线路:最长60km,最短20km;10kV低压馈线:最长30km,最短10km;⑶未尽事宜按照设计常规假设。二、设计任务:1、设计变电站主接线,论证所设计的主接线是最佳方案。2、计算短路电流。3、选择导体及主要电气设备。三、设计成果:1、设计说明书及计算书一份。2、变电所主接线图一张。三、主变压器选择及主接线设计1、主变压器选择变压器是变电站的重要设备,其容量、台数直接影响主接线的形式和配电装置的结构,如选用适当不仅可减少投资,减少占地面积,同时也可减少运行电能损耗,提高运行效率和可靠性,改善电网稳定性能。可计算出:35kV侧的总负荷S35=6x4000kVA=24MVA10kV侧的总负荷S10=8x1500/0.95kVA=12.63MVA选用2台20000kVA的主变压器。若一台主变压器停运,另一台承担全部负荷,其负荷率为183.15%,正常运行时的负荷率为73.26%。所以选用SFSL-20000/110型三绕组变压器其容量比为:100/100/50;电压比为:110±2×2.5%/38.5±5%/11kV;接线方式为YN,yn0,d11;阻抗电压为:Uk-12=10.5%,Uk-13=18%,Uk-23=6.5%;2、主接线设计电气主接线的确定对电力系统整体及发电厂,变电所本身运行的可靠性、灵活性和经济性密切相关,并且对电气设备的选择配电装置选择,继电保护和控制方式的拟定有较大影响,因此,必须正确外理为各方面的关系,全面分析有关影响因素,通过技术经济比较,合理确定主接线方案。(一)设计的基本要求为:1、满足对用户供电必要的可靠性和保证电能质量。2、接线应简单,清晰且操作方便。3、运行上要具有一定的灵活性和检修方便。4、具有经济性,投资少,运行维护费用低。5、具有扩建和可能性。(二)设计主接线的原则:35—6KV...

1、当您付费下载文档后,您只拥有了使用权限,并不意味着购买了版权,文档只能用于自身使用,不得用于其他商业用途(如 [转卖]进行直接盈利或[编辑后售卖]进行间接盈利)。
2、本站所有内容均由合作方或网友上传,本站不对文档的完整性、权威性及其观点立场正确性做任何保证或承诺!文档内容仅供研究参考,付费前请自行鉴别。
3、如文档内容存在违规,或者侵犯商业秘密、侵犯著作权等,请点击“违规举报”。

碎片内容

#110Kv降压变电站设计[1]

您可能关注的文档

确认删除?
VIP
微信客服
  • 扫码咨询
会员Q群
  • 会员专属群点击这里加入QQ群
客服邮箱
回到顶部