电脑桌面
添加小米粒文库到电脑桌面
安装后可以在桌面快捷访问

保险企业经营管理概述VIP免费

保险企业经营管理概述_第1页
1/75
保险企业经营管理概述_第2页
2/75
保险企业经营管理概述_第3页
3/75
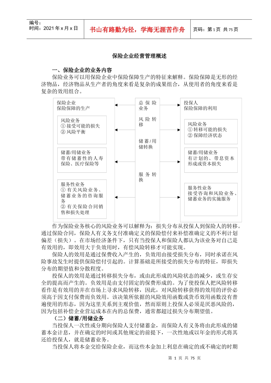
第1页共75页编号:时间:2021年x月x日书山有路勤为径,学海无涯苦作舟页码:第1页共75页保险企业经营管理概述一、保险企业的业务内容保险业务可以用保险企业中保险保障生产的特征来解释。保险保障是无形的经济物品,经济物品从生产者的角度来看是复杂的成果组合,从使用者的角度来看是复杂的效用组合。(一)风险业务作为保险业务核心的风险业务可以解释为:损失分布从投保人到保险人的转移。通过保险合同,保险人有义务支付准确定义的保险偿付来补偿准确定义的不利计划偏差(损失)。在市场经济条件下,只有当投保人和保险人都认为该业务对自己是有效用的,即效用大于负效用时,有偿风险转移才可能实现。保险人的效用是通过保费收入产生的,负效用由接受损失分布,同时承诺在风险事故发生时提供保险偿付引起的。计算基础是所接受的损失分布的特征,即损失分布的期望值和分散程度。投保人的效用是通过转移损失分布,或由此形成的风险状态的减少,或生存安全的提高而产生的。负效用是由支付固定的保费形成的。为了使投保人把风险转移看作是有效用的并在市场上寻求风险转移,因此,对风险转移获得的效用的评价必须高于因支付保费而负效用。该决策所依据的风险效用函数或货币效用函数没有普遍使用的形态,因为这里关系到主观价值,然而原则上投保人必须是厌恶风险的,因为包括补偿企业营运成本在内的总保费,通常都超过损失分布期望值。(二)储蓄/用储业务当投保人一次性或分期向保险人支付储蓄金,而保险人有义务将由此形成的储蓄本金计息,并在确定的时间或其他规定的前提下,一次性地或以年金的形式将其还给投保人,就是储蓄业务。当投保人将本金交给保险企业,而这些本金加上利息在确定的或不确定的时期保险企业保险保障的生产风险业务①接受可能的损失②风险平衡储蓄/用储业务带有储蓄性的人寿保险、医疗保险等服务性业务①有关风险业务、储蓄业务的咨询服务②有关保险合同销售和损失处理总保险业务风险转移储蓄/用储转换服务转换投保人保险保障的利用风险业务①转移可能的损失②保障经济状态储蓄/用储业务有计划的、带息资本形成或资本损失服务性业务接受咨询和风险业务、储蓄业务的实施服务第2页共75页第1页共75页编号:时间:2021年x月x日书山有路勤为径,学海无涯苦作舟页码:第2页共75页内以年金的形式逐渐返还,就是用储业务。人寿保险的主要形式是储蓄/用储业务。(三)服务性业务服务性业务主要有咨询服务、业务处理服务等。咨询服务是向顾客解释风险业务、储蓄业务,特别是这些业务能满足哪些需求。业务处理服务关系到从销售的办理到合同签署、接下来的保单处理、业务期间的保单维护、保单到期的结束处理;还关系到保险事故发生时的处理(理赔)。具体有以下几项内容:●对投保风险进行分析与评估;●确定适合的保险保障;●要保书的处理;●出具保单与其他文件;●与顾客或第三者的书面或口头沟通;●保险事故的分析与评估;●有关顾客、被保风险和保险事故的数据及文字的采集、递交、处理、储存与输出。咨询与业务处理的很大部分从内容上来说是保险企业与顾客之间的沟通,即信息交换。二、保险企业的决策内容(一)在不确定情况下和风险性情况下的保险决策规则对于不确定性情况和风险性情况的决策,决策理论提出了一些决策规则,它们表达了决策者典型的确定偏爱关系。我们举个例子,假定在不确定性情况下一个追求利润的保险企业将在3个销售政策行动a1、a2、a3中选定一个。市场状况表明有4个可能的环境状态s1、s2、s3、s4,它们的概率是未知的,下表给出了以利润或亏损表达的结果矩阵。s1s2s3s4最小最大规则:目标最大值最大最大规则:目标最大值悲观——乐观规则P=0.7a1a2a3+10–10+5+20+19+8-5+10+7+12+2+1-10-5+1+20+19+121111.88.7P是乐观系数。1、按最小最大规则,保险企业选择销售政策行动a3,因为在最不合适的环境s4出现时,可能最大的利润是1,其他比较合适的环境状态在决策时是不考虑的。最小最大决策规则相应于决策者悲观的(谨慎的)态度,他的行为总是针对最不合适的环境状态。2、按最大最大规则,保险企业选择销售政策行动a1,因为在最合适的环境s4出现...

1、当您付费下载文档后,您只拥有了使用权限,并不意味着购买了版权,文档只能用于自身使用,不得用于其他商业用途(如 [转卖]进行直接盈利或[编辑后售卖]进行间接盈利)。
2、本站所有内容均由合作方或网友上传,本站不对文档的完整性、权威性及其观点立场正确性做任何保证或承诺!文档内容仅供研究参考,付费前请自行鉴别。
3、如文档内容存在违规,或者侵犯商业秘密、侵犯著作权等,请点击“违规举报”。

碎片内容

保险企业经营管理概述

教育教学文库+ 关注
实名认证
内容提供者

本店有大量的教育教学资料,课件

确认删除?
VIP
微信客服
  • 扫码咨询
会员Q群
  • 会员专属群点击这里加入QQ群
客服邮箱
回到顶部