电脑桌面
添加小米粒文库到电脑桌面
安装后可以在桌面快捷访问

高中化学 6.1 食醋总酸含量的测定教案2 苏教版选修6-苏教版高中选修6化学教案VIP免费

高中化学 6.1 食醋总酸含量的测定教案2 苏教版选修6-苏教版高中选修6化学教案_第1页
1/3
高中化学 6.1 食醋总酸含量的测定教案2 苏教版选修6-苏教版高中选修6化学教案_第2页
2/3
高中化学 6.1 食醋总酸含量的测定教案2 苏教版选修6-苏教版高中选修6化学教案_第3页
3/3
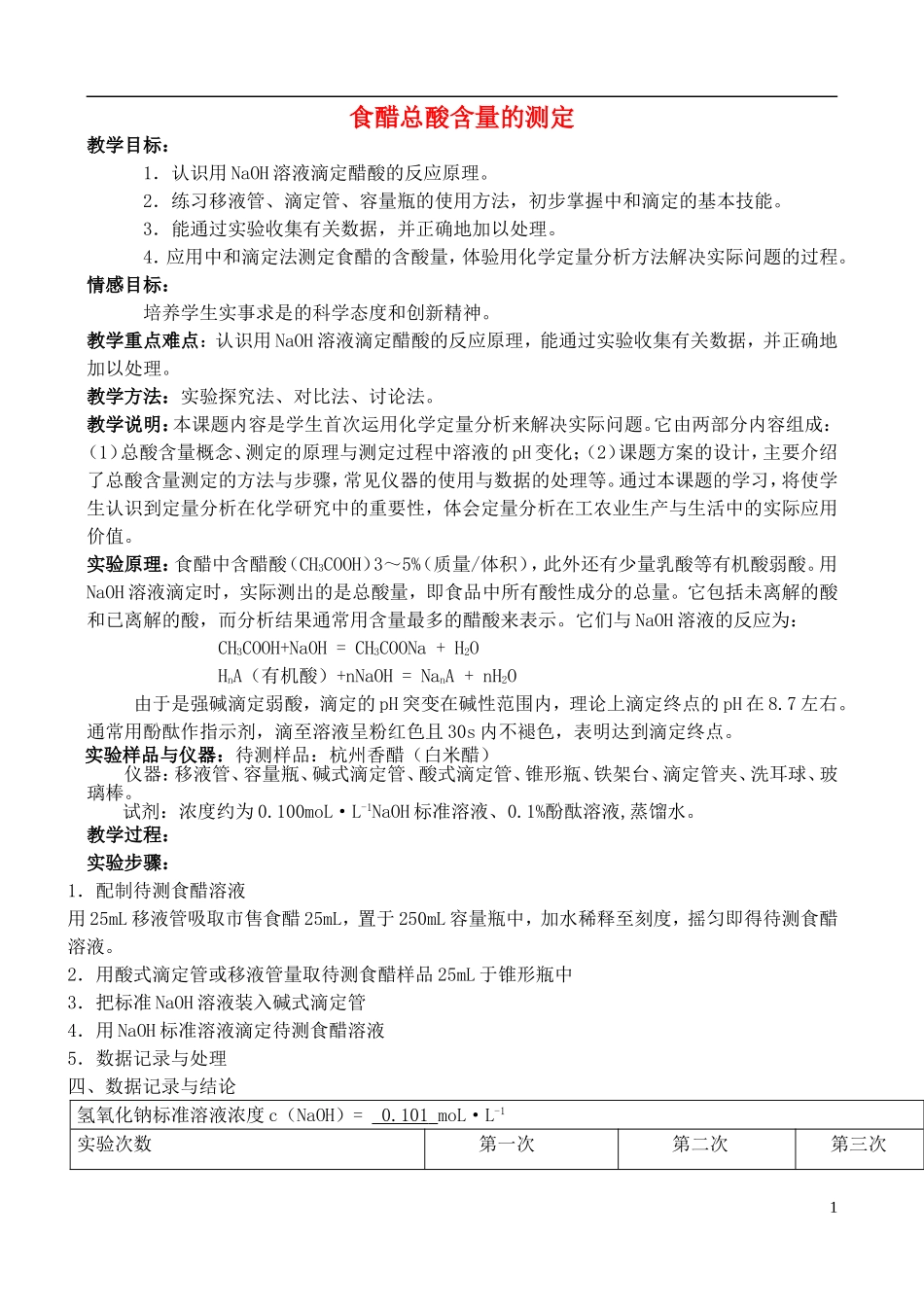
食醋总酸含量的测定教学目标:1.认识用NaOH溶液滴定醋酸的反应原理。2.练习移液管、滴定管、容量瓶的使用方法,初步掌握中和滴定的基本技能。3.能通过实验收集有关数据,并正确地加以处理。4.应用中和滴定法测定食醋的含酸量,体验用化学定量分析方法解决实际问题的过程。情感目标:培养学生实事求是的科学态度和创新精神。教学重点难点:认识用NaOH溶液滴定醋酸的反应原理,能通过实验收集有关数据,并正确地加以处理。教学方法:实验探究法、对比法、讨论法。教学说明:本课题内容是学生首次运用化学定量分析来解决实际问题。它由两部分内容组成:(1)总酸含量概念、测定的原理与测定过程中溶液的pH变化;(2)课题方案的设计,主要介绍了总酸含量测定的方法与步骤,常见仪器的使用与数据的处理等。通过本课题的学习,将使学生认识到定量分析在化学研究中的重要性,体会定量分析在工农业生产与生活中的实际应用价值。实验原理:食醋中含醋酸(CH3COOH)3~5%(质量/体积),此外还有少量乳酸等有机酸弱酸。用NaOH溶液滴定时,实际测出的是总酸量,即食品中所有酸性成分的总量。它包括未离解的酸和已离解的酸,而分析结果通常用含量最多的醋酸来表示。它们与NaOH溶液的反应为:CH3COOH+NaOH=CH3COONa+H2OHnA(有机酸)+nNaOH=NanA+nH2O由于是强碱滴定弱酸,滴定的pH突变在碱性范围内,理论上滴定终点的pH在8.7左右。通常用酚酞作指示剂,滴至溶液呈粉红色且30s内不褪色,表明达到滴定终点。实验样品与仪器:待测样品:杭州香醋(白米醋)仪器:移液管、容量瓶、碱式滴定管、酸式滴定管、锥形瓶、铁架台、滴定管夹、洗耳球、玻璃棒。试剂:浓度约为0.100moL·L-1NaOH标准溶液、0.1%酚酞溶液,蒸馏水。教学过程:实验步骤:1.配制待测食醋溶液用25mL移液管吸取市售食醋25mL,置于250mL容量瓶中,加水稀释至刻度,摇匀即得待测食醋溶液。2.用酸式滴定管或移液管量取待测食醋样品25mL于锥形瓶中3.把标准NaOH溶液装入碱式滴定管4.用NaOH标准溶液滴定待测食醋溶液5.数据记录与处理四、数据记录与结论氢氧化钠标准溶液浓度c(NaOH)=0.101moL·L-1实验次数第一次第二次第三次1待测食醋的体积初读数/mL000待测食醋的体积终读数/mL252525待测食醋的体积V(CH3COOH)/mL252525氢氧化钠标准溶液的体积初读数/mL000氢氧化钠标准溶液的体积终读数/mL16.2816.3716.45氢氧化钠标准溶液的体积V(NaOH)/mL16.2816.3716.45实验测得食醋总酸含量(g/100mL)3.953.973.99食醋总酸含量的平均值(g/100mL)3.97相对平均偏差%0.336%五、注意事项(1)碱标准溶液常用NaOH来配制,KOH一般并不优于NaOH,而且价格较高,仅在个别特殊情况下使用。(2)由于NaOH固体易吸收空气中的CO2和水分,不能直接配制碱标准溶液,而必须用标定法。(3)白醋和米醋可以直接滴定,一般的食醋由于颜色较深不利于滴定终点的判断,可稀释后用中性活性炭脱色后再行滴定(脱色比较麻烦且效果也不甚理想)。(4)为消除CO2对实验的影响,减少实验误差,配制NaOH溶液和稀释食醋的蒸馏水在实验前应加热煮沸2~3分钟,以尽可能除去溶解的CO2,并快速冷却至室温。拓展课题6-1配制并标定氢氧化钠溶液一、实验原理测定食醋中醋酸的浓度时,需要用浓度约为0.1000mol/LNaOH标准溶液,可由于NaOH固体易吸收空气中的CO2和水分,不能直接配制碱标准溶液,而必须用标定法。标定碱液的基准物质很多,如草酸(H2C2O4·H2O,相对分子质量为126.07)、苯甲酸(C6H5COOH,相对分子质量为122.12)、邻苯二甲酸氢钾(HOOCC6H4COOK,相对分子质量为204.44)等。其中最常用的是邻苯二甲酸氢钾,滴定反应的化学方程式如下:2滴定终点时由于弱酸盐的水解,溶液呈碱性,所以应采用酚酞为指示剂。一、实验目的1.学会配制一定浓度的标准溶液的方法。2.学会用滴定法测定酸碱溶液浓度的原理和操作方法。3.进一步练习滴定管、移液管的使用。4.初步掌握酸碱指示剂的选择方法。熟悉甲基橙和酚酞指示剂的使用和终点的变化。二、实验步骤1.NaOH标准溶液配制2.NaOH溶液浓度的标定3.数据记录与处理实验次数第一次第二次第三次邻苯二甲酸氢钾的质量/g0.5030.5060.503...

1、当您付费下载文档后,您只拥有了使用权限,并不意味着购买了版权,文档只能用于自身使用,不得用于其他商业用途(如 [转卖]进行直接盈利或[编辑后售卖]进行间接盈利)。
2、本站所有内容均由合作方或网友上传,本站不对文档的完整性、权威性及其观点立场正确性做任何保证或承诺!文档内容仅供研究参考,付费前请自行鉴别。
3、如文档内容存在违规,或者侵犯商业秘密、侵犯著作权等,请点击“违规举报”。

碎片内容

高中化学 6.1 食醋总酸含量的测定教案2 苏教版选修6-苏教版高中选修6化学教案

您可能关注的文档

雨丝书吧+ 关注
实名认证
内容提供者

乐于和他人分享知识,从事历史教学,热爱教育,高度负责。

确认删除?
VIP
微信客服
  • 扫码咨询
会员Q群
  • 会员专属群点击这里加入QQ群
客服邮箱
回到顶部