电脑桌面
添加小米粒文库到电脑桌面
安装后可以在桌面快捷访问

内部控制的测试与评价VIP免费

内部控制的测试与评价_第1页
1/15
内部控制的测试与评价_第2页
2/15
内部控制的测试与评价_第3页
3/15
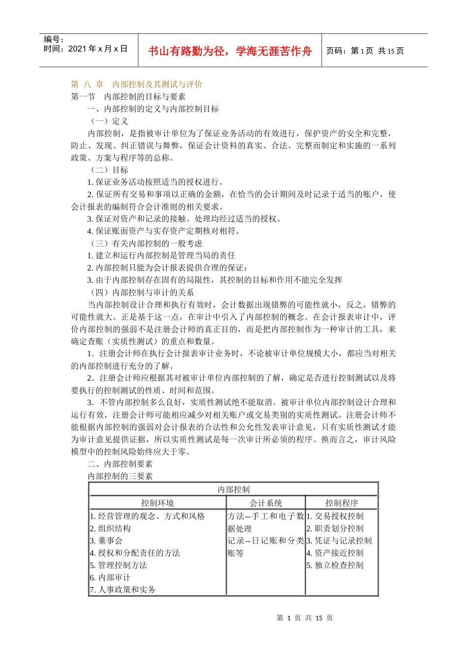
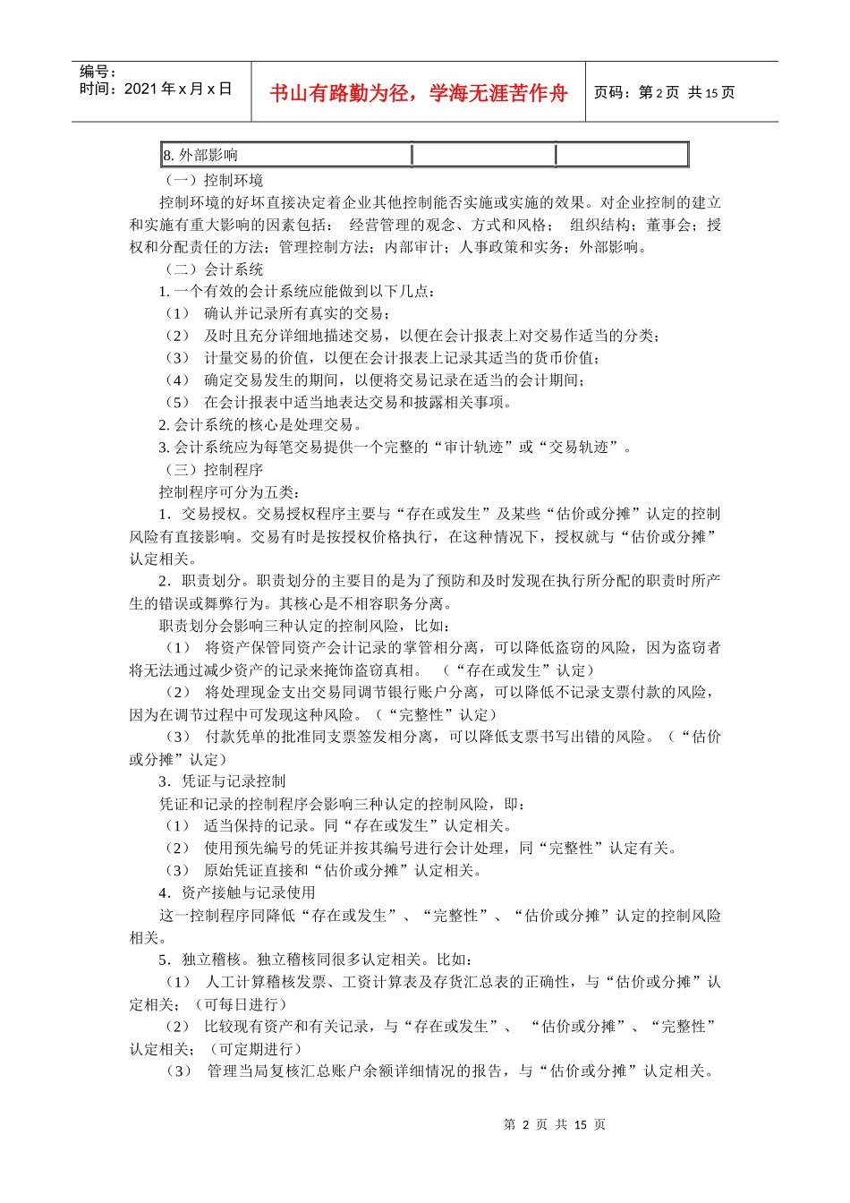
第1页共15页编号:时间:2021年x月x日书山有路勤为径,学海无涯苦作舟页码:第1页共15页第八章内部控制及其测试与评价第一节内部控制的目标与要素一、内部控制的定义与内部控制目标(一)定义内部控制,是指被审计单位为了保证业务活动的有效进行,保护资产的安全和完整,防止、发现、纠正错误与舞弊,保证会计资料的真实、合法、完整而制定和实施的一系列政策、方案与程序等的总称。(二)目标1.保证业务活动按照适当的授权进行。2.保证所有交易和事项以正确的金额,在恰当的会计期间及时记录于适当的账户,使会计报表的编制符合会计准则的相关要求。3.保证对资产和记录的接触、处理均经过适当的授权。4.保证账面资产与实存资产定期核对相符。(三)有关内部控制的一般考虑1.建立和运行内部控制是管理当局的责任2.内部控制只能为会计报表提供合理的保证:3.由于内部控制存在固有的局限性,其控制的目标和作用不能完全发挥(四)内部控制与审计的关系当内部控制设计合理和执行有效时,会计数据出现错弊的可能性就小,反之,错弊的可能性就大。正是基于这一点,在审计中引入了内部控制的概念。在会计报表审计中,评价内部控制的强弱不是注册会计师的真正目的,而是把内部控制作为一种审计的工具,来确定查账(实质性测试)的重点和数量。1.注册会计师在执行会计报表审计业务时,不论被审计单位规模大小,都应当对相关的内部控制进行充分的了解。2.注册会计师应根据其对被审计单位内部控制的了解,确定是否进行控制测试以及将要执行的控制测试的性质、时间和范围。3.不管内部控制多么良好,实质性测试绝不能取消。被审计单位内部控制设计合理和运行有效,注册会计师可能相应减少对相关账户或交易类别的实质性测试。注册会计师不能根据内部控制的强弱对会计报表的合法性和公允性发表审计意见,只有实质性测试才能为审计意见提供证据,所以实质性测试是每一次审计所必须的程序。换而言之,审计风险模型中的控制风险始终应大于零。二、内部控制要素内部控制的三要素内部控制控制环境会计系统控制程序1.经营管理的观念、方式和风格2.组织结构3.董事会4.授权和分配责任的方法5.管理控制方法6.内部审计7.人事政策和实务方法--手工和电子数据处理记录--日记账和分类账等1.交易授权控制2.职责划分控制3.凭证与记录控制4.资产接近控制5.独立检查控制第2页共15页第1页共15页编号:时间:2021年x月x日书山有路勤为径,学海无涯苦作舟页码:第2页共15页8.外部影响(一)控制环境控制环境的好坏直接决定着企业其他控制能否实施或实施的效果。对企业控制的建立和实施有重大影响的因素包括:经营管理的观念、方式和风格;组织结构;董事会;授权和分配责任的方法;管理控制方法;内部审计;人事政策和实务;外部影响。(二)会计系统1.一个有效的会计系统应能做到以下几点:(1)确认并记录所有真实的交易;(2)及时且充分详细地描述交易,以便在会计报表上对交易作适当的分类;(3)计量交易的价值,以便在会计报表上记录其适当的货币价值;(4)确定交易发生的期间,以便将交易记录在适当的会计期间;(5)在会计报表中适当地表达交易和披露相关事项。2.会计系统的核心是处理交易。3.会计系统应为每笔交易提供一个完整的“审计轨迹”或“交易轨迹”。(三)控制程序控制程序可分为五类:1.交易授权。交易授权程序主要与“存在或发生”及某些“估价或分摊”认定的控制风险有直接影响。交易有时是按授权价格执行,在这种情况下,授权就与“估价或分摊”认定相关。2.职责划分。职责划分的主要目的是为了预防和及时发现在执行所分配的职责时所产生的错误或舞弊行为。其核心是不相容职务分离。职责划分会影响三种认定的控制风险,比如:(1)将资产保管同资产会计记录的掌管相分离,可以降低盗窃的风险,因为盗窃者将无法通过减少资产的记录来掩饰盗窃真相。(“存在或发生”认定)(2)将处理现金支出交易同调节银行账户分离,可以降低不记录支票付款的风险,因为在调节过程中可发现这种风险。(“完整性”认定)(3)付款凭单的批准同支票签发相分离,可以降低支票书写出错的风险。(“估价或分...

1、当您付费下载文档后,您只拥有了使用权限,并不意味着购买了版权,文档只能用于自身使用,不得用于其他商业用途(如 [转卖]进行直接盈利或[编辑后售卖]进行间接盈利)。
2、本站所有内容均由合作方或网友上传,本站不对文档的完整性、权威性及其观点立场正确性做任何保证或承诺!文档内容仅供研究参考,付费前请自行鉴别。
3、如文档内容存在违规,或者侵犯商业秘密、侵犯著作权等,请点击“违规举报”。

碎片内容

内部控制的测试与评价

您可能关注的文档

确认删除?
VIP
微信客服
  • 扫码咨询
会员Q群
  • 会员专属群点击这里加入QQ群
客服邮箱
回到顶部